政府采购的问题
作者:本站编辑
2025-11-19 11:24:20
11
政府采购的问题






政府采购的七种方式及区别
政府采购是指政府机关及其所属单位为实现公共利益,使用财政性资金购买货物、工程和服务的行为。
为了确保政府采购的公开、公平和公正,国家制定了相应的法律法规,明确了政府采购的方式。
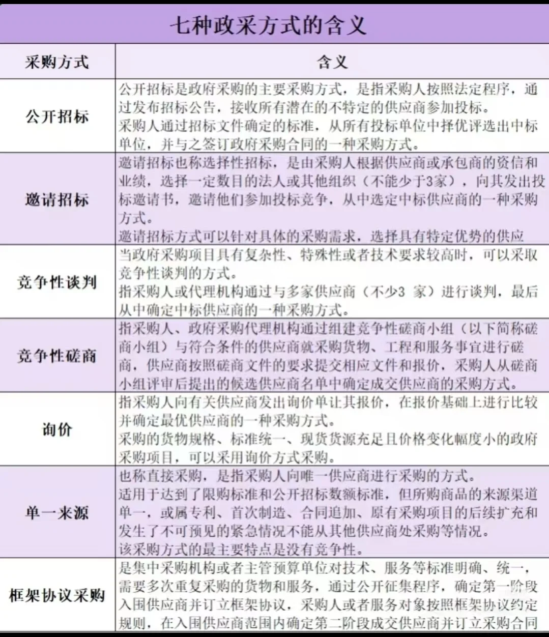
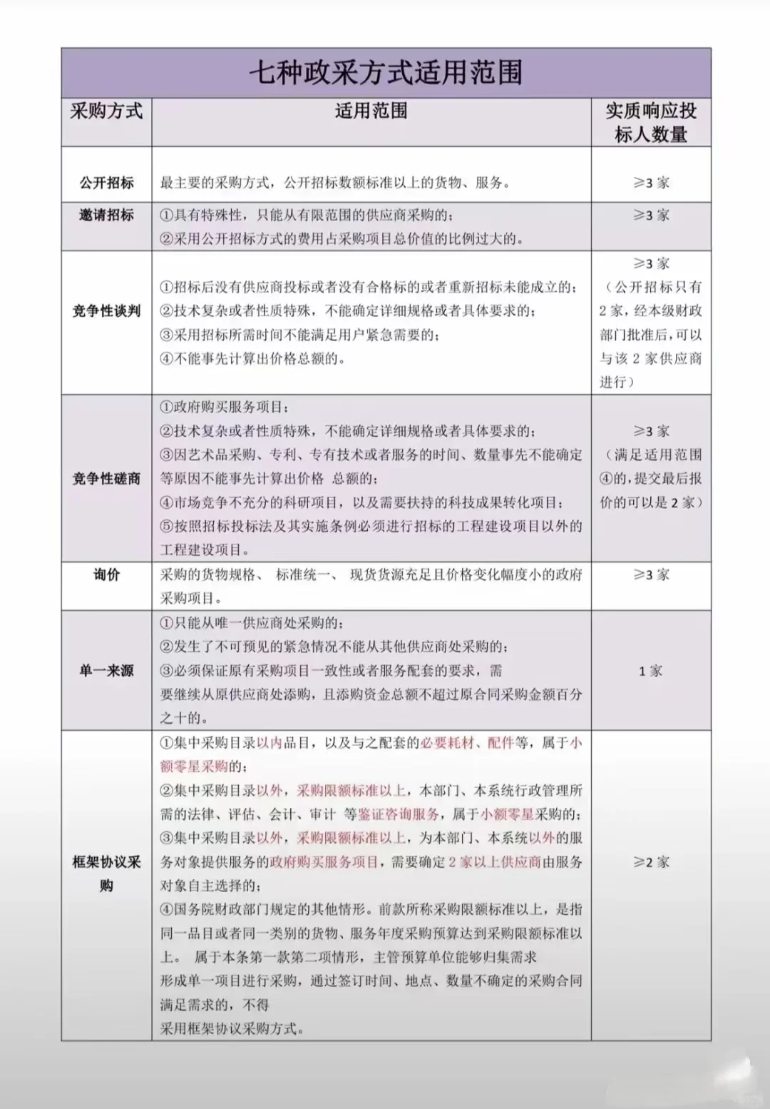
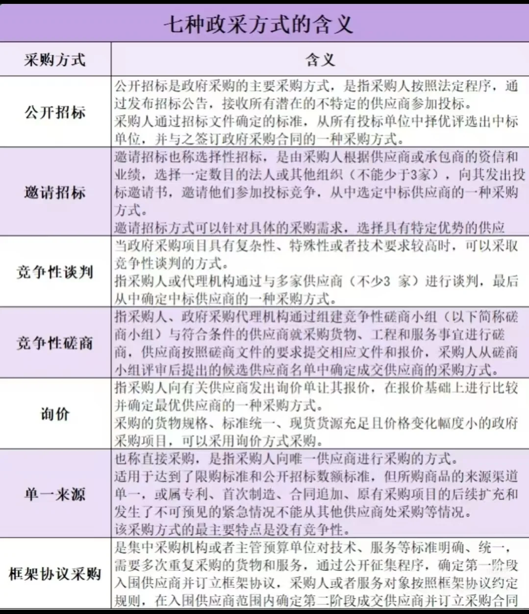
根据相关法规,政府采购主要有公开招标、邀请招标、竞争性谈判、单一来源采购、询价、竞争性磋商和框架协议采购七种方式。
下面就具体来看看这七种采购方式的含义、适用范围、实质响应投标人数量、评审办法、操作流程和采购方式的区别。#投标 #供应链管理 #行政采购 #标书制作 #采购