发布信息
登陆/注册
搜索
搜索
导航
首页
产品供应
产品求购
企业库
酒业展会
行业资讯
认证会员
站内搜索
行业企业
当前位置:
首页
行业企业
正文
虚拟电厂产业链梳理
作者:本站编辑
2025-11-19 09:48:52
9
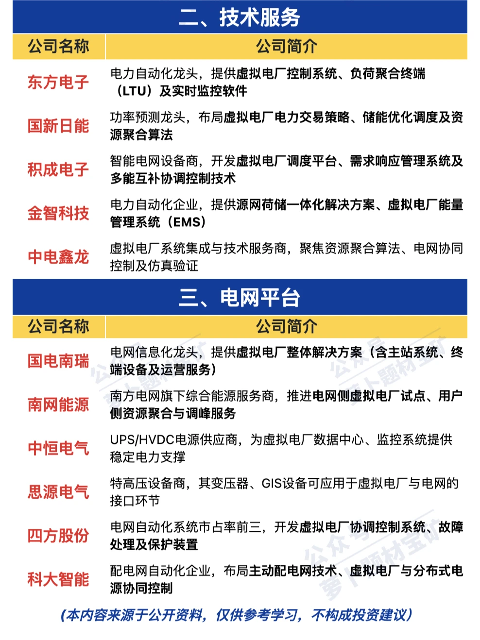
虚拟电厂产业链梳理
能源局发布关于组织开展新型电力系统建设第一批试点工作的通知,其中提出,因地制宜新建或改造一批不同类型的虚拟电厂,通过聚合分布式电源、可控负荷、储能等负荷侧各类分散资源并协同优化控制,充分发挥灵活调节能力。
#行业分析
#产业发展趋势
#能源
#绿色能源转型
#电气
#电力
#算力
#区块链
#电源
#虚拟电厂
下一篇:
福州泥浆脱干处理技术优化与资源化利用
上一篇:
㊙️拍到了喜姐炸串供应商?
相关内容
查看全部
揭露白酒销量持续
2026-04-02 23:06
2026-2028 年中国
2026-04-02 23:05
工信部发布符合《
2026-04-02 22:56
2026年4月2日(酒
2026-04-02 22:53
精准把握行业痛点
2026-04-02 22:50
行业巨震!光伏出
2026-04-02 22:48
发酵行业的 “伪
2026-04-02 22:46
国际前三、国内第
2026-04-02 22:45
金华企业合规实践
2026-04-02 22:43
【共享数据】上市
2026-04-02 22:41