发布信息
登陆/注册
搜索
搜索
导航
首页
产品供应
产品求购
企业库
酒业展会
行业资讯
认证会员
站内搜索
行业企业
当前位置:
首页
行业企业
正文
¥虚拟电厂的主要盈利模式有哪些?
作者:本站编辑
2025-11-19 09:19:00
5
¥虚拟电厂的主要盈利模式有哪些?
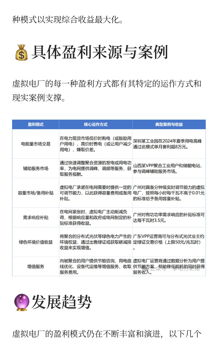
虚拟电厂的核心是将分散的分布式能源资源聚合起来,作为一个整体参与电力市场交易和电网运行,其盈利模式也围绕这一核心展开。它通过先进的控制、计量、通信技术,聚合各类分布式资源,像一个“智能协调员”一样参与电力市场,通过多种方式获取收益。
#电力行业从事者
@薯条小助手
下一篇:
泰安人自己的花鸟市场
上一篇:
HONEYWELL数字量输入/输出板FC-SDO-0824
相关内容
查看全部
为什么 99% 的红
2025-12-16 23:49
2025汾酒经销商大
2025-12-16 23:46
入行葡萄酒业三年
2025-12-16 23:44
顶俏模式,酒水行
2025-12-16 23:31
「谁杀死了葡萄酒
2025-12-16 23:29
也是做上白酒销售
2025-12-16 23:26
2025年12月飞天茅
2025-12-16 23:24
0经验如何入职酒
2025-12-16 23:21
白酒行业春天有多
2025-12-16 23:09
光瓶酒包装美学,
2025-12-16 22:48