







简要总结⬇️⬇️
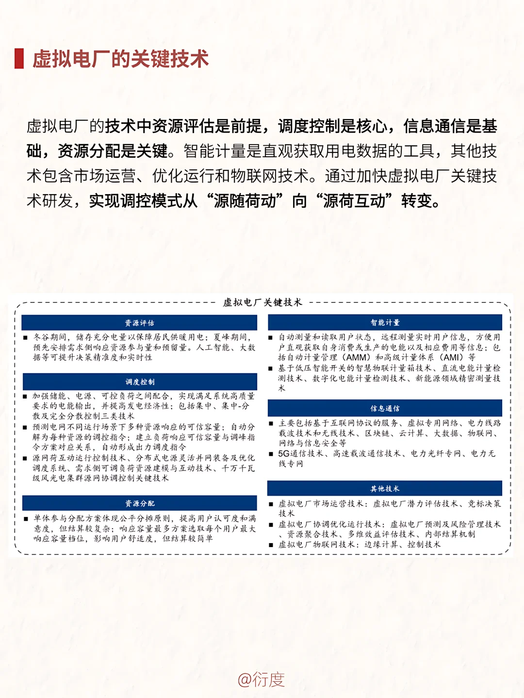
根据IEC,虚拟电厂是聚合优化“源网荷储”清洁发展的新一代智能控制技术和互动商业模式。其重点对分布式电源、储能、可调负荷等未纳入电网调度的各类资源进行聚合和控制,服务电网并实现盈利。
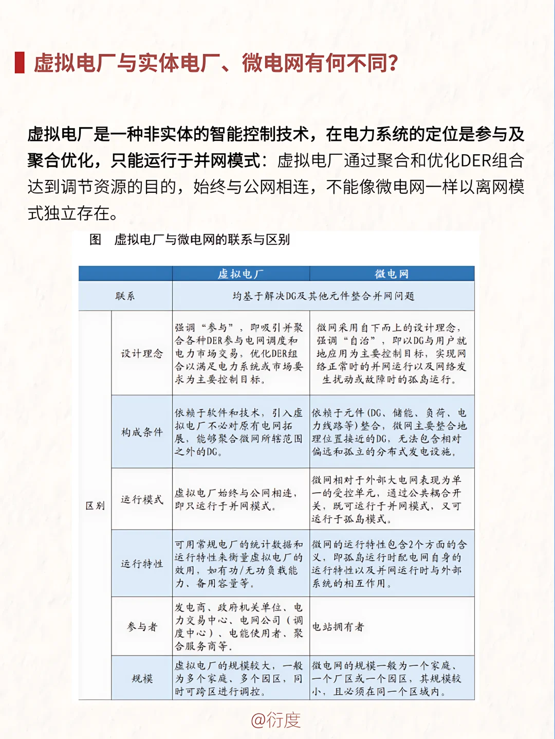
虚拟电厂主要分为三类,我国目前主要以需求侧资源型为主。虚拟电厂主要分为需求侧资源型、供给侧资源型和混合资源型三类,我国虚拟电厂起步较晚,试点项目主要以需求侧资源型为主。
虚拟电厂三大核心作用:给新能源补短板、给电网削峰填谷、帮用户和企业省钱赚钱
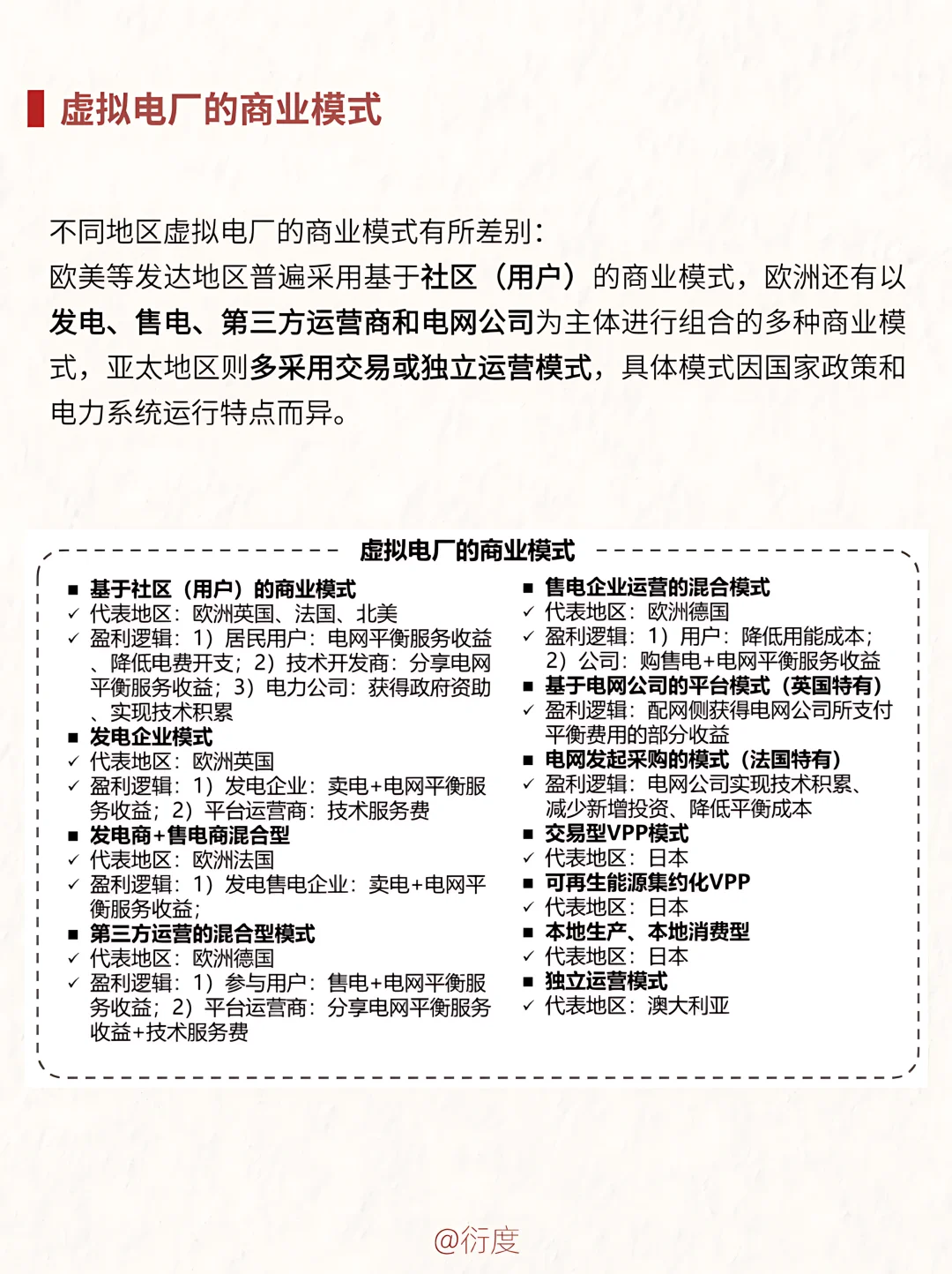
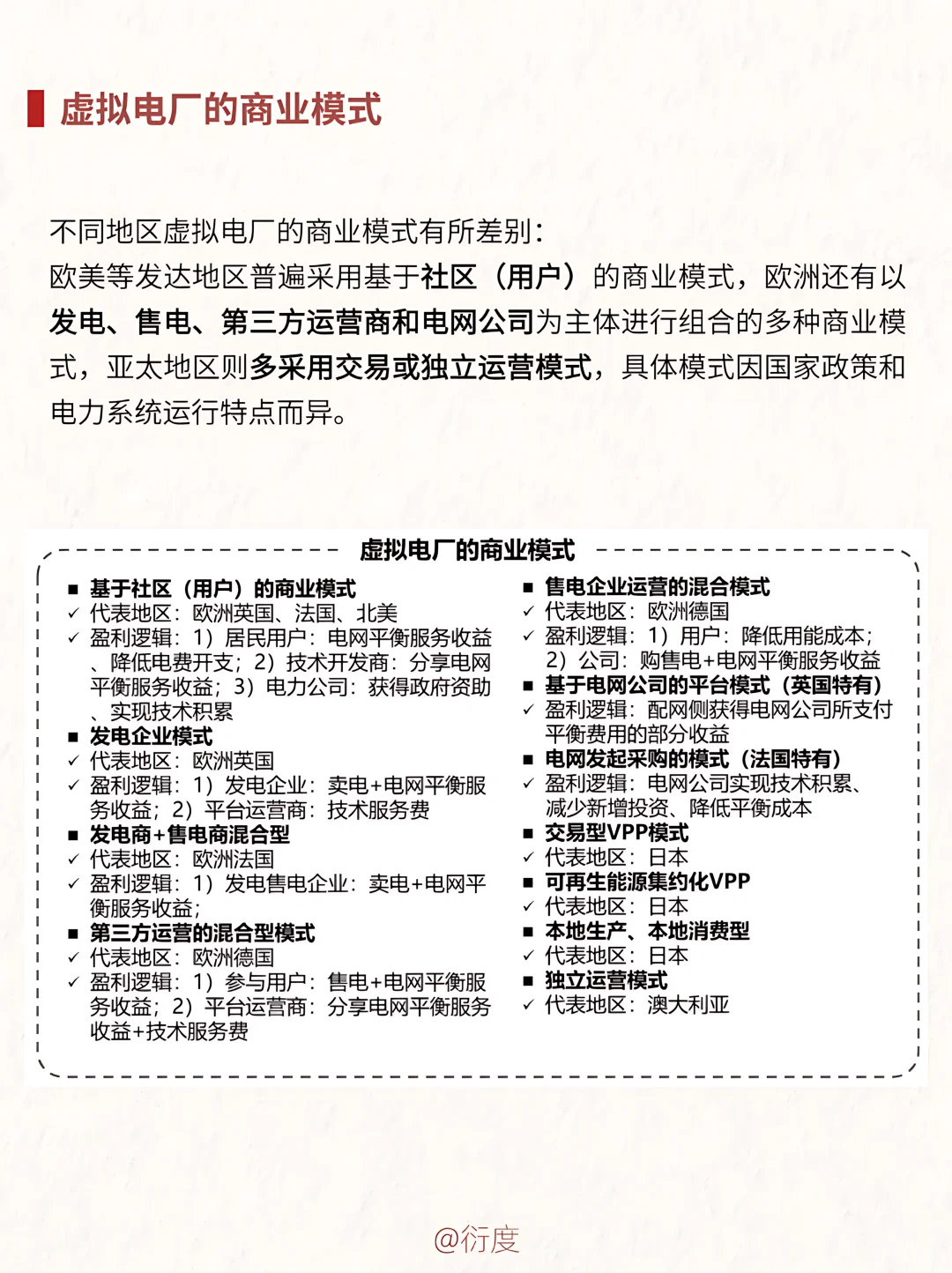
商业模式:不同地区虚拟电厂的商业模式有所差别:欧美等发达地区普遍采用基于社区(用户)的商业模式,欧洲还有以发电、售电、第三方运营商和电网公司为主体进行组合的多种商业模式,亚太地区则多采用交易或独立运营模式,具体模式因国家政策和电力系统运行特点而异(详见图文)
虚拟电厂带火哪些新兴岗位?随着行业爆发,一批闻所未闻的岗位正在崛起,这些工作既需要电力知识,又得懂数字化技术,可以说是能源 + IT的交叉蓝海。其中主要包括技术类、运营类、支持类岗位。
#衍度 #行业探秘局 #行业趋势 #虚拟电厂 #行业认知 #行业信息差 #行业趋势 #新兴行业
根据IEC,虚拟电厂是聚合优化“源网荷储”清洁发展的新一代智能控制技术和互动商业模式。其重点对分布式电源、储能、可调负荷等未纳入电网调度的各类资源进行聚合和控制,服务电网并实现盈利。
虚拟电厂主要分为三类,我国目前主要以需求侧资源型为主。虚拟电厂主要分为需求侧资源型、供给侧资源型和混合资源型三类,我国虚拟电厂起步较晚,试点项目主要以需求侧资源型为主。
虚拟电厂三大核心作用:给新能源补短板、给电网削峰填谷、帮用户和企业省钱赚钱
商业模式:不同地区虚拟电厂的商业模式有所差别:欧美等发达地区普遍采用基于社区(用户)的商业模式,欧洲还有以发电、售电、第三方运营商和电网公司为主体进行组合的多种商业模式,亚太地区则多采用交易或独立运营模式,具体模式因国家政策和电力系统运行特点而异(详见图文)
虚拟电厂带火哪些新兴岗位?随着行业爆发,一批闻所未闻的岗位正在崛起,这些工作既需要电力知识,又得懂数字化技术,可以说是能源 + IT的交叉蓝海。其中主要包括技术类、运营类、支持类岗位。
#衍度 #行业探秘局 #行业趋势 #虚拟电厂 #行业认知 #行业信息差 #行业趋势 #新兴行业
