


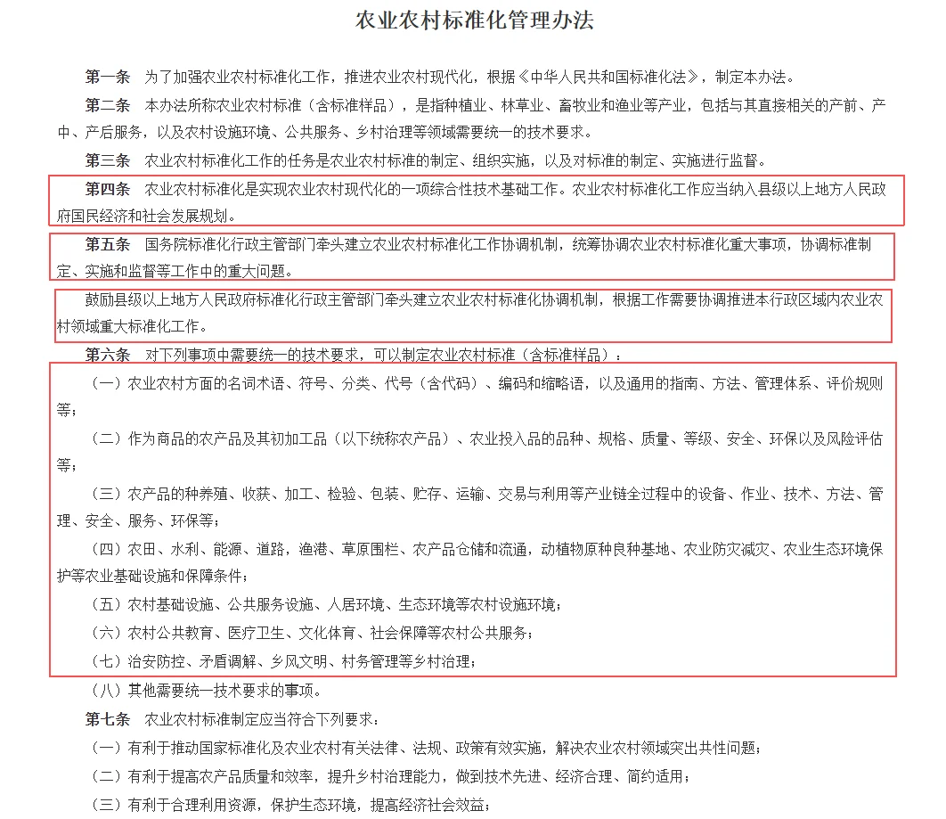
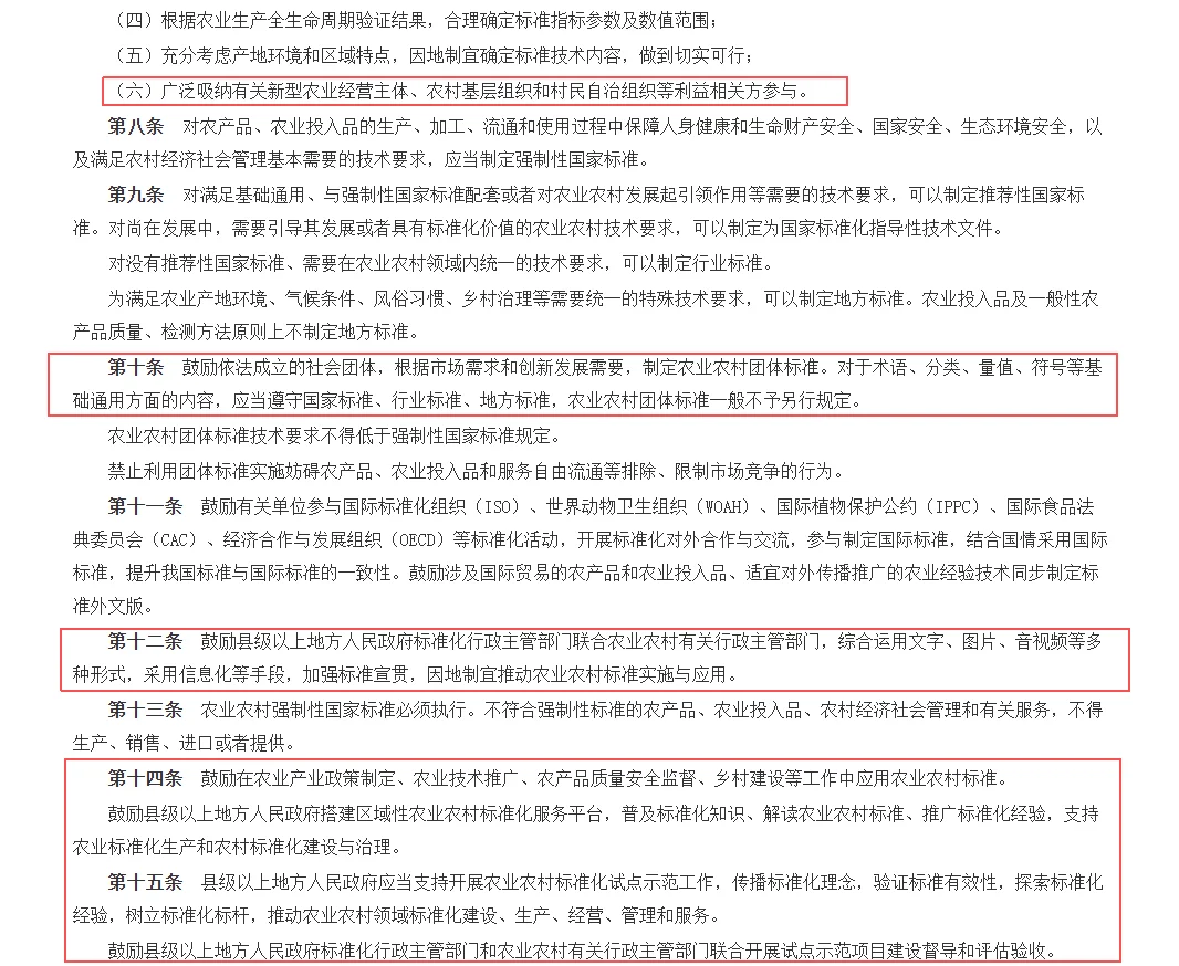
《农业农村标准化管理办法》于2024年7月1日正式施行,为农业农村现代化筑牢综合性技术基础。
它明确农业农村标准覆盖种植业、林草业等产业及产前产后服务、农村设施环境等领域,界定了标准化工作任务,建立了国务院及地方标准化行政主管部门牵头的协调机制。在标准制定方面,涵盖名词术语、农产品及投入品、产业链全过程等八项事项,还对标准制定要求、不同层级标准(强制国标、推荐国标、行业标准、地方标准、团体标准)的制定情形及要求作出规定,同时鼓励参与国际标准化活动。在实施与监督上,强调强制国标必须执行,鼓励标准宣贯、应用、试点示范,以及反馈标准实施情况以开展复审,还鼓励融合计量、认证认可等手段,支持标准化服务机构工作,明确监管职责,建立人才激励机制并将农业农村标准纳入科技成果奖励范围。该办法的实施,将有力推动农业农村领域标准化建设,助力农业农村现代化进程。#团体标准制定 #团体标准 #评职称 #规范化管理 #流程化管理 #服务乡村振兴 #农村集体土地 #新农村经济
它明确农业农村标准覆盖种植业、林草业等产业及产前产后服务、农村设施环境等领域,界定了标准化工作任务,建立了国务院及地方标准化行政主管部门牵头的协调机制。在标准制定方面,涵盖名词术语、农产品及投入品、产业链全过程等八项事项,还对标准制定要求、不同层级标准(强制国标、推荐国标、行业标准、地方标准、团体标准)的制定情形及要求作出规定,同时鼓励参与国际标准化活动。在实施与监督上,强调强制国标必须执行,鼓励标准宣贯、应用、试点示范,以及反馈标准实施情况以开展复审,还鼓励融合计量、认证认可等手段,支持标准化服务机构工作,明确监管职责,建立人才激励机制并将农业农村标准纳入科技成果奖励范围。该办法的实施,将有力推动农业农村领域标准化建设,助力农业农村现代化进程。#团体标准制定 #团体标准 #评职称 #规范化管理 #流程化管理 #服务乡村振兴 #农村集体土地 #新农村经济
