
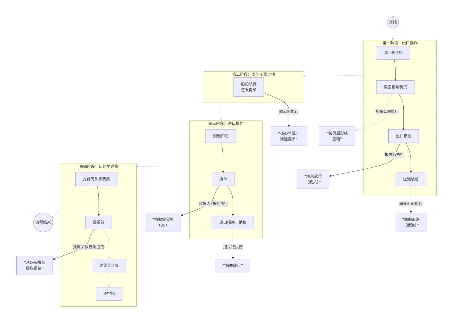
一、启运港操作(出口)
1.委托订舱:发货人寻找货运代理,提供货物信息。货代向船公司预订舱位,拿到订舱确认书。
2.提取空箱与装货:货代安排拖车从堆场提取船公司的空集装箱,到发货人仓库装箱(整箱)或将货物送至货代仓库拼箱。
3.出口报关:装箱后,委托报关行向海关提交报关单证(合同、发票、箱单等),办理出口手续。海关审核单证并放行。
4.送港装船:拖车将已海关放行的重箱运抵码头。在截港时间前,码头将箱子收下并计划装船。船舶抵港后,装箱离港。
关键点:此阶段核心是 “订舱、装箱、报关”。务必在船公司规定的截港(收箱截止时间)和截关(报关截止时间)前完成相应操作。
二、国际干线运输
1.货物在海上航行,从启运港运至目的港。此阶段发货人/收货人主要工作是跟踪与文件处理。
2.货物跟踪:通过船名/航次在船公司网站查询船舶实时位置。
3.获取提单:船公司签发海运提单,这是最重要的物权凭证。发货人需从货代处取得正本或办理电放。
三、目的港操作(进口)
1.到港换单:船舶抵达目的港卸货。收货人需凭提单到船公司代理处换取提货单,这是提货的钥匙。
2.进口报关:收货人委托当地报关行,提交提货单、发票、箱单等文件,向海关申报并缴纳关税。海关查验放行。
3.支付费用与提货:收货人向船公司和码头支付所有在目的港产生的费用。随后,安排拖车凭海关放行的提货单到码头堆场提取集装箱。
4.还空箱:货物运至最终仓库后,拖车公司将空集装箱返还至指定堆场。
关键点:此阶段核心是 “换单、清关、缴费、提货”。收货人需提前准备好清关文件和资金。
核心参与方
发货人/收货人:贸易主体。
货运代理:关键协调者,串联所有环节。
船公司:海上承运人。
报关行:处理进出口海关手续。
拖车与码头:负责陆路运输与港口操作。
#货代 #海运 #国际海运 #报关 #国际物流 #清关
1.委托订舱:发货人寻找货运代理,提供货物信息。货代向船公司预订舱位,拿到订舱确认书。
2.提取空箱与装货:货代安排拖车从堆场提取船公司的空集装箱,到发货人仓库装箱(整箱)或将货物送至货代仓库拼箱。
3.出口报关:装箱后,委托报关行向海关提交报关单证(合同、发票、箱单等),办理出口手续。海关审核单证并放行。
4.送港装船:拖车将已海关放行的重箱运抵码头。在截港时间前,码头将箱子收下并计划装船。船舶抵港后,装箱离港。
关键点:此阶段核心是 “订舱、装箱、报关”。务必在船公司规定的截港(收箱截止时间)和截关(报关截止时间)前完成相应操作。
二、国际干线运输
1.货物在海上航行,从启运港运至目的港。此阶段发货人/收货人主要工作是跟踪与文件处理。
2.货物跟踪:通过船名/航次在船公司网站查询船舶实时位置。
3.获取提单:船公司签发海运提单,这是最重要的物权凭证。发货人需从货代处取得正本或办理电放。
三、目的港操作(进口)
1.到港换单:船舶抵达目的港卸货。收货人需凭提单到船公司代理处换取提货单,这是提货的钥匙。
2.进口报关:收货人委托当地报关行,提交提货单、发票、箱单等文件,向海关申报并缴纳关税。海关查验放行。
3.支付费用与提货:收货人向船公司和码头支付所有在目的港产生的费用。随后,安排拖车凭海关放行的提货单到码头堆场提取集装箱。
4.还空箱:货物运至最终仓库后,拖车公司将空集装箱返还至指定堆场。
关键点:此阶段核心是 “换单、清关、缴费、提货”。收货人需提前准备好清关文件和资金。
核心参与方
发货人/收货人:贸易主体。
货运代理:关键协调者,串联所有环节。
船公司:海上承运人。
报关行:处理进出口海关手续。
拖车与码头:负责陆路运输与港口操作。
#货代 #海运 #国际海运 #报关 #国际物流 #清关
