





全屋定制我和大多数人一样纠结过 但深入研究后,我果断放弃了品牌,原因很简单:找品牌做价格贵,我这种上班族预算不够,溢价太厉害了,增项多的离谱, 报价3万最后做出来7,8万的比比皆是,我还是不去踩这个雷了,我宁愿自己多花心思去找工厂
??????
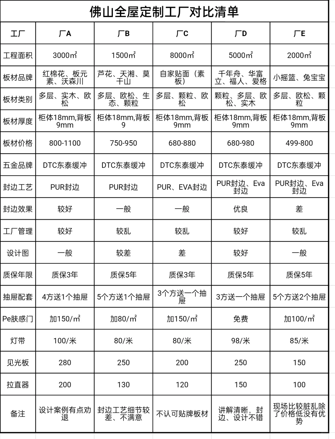
前后对比十几家,实地跑了5家工厂后 总结出这份「工厂筛选保姆级指南」,干货满满!
?
A厂 主打:红棉花、板元素、沃森川
报价:800-1100/平 ,封边细节不错,但设计案例图有点老土,设计高好差,接受不了
?
B厂 主打:芦花板、天湘、莫干山
报价:750-950/平 印象:老板人很热情,但封边工艺,不符合我的要求,全屋定制细节很重要,封边不过关,花再多钱装出来的效果也是非常差。
?
C厂 主打:自家贴面板,报价:680-880/平 ,销售很能吹,但不做品牌板,素板我要来干嘛,不知道环保过不过关,质量怎么样,没有品牌背书
?
D厂 主打:千年舟、伟业、爱格、福人 报价:680-980/平 封边细节非常不错,老板专业有耐心,也是朋友推荐的,他们家做的很不错,售后服务也可以
?
E厂 主打:小摇篮、兔宝宝 报价:499-800/平,封边粗糙,环境一般,报超低价让人过去,过去后各种说不好,让做别的,报价这么低,担心付钱后提桶跑路了,不想以身犯险。
—————————
目前最倾向D厂,无论是工艺还是专业度都更让人放心~ 接下来就是准备谈最终价格和细节啦!
希望能给正在纠结全屋定制的姐妹一些参考! 记得做好功课,少走弯路~
#佛山全屋定制 #广州全屋定制 #全屋定制
??????
前后对比十几家,实地跑了5家工厂后 总结出这份「工厂筛选保姆级指南」,干货满满!
?
A厂 主打:红棉花、板元素、沃森川
报价:800-1100/平 ,封边细节不错,但设计案例图有点老土,设计高好差,接受不了
?
B厂 主打:芦花板、天湘、莫干山
报价:750-950/平 印象:老板人很热情,但封边工艺,不符合我的要求,全屋定制细节很重要,封边不过关,花再多钱装出来的效果也是非常差。
?
C厂 主打:自家贴面板,报价:680-880/平 ,销售很能吹,但不做品牌板,素板我要来干嘛,不知道环保过不过关,质量怎么样,没有品牌背书
?
D厂 主打:千年舟、伟业、爱格、福人 报价:680-980/平 封边细节非常不错,老板专业有耐心,也是朋友推荐的,他们家做的很不错,售后服务也可以
?
E厂 主打:小摇篮、兔宝宝 报价:499-800/平,封边粗糙,环境一般,报超低价让人过去,过去后各种说不好,让做别的,报价这么低,担心付钱后提桶跑路了,不想以身犯险。
—————————
目前最倾向D厂,无论是工艺还是专业度都更让人放心~ 接下来就是准备谈最终价格和细节啦!
希望能给正在纠结全屋定制的姐妹一些参考! 记得做好功课,少走弯路~
#佛山全屋定制 #广州全屋定制 #全屋定制
