发布信息
登陆/注册
搜索
搜索
导航
首页
产品供应
产品求购
企业库
酒业展会
行业资讯
认证会员
站内搜索
行业企业
当前位置:
首页
行业企业
正文
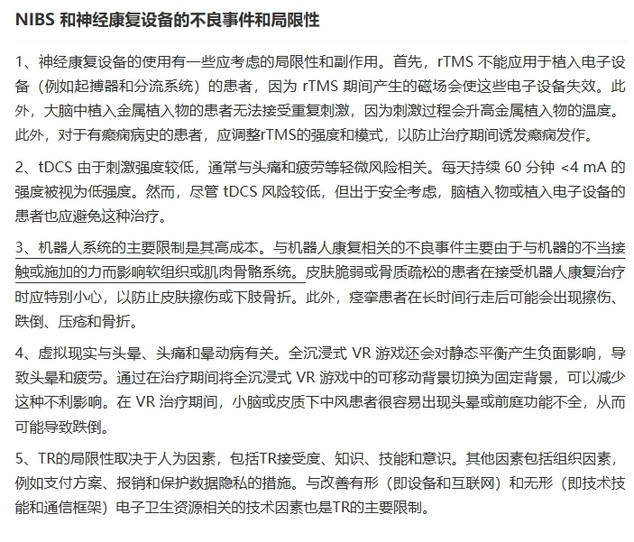
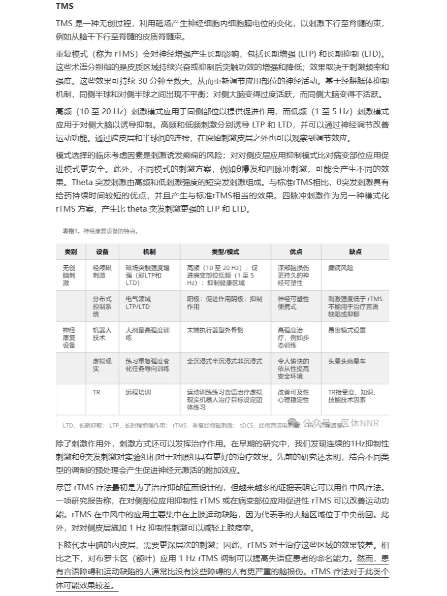
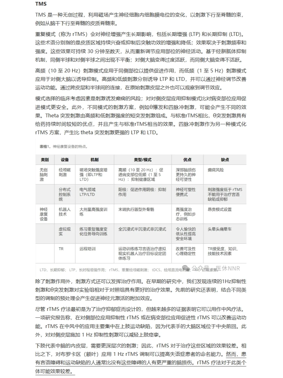
不同的神经康复设备对中风患者的好坏分析
作者:本站编辑
2025-11-19 00:06:30
11
不同的神经康复设备对中风患者的好坏分析
我已经懒得做PPT了..........
#康复
#康复产品经理
#康复
#神经康复
#磁刺激
#电刺激
#康复器械
下一篇:
「高级感整家定制」,这才是理想的家啊✨
上一篇:
上饶挤塑板设施品质优良
相关内容
查看全部
【收藏】2026各行
2026-04-24 19:39
省属国有文化企业
2026-04-24 19:14
重磅!今日最新【
2026-04-24 19:12
白酒行业进入良币
2026-04-24 18:55
2.25亿落子江门!
2026-04-24 18:45
【招商引资】白银
2026-04-24 18:42
答记者问|从“实
2026-04-24 18:41
3条生产线、上万
2026-04-24 18:39
【急招】二保焊工
2026-04-24 18:36
【行业动态】广东
2026-04-24 18:36