发布信息
登陆/注册
搜索
搜索
导航
首页
产品供应
产品求购
企业库
酒业展会
行业资讯
认证会员
站内搜索
行业企业
当前位置:
首页
行业企业
正文
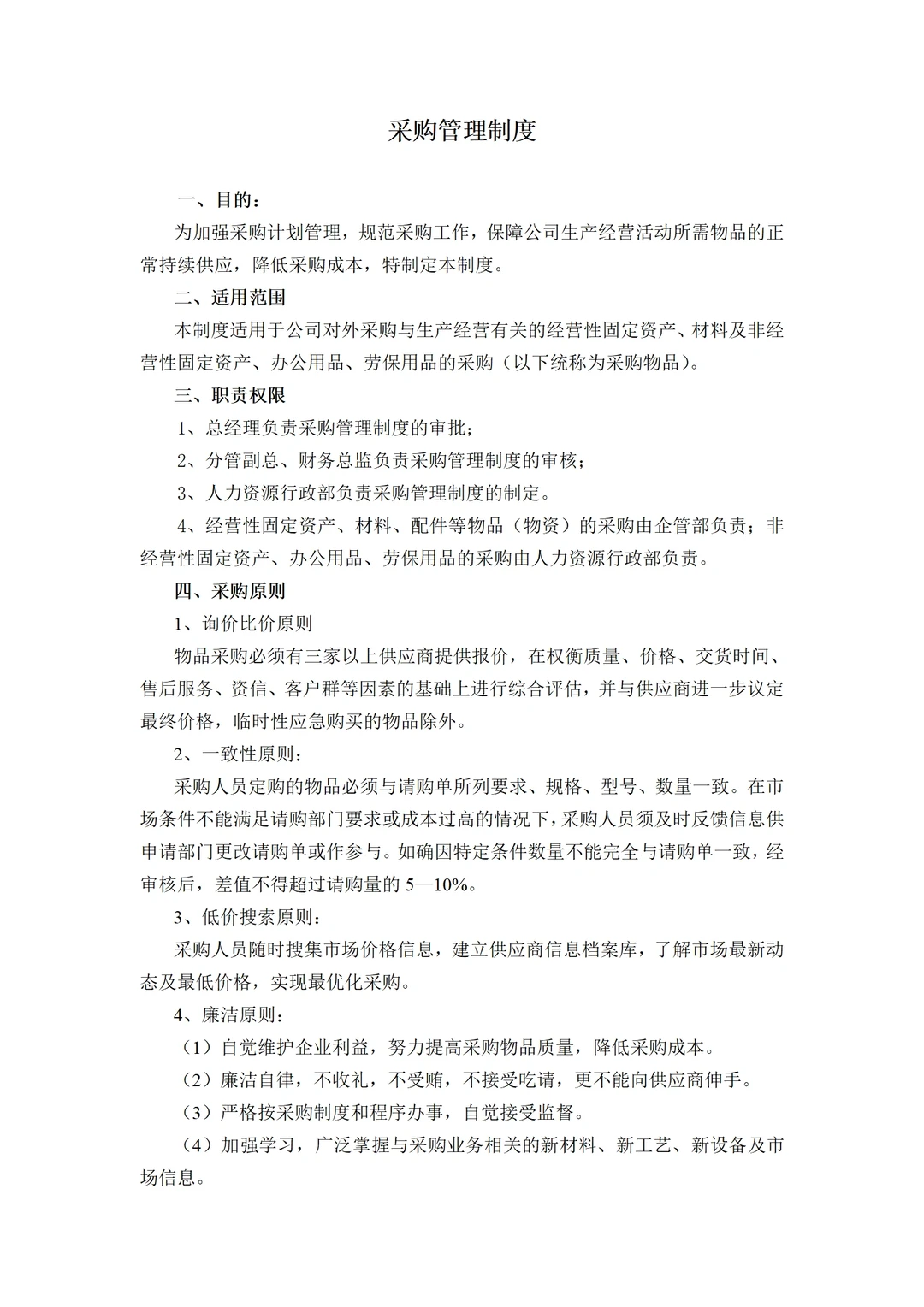
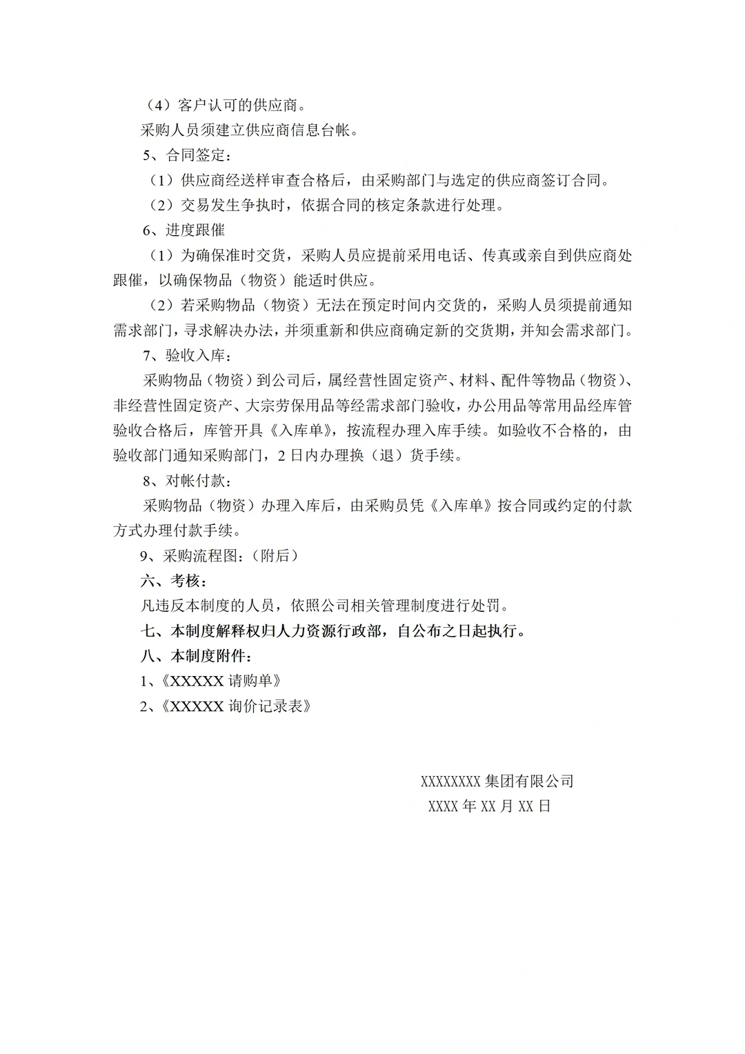
看了年轻采购总监写的采购管理制度,真绝了
作者:本站编辑
2025-11-18 23:45:23
0
看了年轻采购总监写的采购管理制度,真绝了
#不懂就问有问必答
前一段时间,我们老板亲自去一家同行公司月薪5万挖来了一位采购总监,本来我们一些中层领导还是多少有一些不服气。
公司采购管理这方面一直是很乱的,后来人家刚上任就实施了一套采购管理制度,大家看完之后都是心服口服,今天就把采购管理制度拿出来分享给大家,可以借鉴学习-下,一起来看看吧!!
篇幅有限就不一展示了
#采购
#采购职业
#采购日常
#采购与供应链管理
#采购管理
#采购管理制度
#采购部
#小红书
#分享
下一篇:
农村的菜园、好治愈啊!
上一篇:
飞机不听话,把他拴起来
相关内容
查看全部
宝马全系智能阀门
2025-11-19 00:11
第一批拼夕夕“受
2025-11-19 00:11
坐标南宁|全屋定
2025-11-19 00:10
70后户外网红博主
2025-11-19 00:10
元气森林11月实习
2025-11-19 00:10
热用户侧「蒸汽预
2025-11-19 00:10
室内柠檬树推荐,
2025-11-19 00:10
盆底肌修复仪
2025-11-19 00:09
元气森林捞人啦22
2025-11-19 00:09
制氧机气动阀的展
2025-11-19 00:09