






?交通运输相关专业包括:
交通运输规划与管理、交通工程、道路桥梁与渡河工程、轨道交通信号与控制、航海技术、轮机工程、飞行技术、交通设备与控制工程、载运工具运用工程、城市轨道交通运营管理、智能交通技术、物流交通管理等。
.
什么是ESG+交通运输?
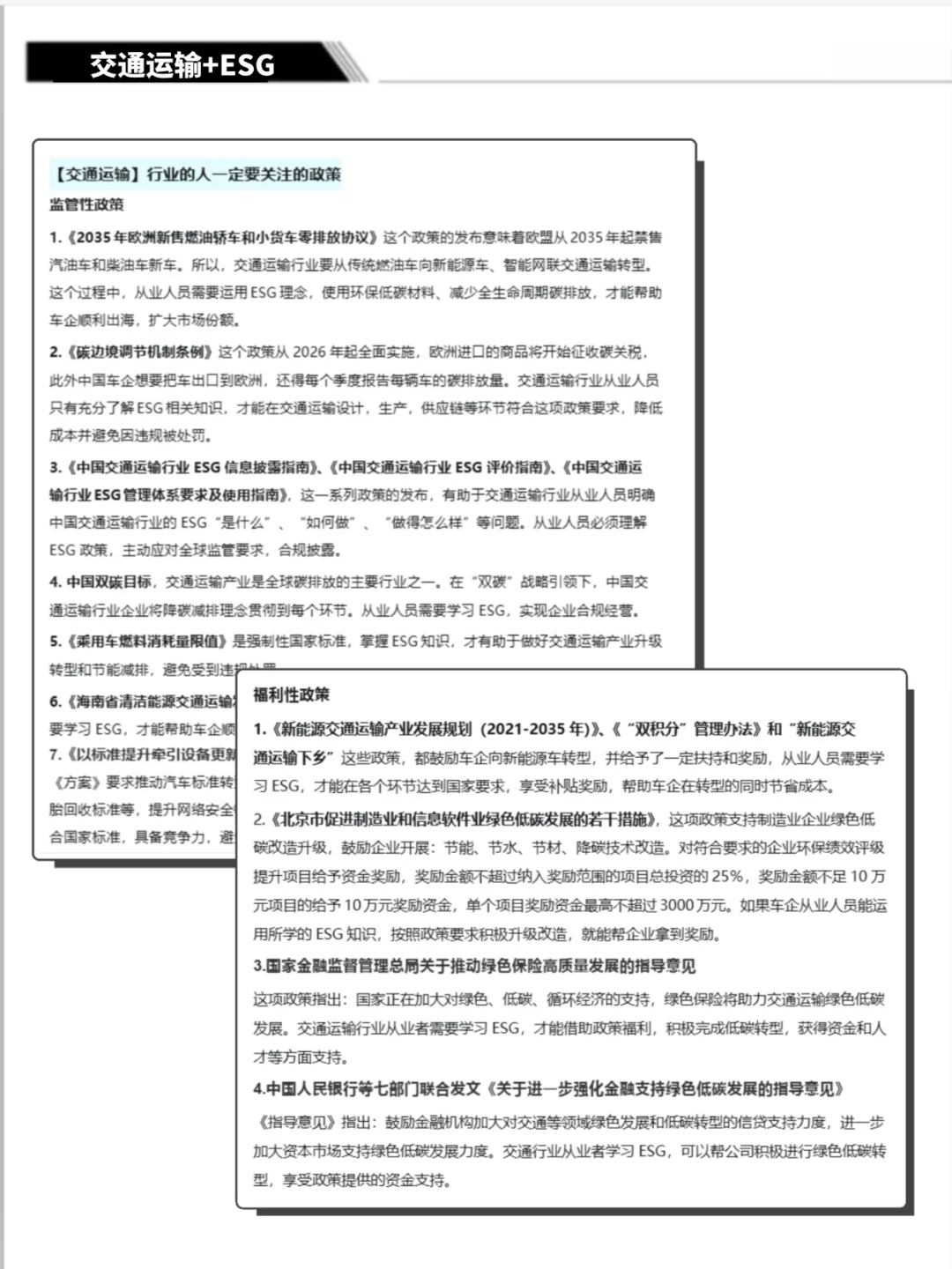
ESG+交通运输即融合 “环境(E)、社会(S)、治理(G)” 理念的交通运输领域发展模式,涵盖绿色交通网络规划、交通工具低碳升级、交通企业ESG合规运营等核心方向,已成为全球交通建设企业、轨道交通集团、物流运输公司、城市交通管理部门实现 “双碳” 目标与可持续出行的关键路径。
.
交通运输人转行 ESG 的专业优势
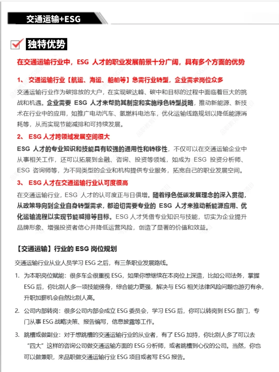
✔️急需行业转型,企业需求岗位众多
交通运输行业作为碳排放的大户,在实现碳达峰、碳中和目标的过程中面临着巨大的挑战和机遇。企业需要 ESG 人才来帮助其制定和实施绿色转型战略,推动新能源、新技术在行业中的应用,如推广电动汽车、氢燃料电池车,优化运输线路规划以降低能源消耗等,从而实现节能减排和可持续发展。
✔️ESG人才跨领域发展空间很大
ESG 人才的专业知识和技能具有较强的通用性和转移性,不仅可以在交通运输企业中从事相关工作,还可以拓展到金融、咨询、投资等领域,如成为 ESG 投资分析师、ESG 咨询师等,为不同类型的企业和机构提供专业服务,拓宽自己的职业发展空间。
✔️ESG人才在交通运输行业认可度很高
在交通运输行业,ESG 人才的认可度正与日俱增。随着绿色低碳发展理念的深入贯彻,从政策导向到企业自身转型需求,都迫切需要专业的 ESG 人才来推动新能源应用、优化运输流程以实现节能减排等目标。
.
ESG + 交通运输高薪岗位:
? 绿色交通规划 ESG 工程师:25-43k
? 交通运输 ESG 运营总监:27-46k
? 交通 ESG 咨询顾问:26-45k
.
交通运输转 ESG 值得去的名企
中国交通建设集团、北京轨道交通运营管理公司、比亚迪汽车、中远海运集团、中国东方航空、滴滴出行、上海国际港务集团、特斯拉中国、中国铁路工程集团等。
.
如何快速入局ESG+交通运输
?《交通运输&ESG入门一本通》
?《ESG+交通运输岗位投递表》
?《交通运输ESG相关证书备考资料》
?《各行业结合ESG实践指南》
#交通运输 #交通运输类 #交通运输专业 #ESG #求职 #面试
交通运输规划与管理、交通工程、道路桥梁与渡河工程、轨道交通信号与控制、航海技术、轮机工程、飞行技术、交通设备与控制工程、载运工具运用工程、城市轨道交通运营管理、智能交通技术、物流交通管理等。
.
什么是ESG+交通运输?
ESG+交通运输即融合 “环境(E)、社会(S)、治理(G)” 理念的交通运输领域发展模式,涵盖绿色交通网络规划、交通工具低碳升级、交通企业ESG合规运营等核心方向,已成为全球交通建设企业、轨道交通集团、物流运输公司、城市交通管理部门实现 “双碳” 目标与可持续出行的关键路径。
.
交通运输人转行 ESG 的专业优势
✔️急需行业转型,企业需求岗位众多
交通运输行业作为碳排放的大户,在实现碳达峰、碳中和目标的过程中面临着巨大的挑战和机遇。企业需要 ESG 人才来帮助其制定和实施绿色转型战略,推动新能源、新技术在行业中的应用,如推广电动汽车、氢燃料电池车,优化运输线路规划以降低能源消耗等,从而实现节能减排和可持续发展。
✔️ESG人才跨领域发展空间很大
ESG 人才的专业知识和技能具有较强的通用性和转移性,不仅可以在交通运输企业中从事相关工作,还可以拓展到金融、咨询、投资等领域,如成为 ESG 投资分析师、ESG 咨询师等,为不同类型的企业和机构提供专业服务,拓宽自己的职业发展空间。
✔️ESG人才在交通运输行业认可度很高
在交通运输行业,ESG 人才的认可度正与日俱增。随着绿色低碳发展理念的深入贯彻,从政策导向到企业自身转型需求,都迫切需要专业的 ESG 人才来推动新能源应用、优化运输流程以实现节能减排等目标。
.
ESG + 交通运输高薪岗位:
? 绿色交通规划 ESG 工程师:25-43k
? 交通运输 ESG 运营总监:27-46k
? 交通 ESG 咨询顾问:26-45k
.
交通运输转 ESG 值得去的名企
中国交通建设集团、北京轨道交通运营管理公司、比亚迪汽车、中远海运集团、中国东方航空、滴滴出行、上海国际港务集团、特斯拉中国、中国铁路工程集团等。
.
如何快速入局ESG+交通运输
?《交通运输&ESG入门一本通》
?《ESG+交通运输岗位投递表》
?《交通运输ESG相关证书备考资料》
?《各行业结合ESG实践指南》
#交通运输 #交通运输类 #交通运输专业 #ESG #求职 #面试
