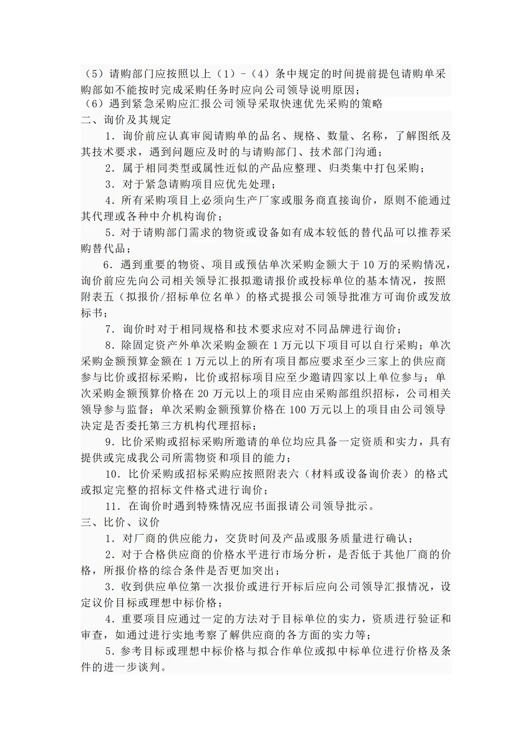
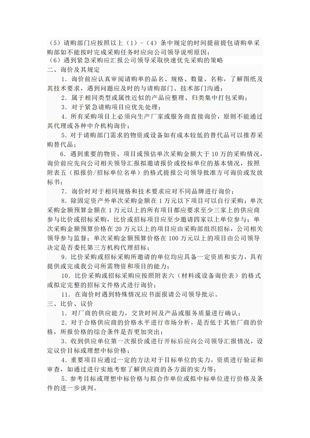
发布信息
登陆/注册
搜索
搜索
导航
首页
产品供应
产品求购
企业库
酒业展会
行业资讯
认证会员
站内搜索
行业企业
当前位置:
首页
行业企业
正文
大厂的采购管理流程及办法
作者:本站编辑
2025-11-18 23:25:55
3
大厂的采购管理流程及办法
#知识夏校
#又被我学到了
#采购
#采购与供应链管理
#采购职业
#采购日常
#采购管理
#采购部
#采购培训
#采购证书
下一篇:
真的建议交通运输都去冲新赛道啊
上一篇:
各位建材人做好心理准备
相关内容
查看全部
2026年茅台首次负
2025-12-13 05:24
酱香年份老酒套路
2025-12-13 05:23
抖音酒水如何上架
2025-12-13 05:21
易周红酒 诚聘:
2025-12-13 05:20
下一个风口就是私
2025-12-13 05:19
高盛研报,茅台经
2025-12-13 05:17
西班牙里奥哈百年
2025-12-13 05:16
天津有太多资源可
2025-12-13 05:14
茅台批发价跌破14
2025-12-13 05:13
第四届 FOOD&WINE
2025-12-13 05:11