发布信息
登陆/注册
搜索
搜索
导航
首页
产品供应
产品求购
企业库
酒业展会
行业资讯
认证会员
站内搜索
行业企业
当前位置:
首页
行业企业
正文
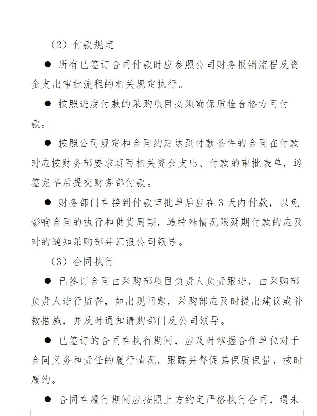
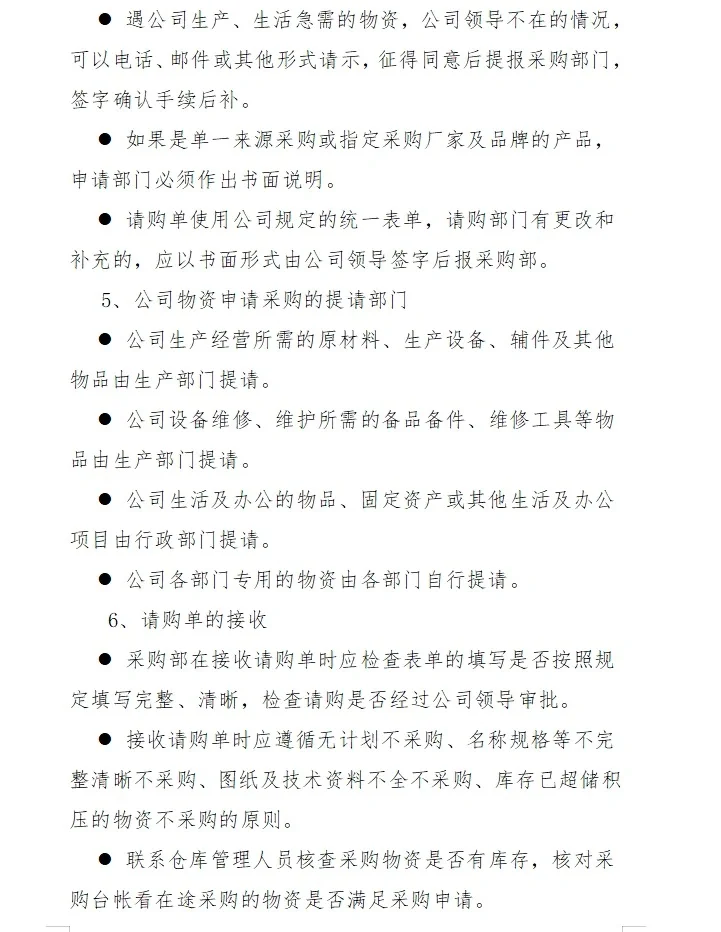
采购管理制度及采购流程
作者:本站编辑
2025-11-18 23:24:08
0
采购管理制度及采购流程
采购管理制度及采购流程
#get职场新知识
#采购
#采购职业
#采购管理
#采购与供应链管理
#管理制度
#CPPM注册职业采购经理
#采购培训
#采购证书
#人生第一个offer
下一篇:
轨道交通|既然没有地铁就用国铁代替吧?
上一篇:
?【汕头健嘉】康复训练变“游戏”?
相关内容
查看全部
一个赞拿这个头像
2025-11-19 02:18
货代公司一天找80
2025-11-19 02:18
基于STM32单片机
2025-11-19 02:18
山东滨州支架全金
2025-11-19 02:18
希望大数据把我推
2025-11-19 02:17
救命!宝安货代圈
2025-11-19 02:17
投稿芬达的出来(
2025-11-19 02:17
Apple Home庭院灌
2025-11-19 02:17
新能源人速码!光
2025-11-19 02:16
医疗卫生康复治疗
2025-11-19 02:16