发布信息
登陆/注册
搜索
搜索
导航
首页
产品供应
产品求购
企业库
酒业展会
行业资讯
认证会员
站内搜索
行业企业
当前位置:
首页
行业企业
正文
采购主管必懂的采购管理体系
作者:本站编辑
2025-11-18 23:13:00
7
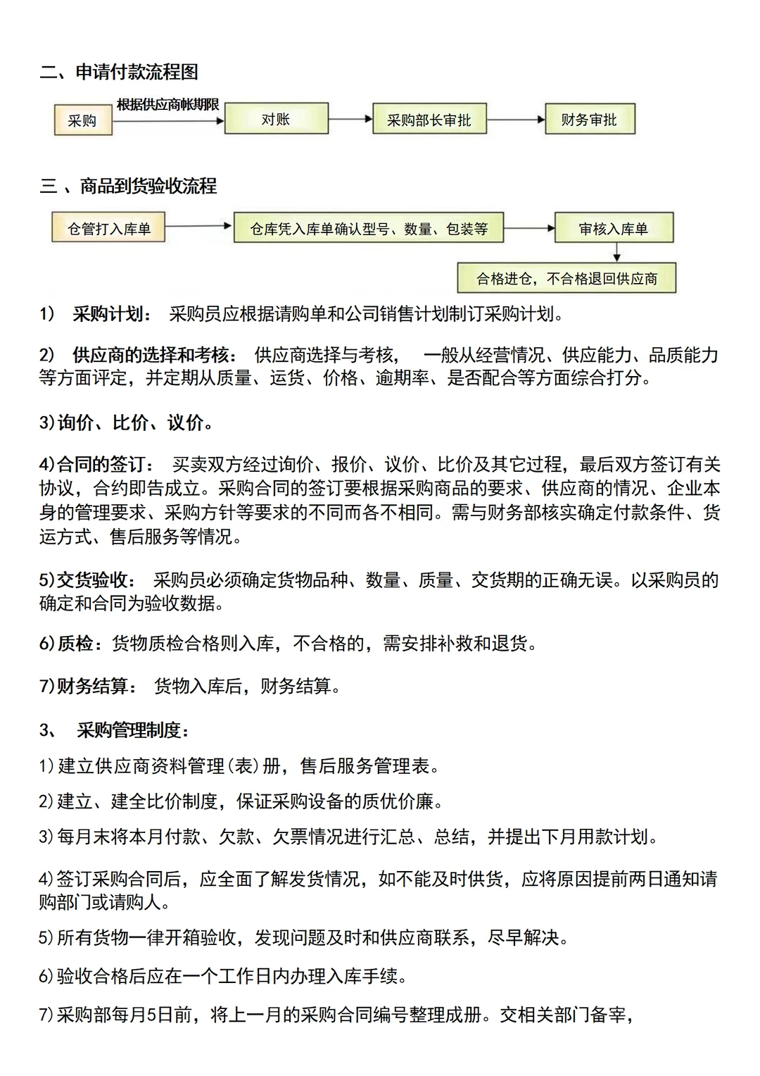
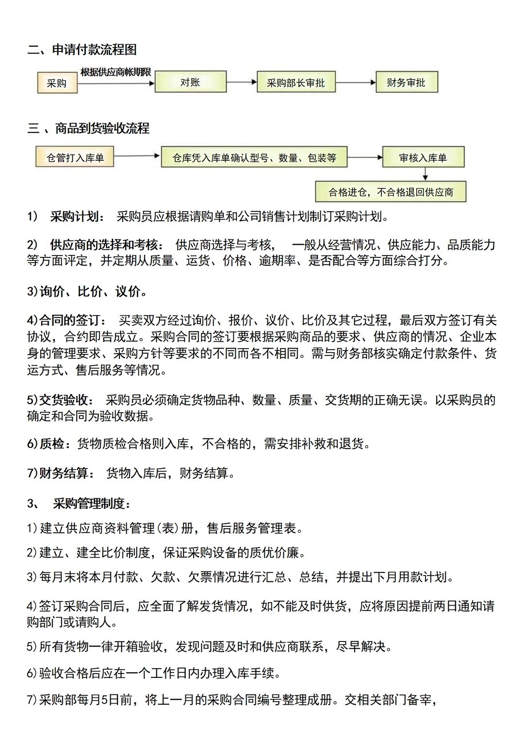
采购主管必懂的采购管理体系
一个不懂采购管理的主管不是好主管
,看看华为,沃尔玛,宝洁的采购管理如何做?发出来大家借鉴下!
#采购
#采购与供应链管理
#采购职业
#华为采购
#供应链管理
#采购流程
#采购管理
#采购日常
#采购部
#采购培训
下一篇:
? 让家焕然一新!奶油风客厅装修小贴士 ?
上一篇:
专业供应苗木|庭院/工程苗木订单都可接
相关内容
查看全部
“将生产线移至中
2025-12-29 00:51
一个人的生产线
2025-12-29 00:51
最薄0.7mm!4条生
2025-12-29 00:51
好消息!N95口罩生
2025-12-29 00:51
“针线活”到“生
2025-12-29 00:51
宝马生产线从英国
2025-12-29 00:51
海南首条医用口罩
2025-12-29 00:50
16天,他一人扛起
2025-12-29 00:50
生产线全程直播,
2025-12-29 00:50
在生产线干了五六
2025-12-29 00:50