发布信息
登陆/注册
搜索
搜索
导航
首页
产品供应
产品求购
企业库
酒业展会
行业资讯
认证会员
站内搜索
行业企业
当前位置:
首页
行业企业
正文
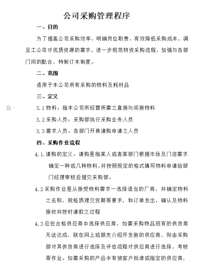
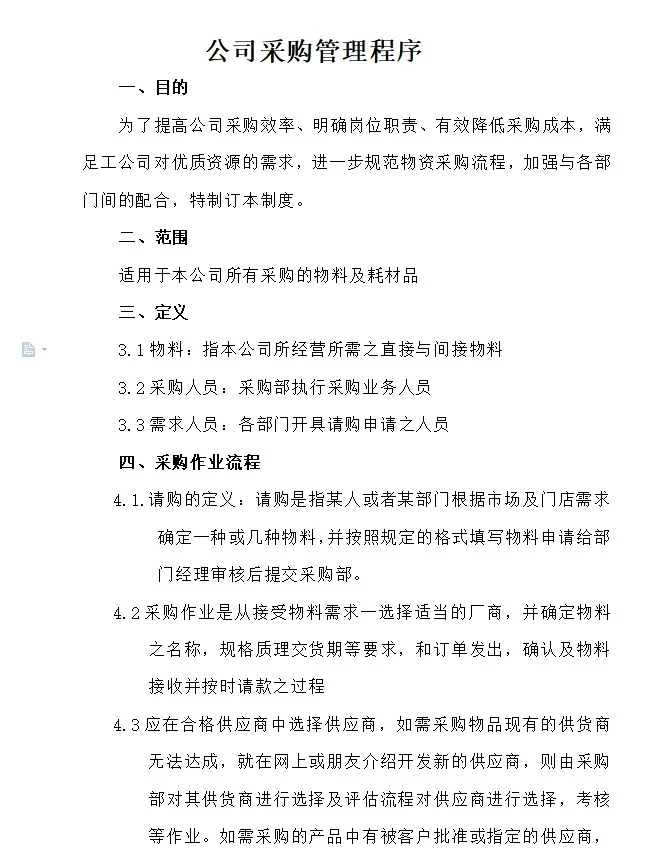
不愧是华为采购经理,采购管理制度太绝了
作者:本站编辑
2025-11-18 23:09:59
5
不愧是华为采购经理,采购管理制度太绝了
给大家分享下华为采购经理,采购管理制度是怎么做的。
#采购
#打工摸鱼日记
#采购与供应链管理
#采购职业
#采购日常
#采购管理
#采购部
#采购培训
#采购证书
#采购员
下一篇:
美国华人餐馆生意也不好做了?
上一篇:
做完攻略,全屋定制就坑不了我啦
相关内容
查看全部
华电物资(招标、
2025-12-30 12:55
江扬集团-线缆公
2025-12-30 12:50
49.9万信创数据库
2025-12-30 12:47
【绿色电力证书招
2025-12-30 12:44
【招标公告】国网
2025-12-30 12:39
武汉企业:武商集
2025-12-30 12:37
招标公告 | 东风
2025-12-30 12:36
【招标】密山辰能
2025-12-30 12:31
招标公告 ‖ 金花
2025-12-30 12:27
河北皓岭药业有限
2025-12-30 12:26