





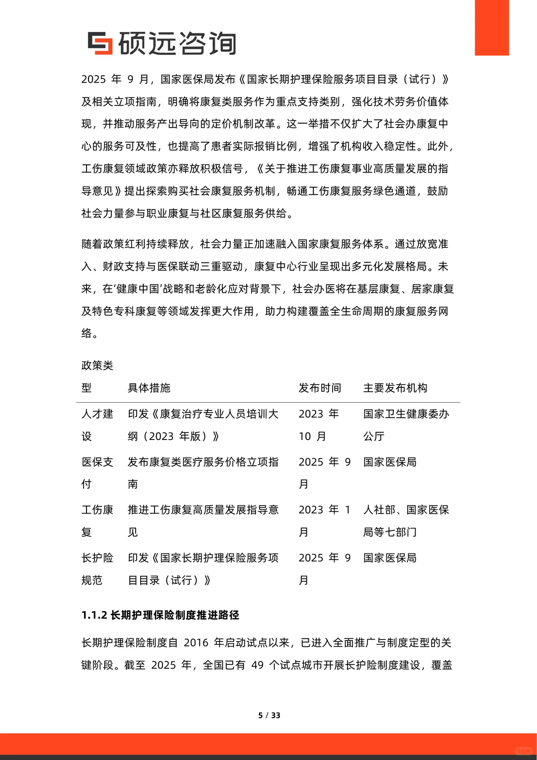
?家里有老人需要康复,或者术后想做专业恢复的宝子看过来!2025年康复医疗行业发展得也太成熟了,政策、技术、服务全升级,不管是日常康复还是术后恢复都更省心~
?政策福利太给力!长期护理保险已经覆盖49个试点城市,1.9亿人受益,康复服务报销比例能到65%-70%,大大减轻家庭负担。医保还把运动疗法、言语训练等项目纳入支付范围,社会办康复中心也能申请医保定点,看病更方便。
?智能康复设备太惊艳!国产外骨骼机器人能辅助偏瘫患者训练,VR康复系统通过沉浸式场景帮神经损伤患者恢复,还有智能仿生腿、脊柱训练系统,精准又高效。中医康复也越来越现代化,智能针灸、推拿设备能复刻专业手法,在家也能享受基础康复服务。
?服务模式超贴心!现在是“医院-社区-家庭”三级康复网络,术后患者能从三甲医院无缝转诊到康复中心,稳定后还能享受居家康复上门服务。多学科团队协作,神经康复、骨科康复、儿童康复都有专属方案,针对性超强。
??重点人群全覆盖!老年康复注重慢病管理和生活能力维持,儿童康复聚焦孤独症、发育迟缓等早期干预,医养结合模式让失能老人既能享受医疗护理,又能得到生活照料,太实用了~
康复不再是难题,专业的技术和完善的政策让恢复之路更顺畅,有需求的宝子可以多关注本地合规康复中心呀~
#康复医疗 #长期护理保险 #智能康复设备 #术后康复 #老年康复 #医养结合 #居家康复 #儿童康复 #神经康复 #骨科康复
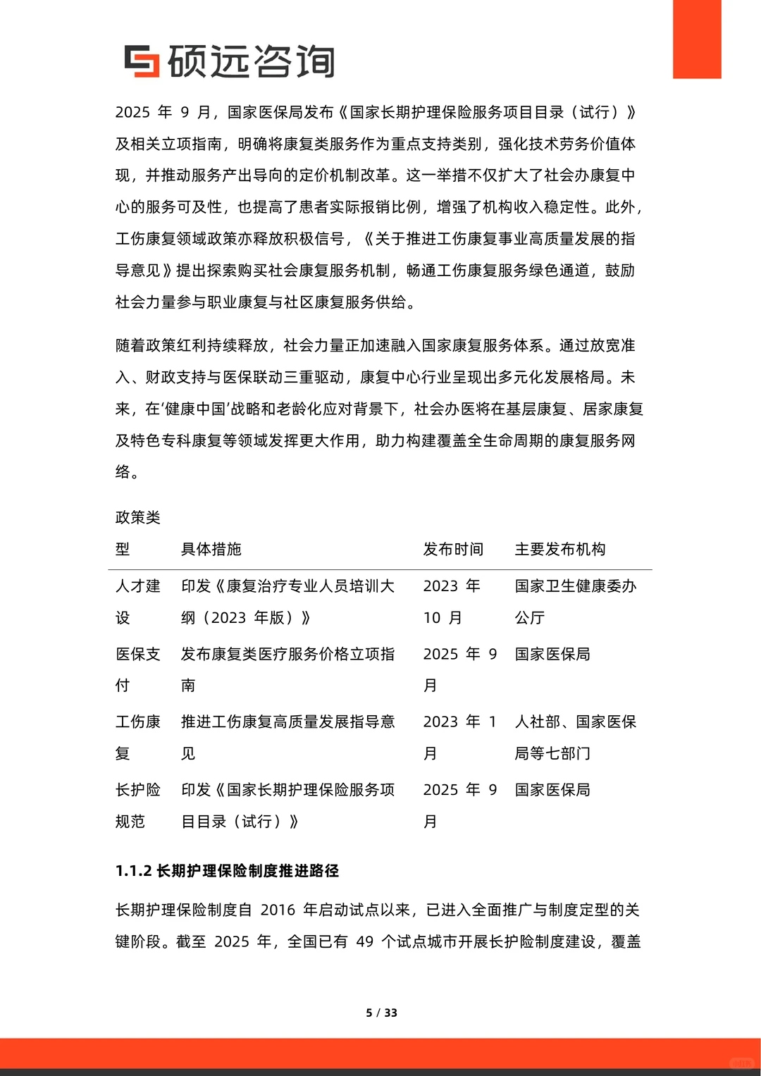
?政策福利太给力!长期护理保险已经覆盖49个试点城市,1.9亿人受益,康复服务报销比例能到65%-70%,大大减轻家庭负担。医保还把运动疗法、言语训练等项目纳入支付范围,社会办康复中心也能申请医保定点,看病更方便。
?智能康复设备太惊艳!国产外骨骼机器人能辅助偏瘫患者训练,VR康复系统通过沉浸式场景帮神经损伤患者恢复,还有智能仿生腿、脊柱训练系统,精准又高效。中医康复也越来越现代化,智能针灸、推拿设备能复刻专业手法,在家也能享受基础康复服务。
?服务模式超贴心!现在是“医院-社区-家庭”三级康复网络,术后患者能从三甲医院无缝转诊到康复中心,稳定后还能享受居家康复上门服务。多学科团队协作,神经康复、骨科康复、儿童康复都有专属方案,针对性超强。
??重点人群全覆盖!老年康复注重慢病管理和生活能力维持,儿童康复聚焦孤独症、发育迟缓等早期干预,医养结合模式让失能老人既能享受医疗护理,又能得到生活照料,太实用了~
康复不再是难题,专业的技术和完善的政策让恢复之路更顺畅,有需求的宝子可以多关注本地合规康复中心呀~
#康复医疗 #长期护理保险 #智能康复设备 #术后康复 #老年康复 #医养结合 #居家康复 #儿童康复 #神经康复 #骨科康复
