发布信息
登陆/注册
搜索
搜索
导航
首页
产品供应
产品求购
企业库
酒业展会
行业资讯
认证会员
站内搜索
文化科技
当前位置:
首页
文化科技
正文
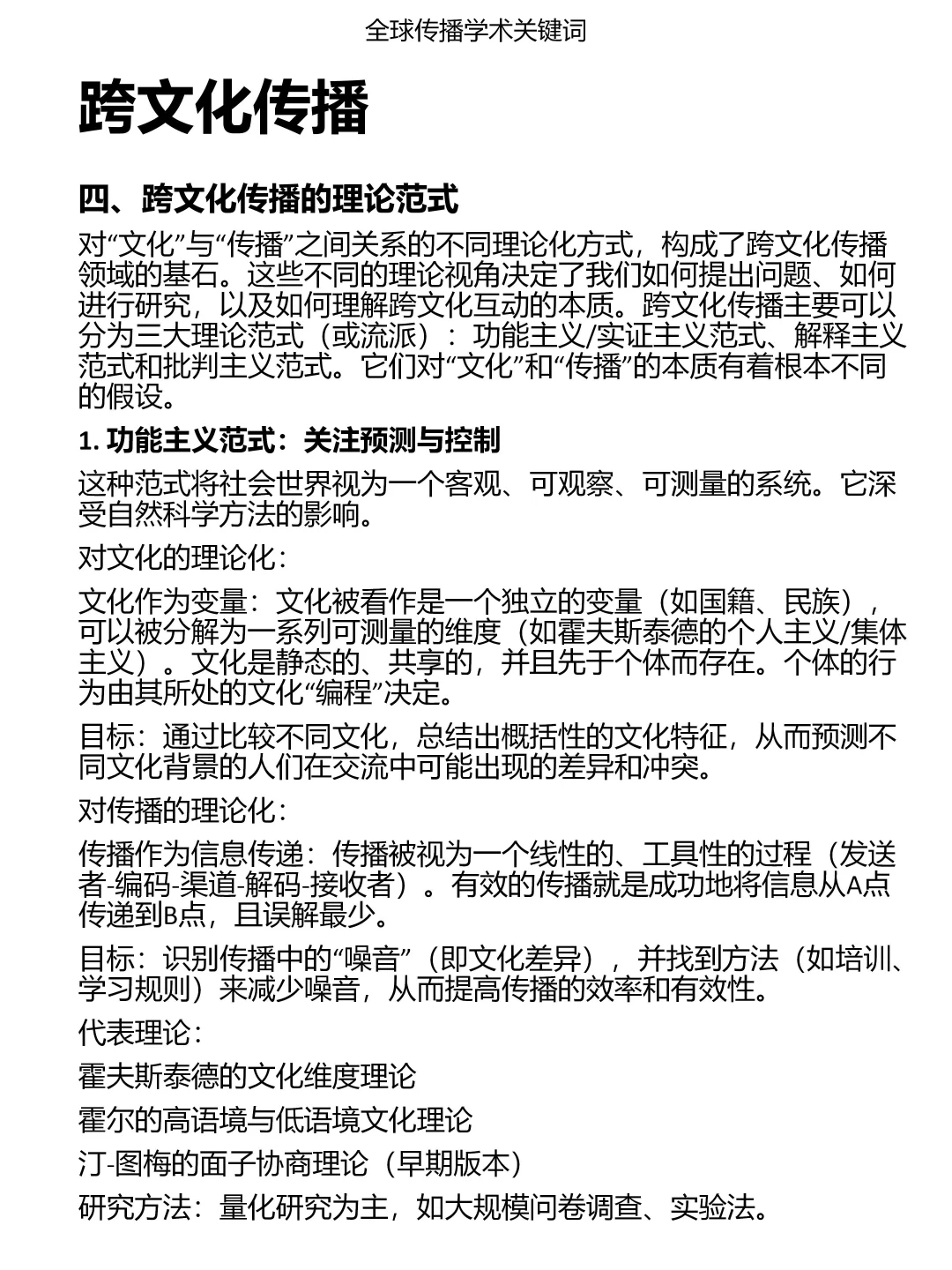
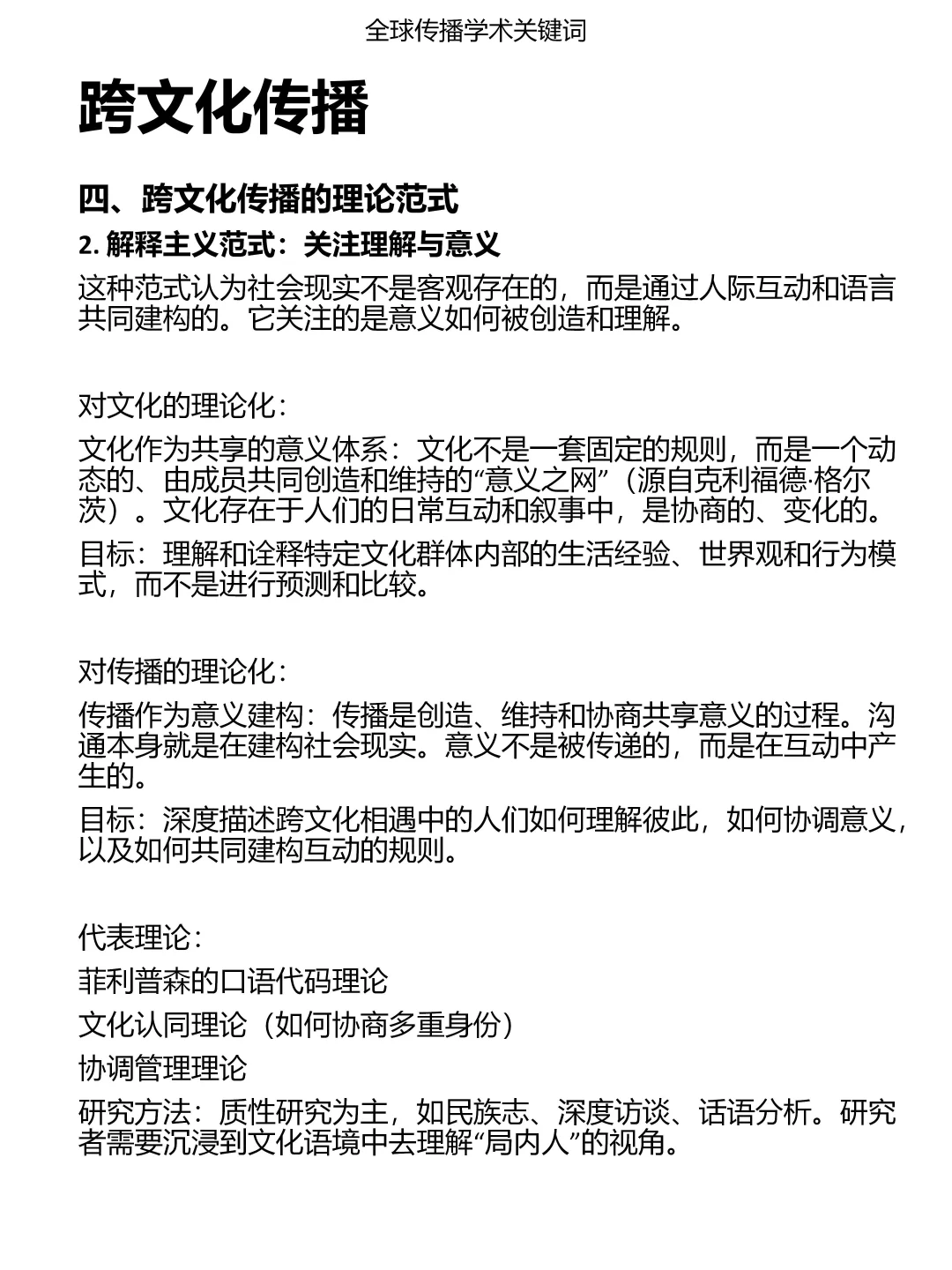
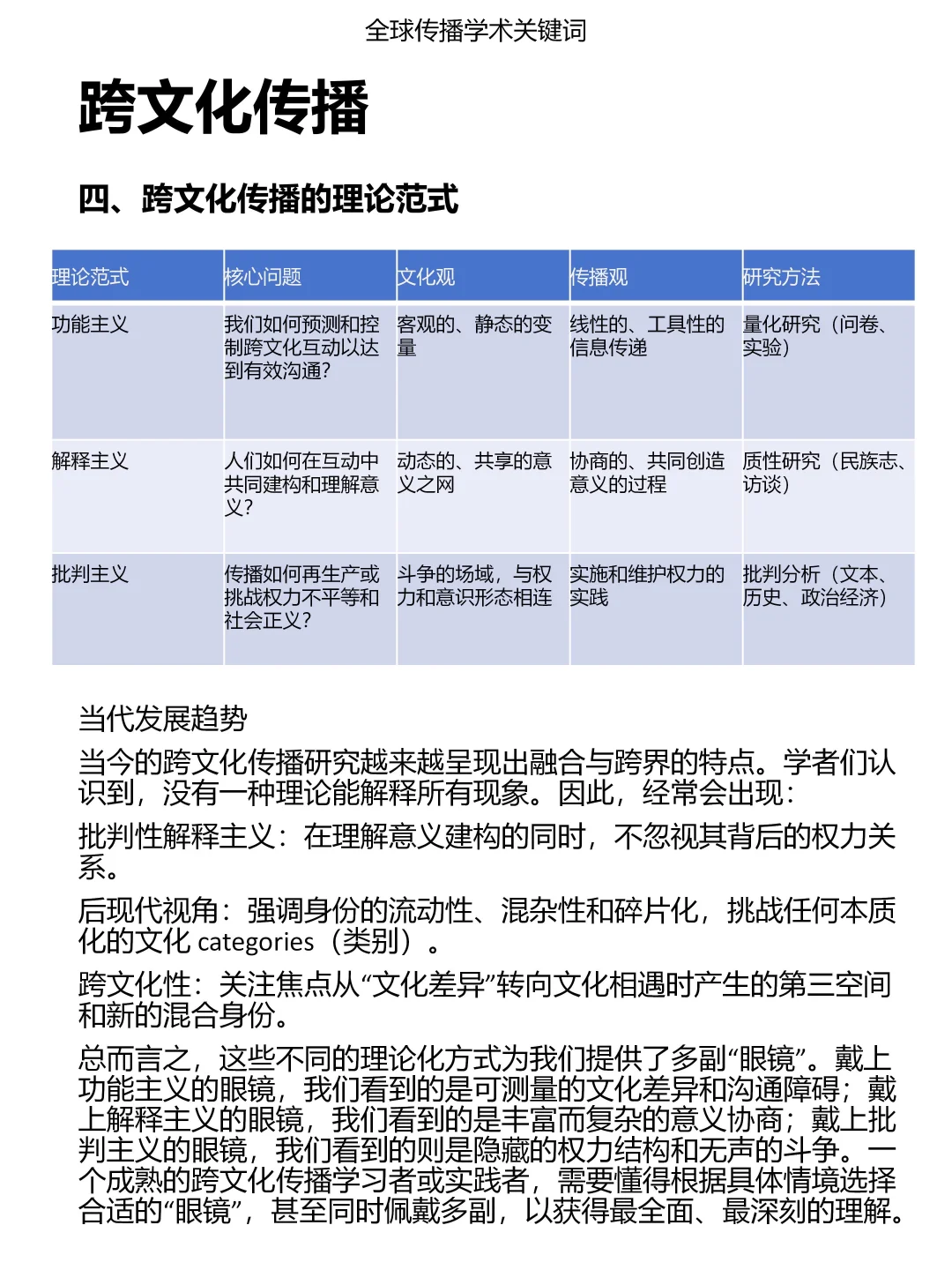
跨文化传播研究历史脉络【醉拳】梳理
作者:本站编辑
2025-11-18 19:00:53
0
跨文化传播研究历史脉络【醉拳】梳理
#跨文化传播
#跨文化沟通
#跨文化交际
#全球传播
#国际传播
#新闻与传播
#新传名词解释
#新传
#传播学
#全球媒体传播
下一篇:
江苏八马起重机械制造有限公司Jiangsu Bama
上一篇:
我不允许谁还不知道的证书!
相关内容
查看全部
短视频“出海”+
2025-11-18 19:34
中华文化出海:LA
2025-11-18 19:20
2025年媒体传播与
2025-11-18 19:19
?热点事件评述?文
2025-11-18 19:18
跨文化研究的国际
2025-11-18 19:17
微短剧出海有人写
2025-11-18 19:16
为你整理一些国际
2025-11-18 19:14
2025年新闻、艺术
2025-11-18 19:12
外事现场|让世界
2025-11-18 19:05
国际传播科技文化
2025-11-18 19:03