





“数智赋能+非遗文化”课题这样写太强啦
#夏日消暑风味集
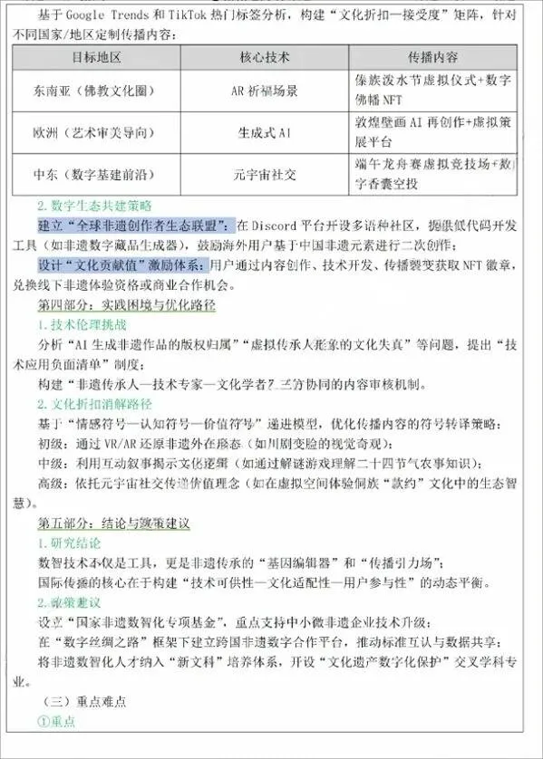
#浪漫生活的记录者 ?宝子们!挖到一个超有料的非遗研究宝藏✨ 今天给大家安利一份关于**「数智赋能非遗传承与国际传播」**的超酷研究!原来老祖宗的非遗文化和AI、元宇宙碰撞出这么多火花? # ?【核心看点】 1. **当非遗遇上黑科技** ✔用3D扫描、VR/AR还原剪纸、苗绣等技艺细节 ✔元宇宙里建虚拟苗寨,跟着AI师傅学银饰锻造 ✔AI还能帮苏绣设计新纹样,传统+创新绝了! 2. **老外也能玩的非遗宇宙** ?在TikTok、YouTube用AI分析不同国家的文化偏好?开发「非遗数字藏品生成器」,鼓励海外用户二次创作?通过NFT徽章激励全球玩家传播中国文化,超有参与感! 3. **脑洞大开的创新点** ✅提出「数字孪生传承人」概念:真人师傅+虚拟分身24小时教学 ✅用「文化基因图谱」技术分析非遗元素关联,比如苏绣和湘绣的纹样秘密 ✅破解「文化折扣」难题:从视觉奇观到价值理念,分三层打动世界! #课题立项 #教育课题 #课题研究 #课题设计 #数智#非遗课题#非遗文化#非遗文化传承#人工智能 @小红书创作助手 #文化数字化 #信息技术与学科深度融合 #科技与传统 #文化与科技 #教师课题 #数字化教育 #智能化技术 #课题结题 #数字化发展
#夏日消暑风味集
#浪漫生活的记录者 ?宝子们!挖到一个超有料的非遗研究宝藏✨ 今天给大家安利一份关于**「数智赋能非遗传承与国际传播」**的超酷研究!原来老祖宗的非遗文化和AI、元宇宙碰撞出这么多火花? # ?【核心看点】 1. **当非遗遇上黑科技** ✔用3D扫描、VR/AR还原剪纸、苗绣等技艺细节 ✔元宇宙里建虚拟苗寨,跟着AI师傅学银饰锻造 ✔AI还能帮苏绣设计新纹样,传统+创新绝了! 2. **老外也能玩的非遗宇宙** ?在TikTok、YouTube用AI分析不同国家的文化偏好?开发「非遗数字藏品生成器」,鼓励海外用户二次创作?通过NFT徽章激励全球玩家传播中国文化,超有参与感! 3. **脑洞大开的创新点** ✅提出「数字孪生传承人」概念:真人师傅+虚拟分身24小时教学 ✅用「文化基因图谱」技术分析非遗元素关联,比如苏绣和湘绣的纹样秘密 ✅破解「文化折扣」难题:从视觉奇观到价值理念,分三层打动世界! #课题立项 #教育课题 #课题研究 #课题设计 #数智#非遗课题#非遗文化#非遗文化传承#人工智能 @小红书创作助手 #文化数字化 #信息技术与学科深度融合 #科技与传统 #文化与科技 #教师课题 #数字化教育 #智能化技术 #课题结题 #数字化发展
