发布信息
登陆/注册
搜索
搜索
导航
首页
产品供应
产品求购
企业库
酒业展会
行业资讯
认证会员
站内搜索
行业企业
当前位置:
首页
行业企业
正文
每日公司深度报告 | 第12期:京东
作者:本站编辑
2025-11-16 21:38:39
6
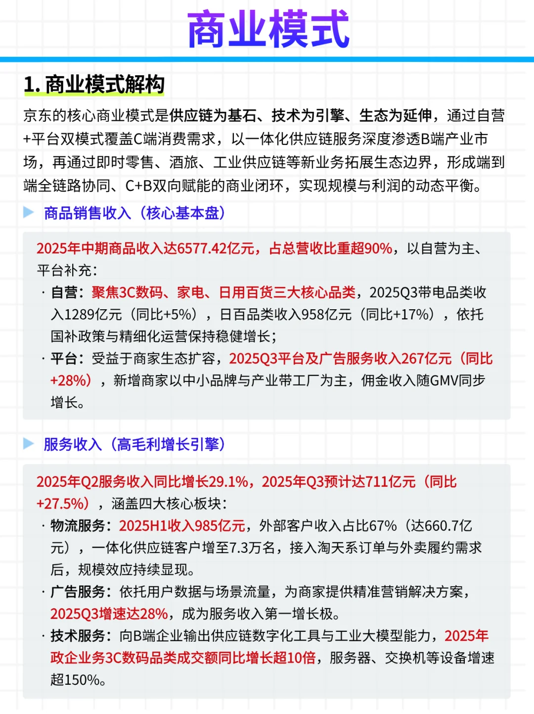
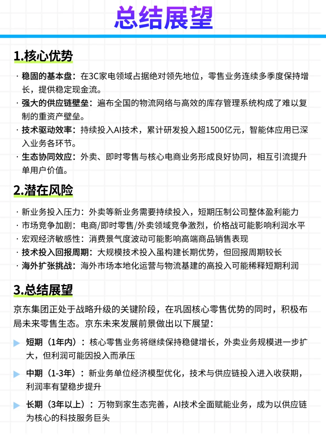
每日公司深度报告 | 第12期:京东
#你还记得360Buy吗#
那个蓝色Logo的京东前身
曾是80后入手第一台电脑/手机的首选
凭借正品3C赢得口碑
如今京东已发展成覆盖零售/物流/技术/健康等
多元业务的商业巨头
二十余年成长,初心不变
今日带你认识:京东!
#京东
#京东商城
#京东京造
#京东外卖
#行业报告
#行业研究
#上市企业
#商业分析
#企业调研报告
#研究报告
下一篇:
MISTINE进博会三大看点,多维布局
上一篇:
热门概念梳理(三)
相关内容
查看全部
采购平台最新招标
2026-01-23 16:09
【招标】昆明碳资
2026-01-23 16:02
【方案】招投标平
2026-01-23 16:01
吉林吉恩镍业股份
2026-01-23 16:00
招采速递 | 1月23
2026-01-23 15:59
5人公司3年代理49
2026-01-23 15:58
招标公告 | 中冶
2026-01-23 15:58
【招标公告】湖南
2026-01-23 15:57
帅康2026年上半年
2026-01-23 15:56
新疆阜丰生物科技
2026-01-23 15:55