
在展览行业逐步恢复活力的时节
还不快来,抓住疫情后的品牌营销偷跑机会
与百余位有需求的拥有大型流动性会议展览的主承办方
面对面对接洽谈,共谋商机
在四月邂逅一场智慧与商机共存的交流盛宴吧!

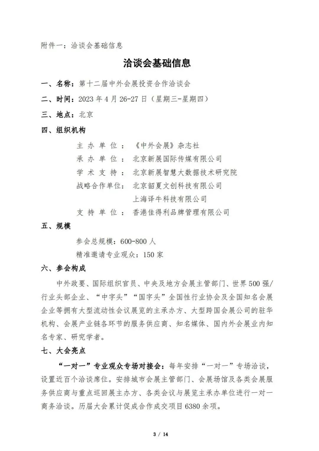
第十二届中外会展投资合作洽谈会将于 2023 年 4 月 26-27 日 在北京举办。本届大会由中外会展杂志社主办,北京新展国际传媒有限公司承办。
中外会展投资合作洽谈会作为全国性、国际化的会展业重点经贸洽谈活动,始终以促进地方会展产业招商引会、项目合作成交为主要功能,彰显会展对产业及城市经济的拉动作用。大会自首届举办以来,出席的国内外会展专家、政界商界领袖、行业代表累计超过 17000 人,来自全球超过 52 个国家和地区专业人士参展参会。积累了超过 3500 家的有效专业观众数据库,成为 EIIE 品牌竞争力与核心服务的有效支撑。第十二届大会组委会将携手品质一流的合作伙伴,带领专业精湛的运营团队,以更高的视野、更务实的服务,为行业呈现一场智慧与商机共存的交流盛宴。

诚挚邀请贵城市(单位)领导拨冗出席本次大会,共襄盛举,共同构建我国会展业高质量发展格局!
< 左右滑动查看更多 >
【邀请函轮播图】
获取详细邀请函请联系:
北京总部
韩 明 188-0122-1038
程明明 189-1121-2342
华东办事处
赵晓凤 139-1635-5804
END
往期精彩回顾

中外会展网:www.zwhz.com










