发布信息
登陆/注册
搜索
搜索
导航
首页
产品供应
产品求购
企业库
酒业展会
行业资讯
认证会员
站内搜索
文化科技
当前位置:
首页
文化科技
正文
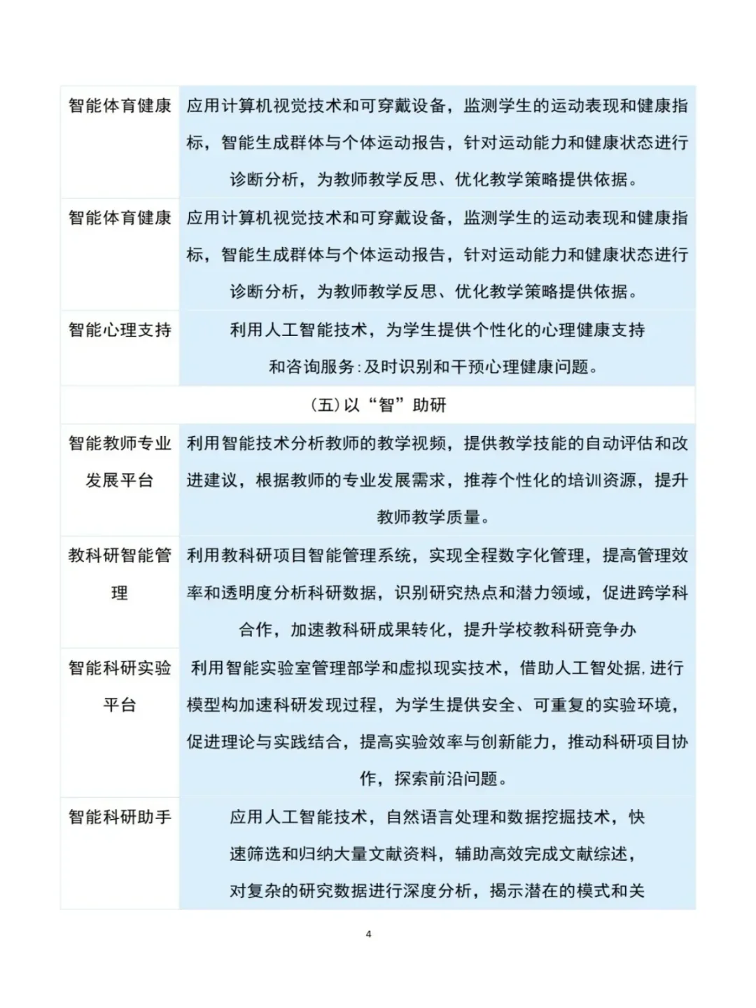
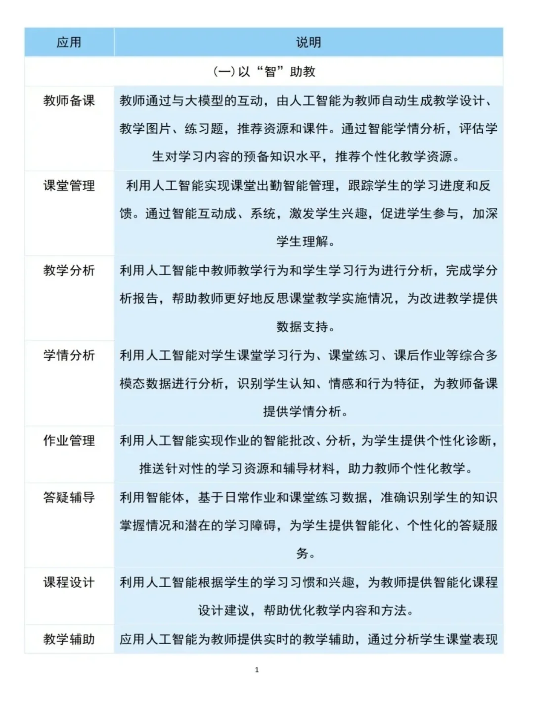
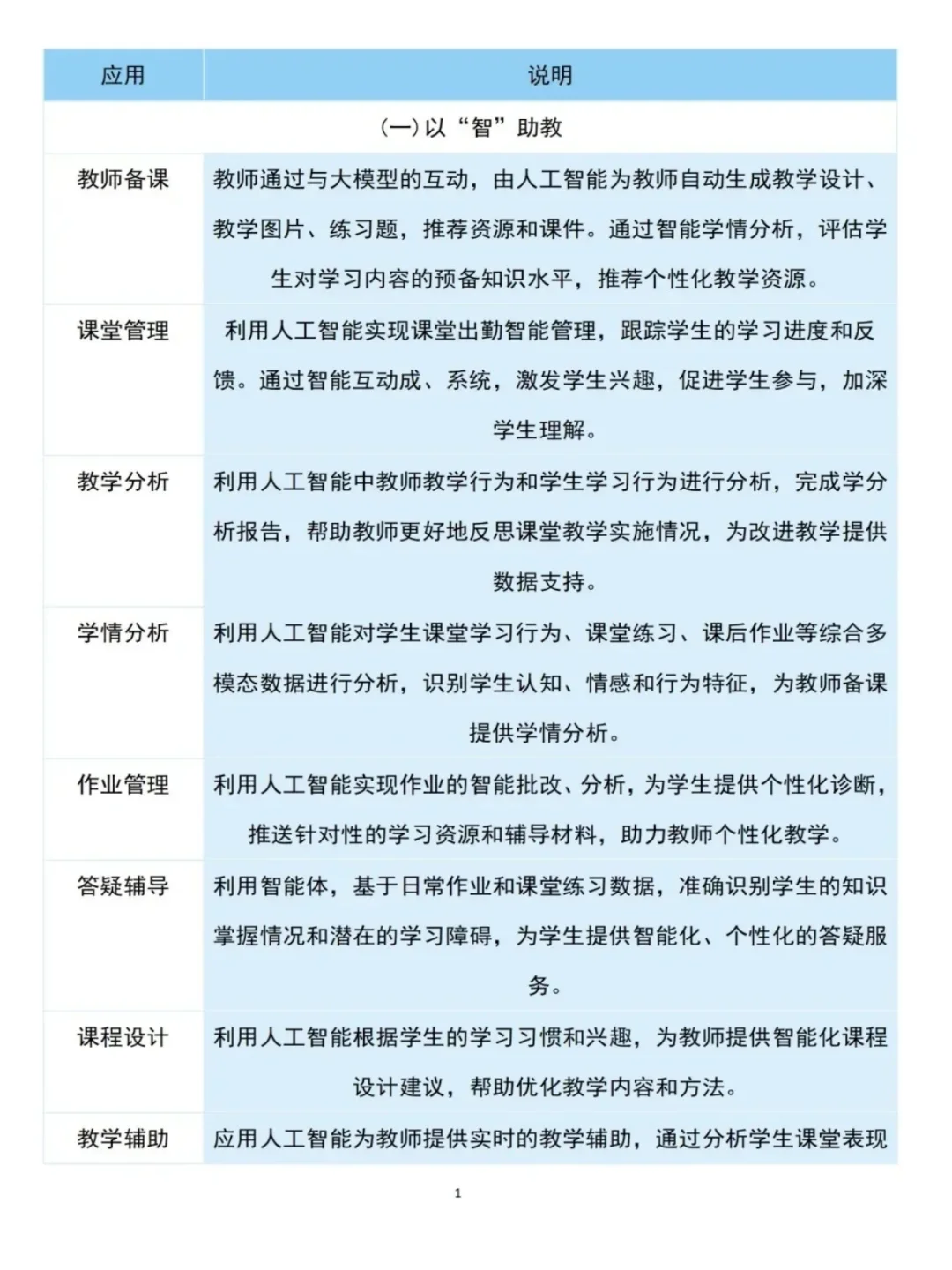
AI人工智能➕教育,6大领域29大应用场景
作者:本站编辑
2025-11-11 06:34:20
1
AI人工智能➕教育,6大领域29大应用场景
以“智”助教、以“智”助学、以“智”助评、以“智”助育、以“智”助研、以“智”助管
#课题
#核心素养目标
#课题申报书
#教育热点
#论文
#人工智能
#AI
#人工智能教育
#课题申报书
#今天论文写了吗
#记录吧就现在
@薯管家
@小红书创作助手
下一篇:
人工智能后期发展优势!
上一篇:
来义乌的一定要去这里
相关内容
查看全部
?AI人工智能时代
2025-11-11 07:03
?选题|?住人工智
2025-11-11 07:01
?人工智能领域融
2025-11-11 07:00
? 未来AI职业的前
2025-11-11 06:59
?️人工智能:生
2025-11-11 06:54
建议35➕迷茫的可
2025-11-11 06:53
人工智能:引领未
2025-11-11 06:52
人工智能应用细分
2025-11-11 06:51
人工智能重塑世界
2025-11-11 06:49
全民化的生成式AI
2025-11-11 06:48