










近年来,生成式人工智能(Gen-AI)正在席卷金融行业,给传统的金融服务带来了翻天覆地的变化!??
生成式AI不仅能像传统机器学习一样处理数据,更能理解和生成“人类语言”,让金融机构的决策、服务变得更加智能!但随着机会的到来,也有不少挑战需要克服??
主要机遇:
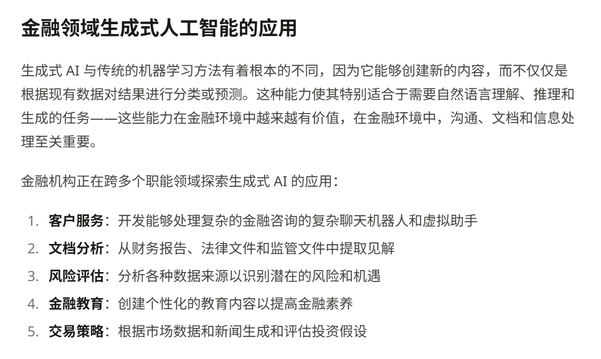
客户互动更智能✨
生成式AI能让金融机构通过智能客服和虚拟助手与客户进行更高效、个性化的对话。比如Klarna的AI助手,已经能自动处理70%以上的客户咨询!?
提升工作效率?
AI能帮金融从业者自动化繁琐的工作,比如总结报告、起草文档、自动填写表格等,大大节省了时间,减少了错误!⏳
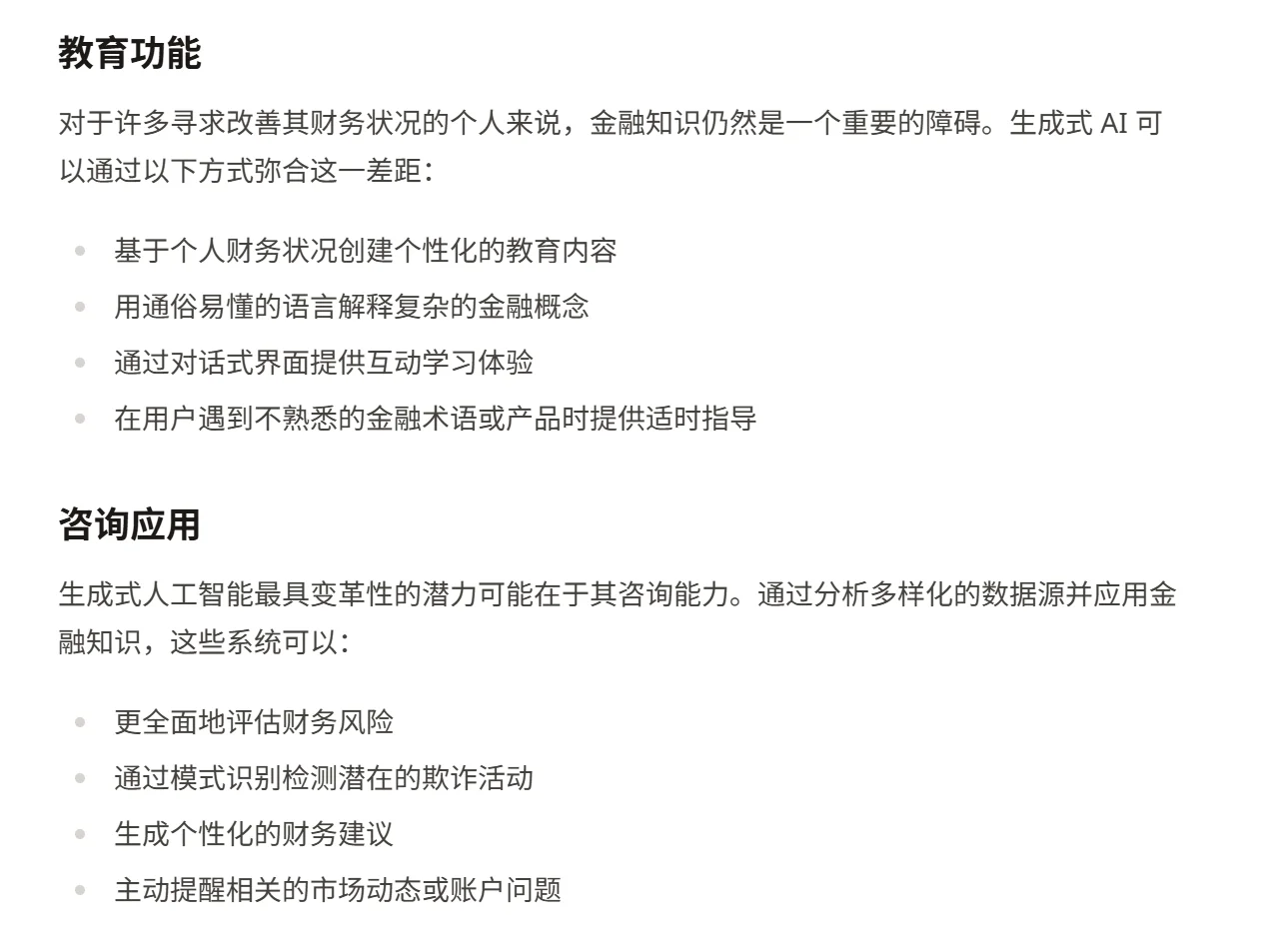
金融教育更轻松?
AI还能根据个人的财务状况定制教育内容,通俗易懂地解释复杂的金融概念,让你轻松提升金融素养!?
个性化咨询服务?
生成式AI能通过多样的数据分析,给你提供量身定制的财务建议,帮助你识别风险,甚至能实时监测市场动态!??
挑战也不少⚠️:
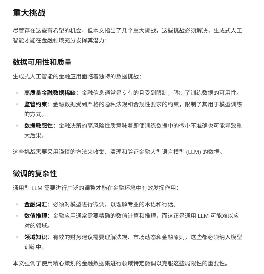
数据获取难度大?
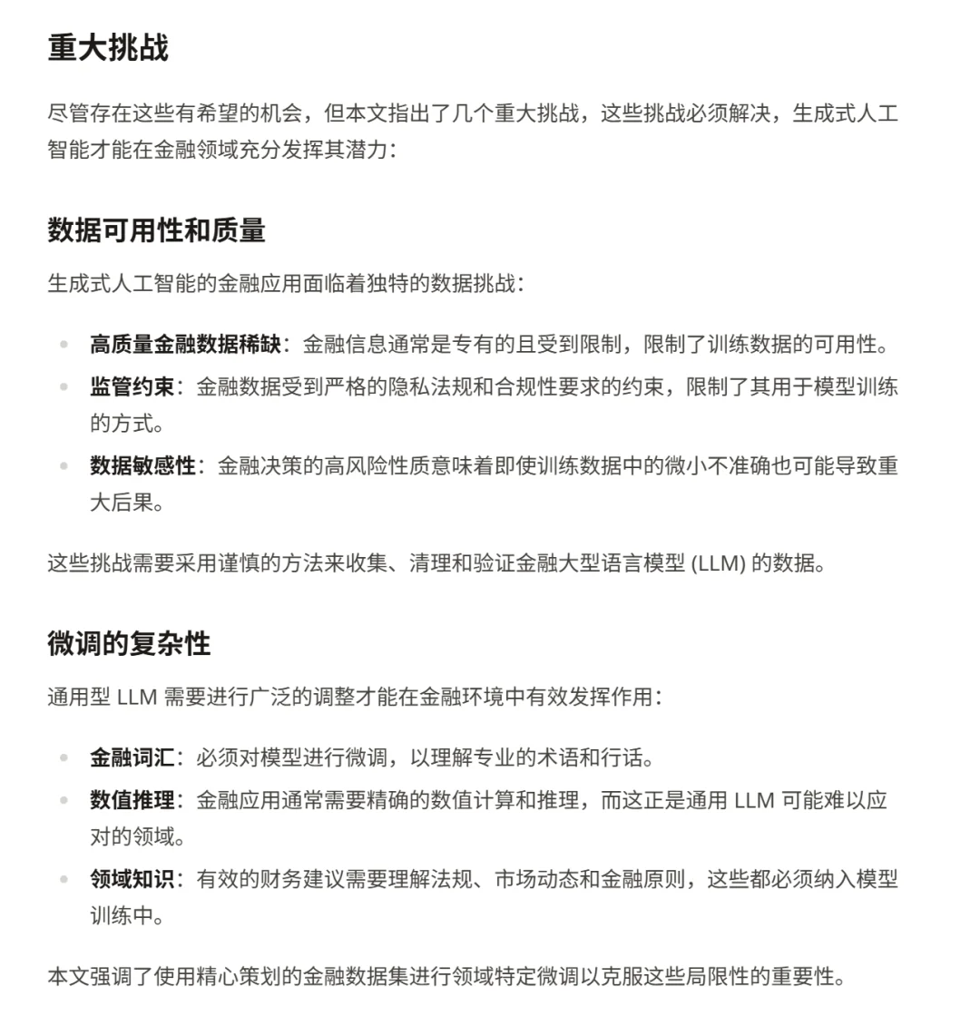
金融行业的数据通常受到严格的隐私法规保护,如何获得高质量的训练数据,是生成式AI面临的一大挑战。?
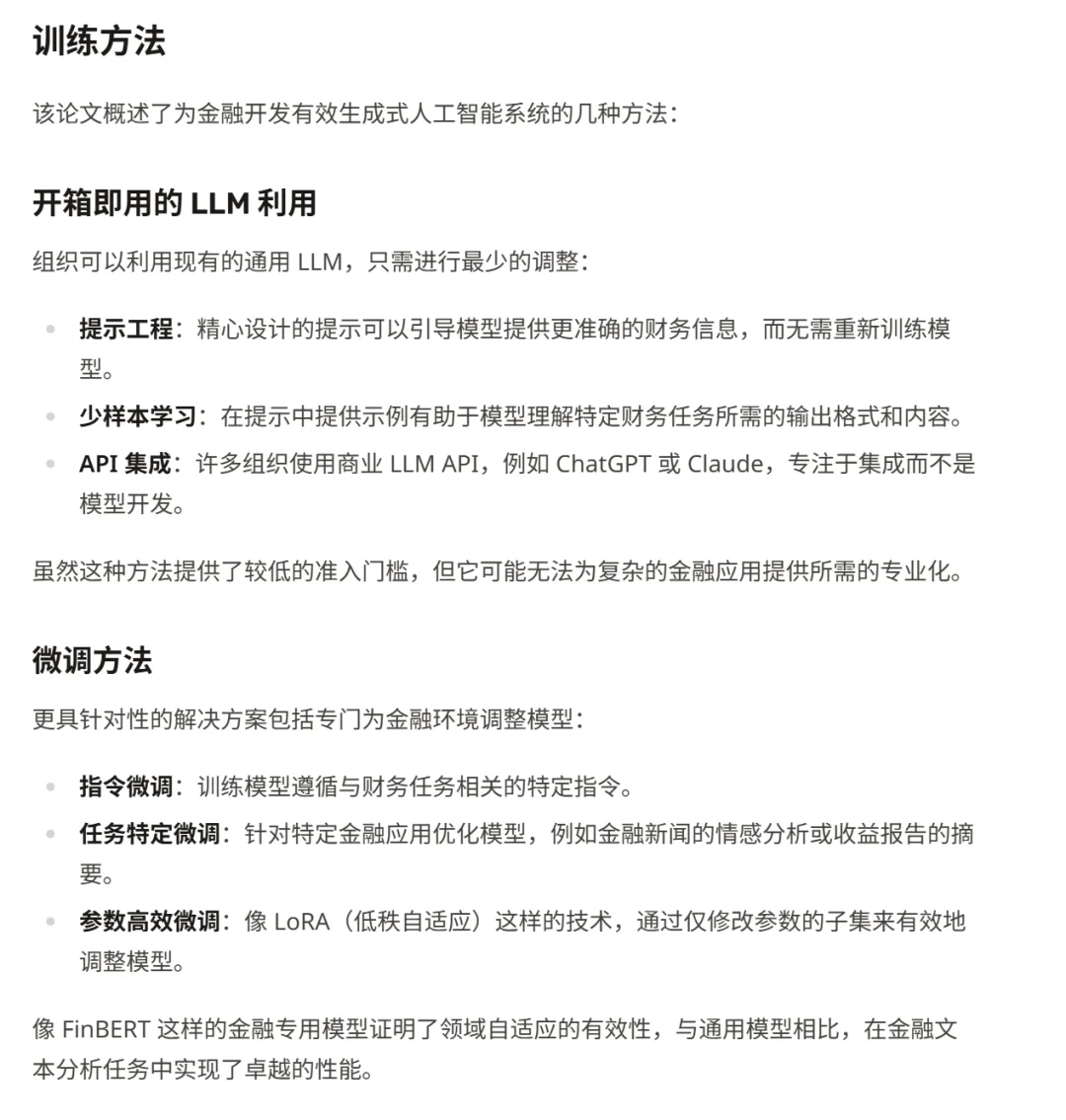
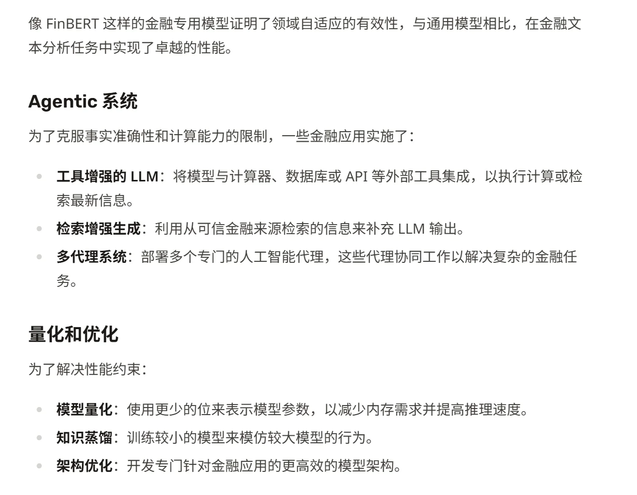
微调困难?
通用的AI模型需要进行精细化调整才能更好地适应金融领域的特殊需求,比如金融术语和法规要求。?
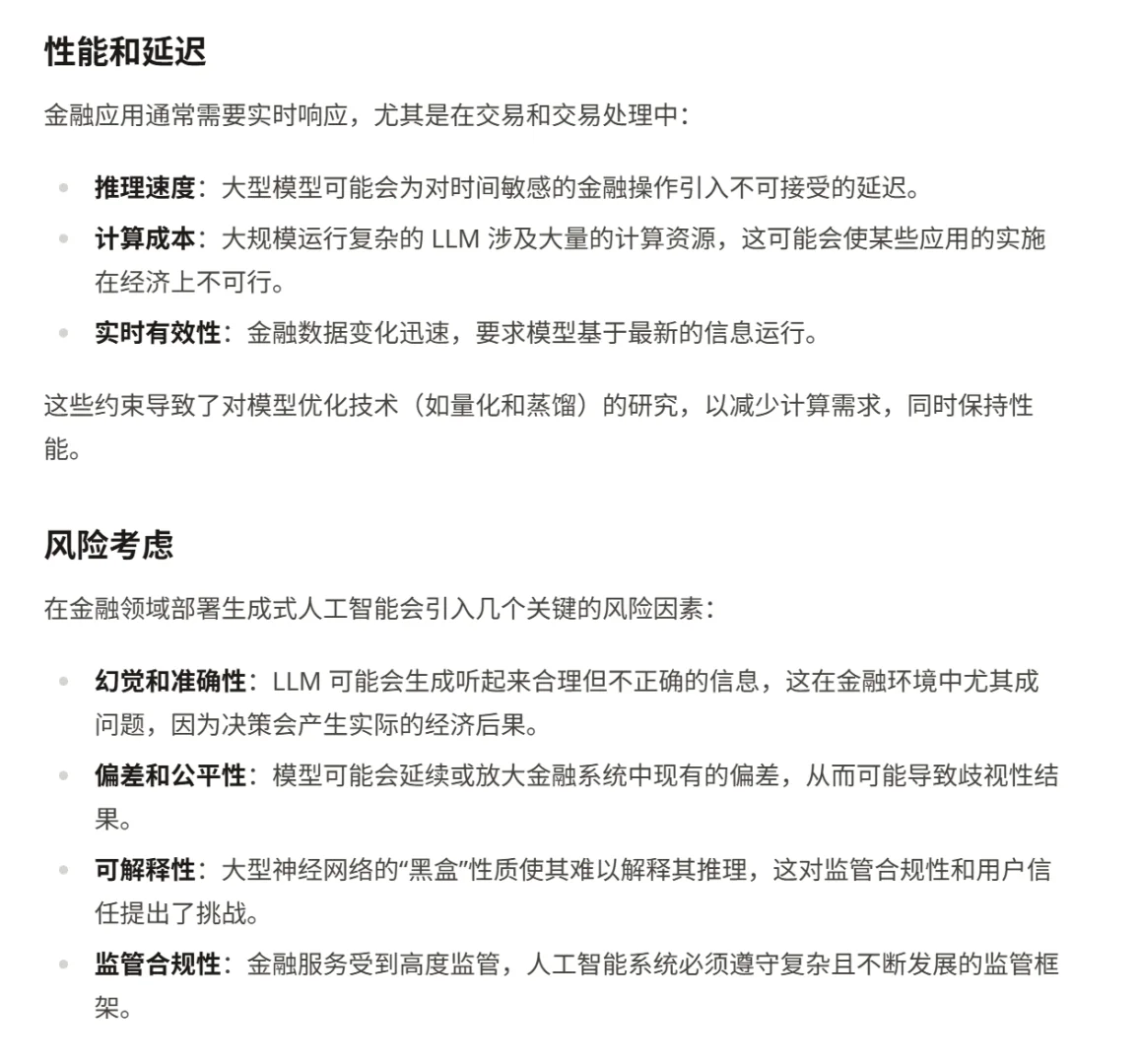
计算速度和延迟问题⏳
金融行业对时效要求极高,而生成式AI的计算需求可能导致延迟,如何优化模型以确保快速响应,是一个重要挑战。?
风险控制和准确性⚖️
生成式AI生成的信息有时可能不准确,尤其是在决策过程中可能带来重大风险,因此确保AI的准确性和可解释性非常关键!⚠️
随着技术的不断进步,生成式AI将在金融行业发挥越来越大的作用,不仅提高工作效率,也能为个人和企业提供更个性化的服务!未来,生成式AI将成为金融领域不可或缺的重要力量!??
#quant #量化 #金融 #论文 #ai #大模型 #LLM #人工智能
生成式AI不仅能像传统机器学习一样处理数据,更能理解和生成“人类语言”,让金融机构的决策、服务变得更加智能!但随着机会的到来,也有不少挑战需要克服??
主要机遇:
客户互动更智能✨
生成式AI能让金融机构通过智能客服和虚拟助手与客户进行更高效、个性化的对话。比如Klarna的AI助手,已经能自动处理70%以上的客户咨询!?
提升工作效率?
AI能帮金融从业者自动化繁琐的工作,比如总结报告、起草文档、自动填写表格等,大大节省了时间,减少了错误!⏳
金融教育更轻松?
AI还能根据个人的财务状况定制教育内容,通俗易懂地解释复杂的金融概念,让你轻松提升金融素养!?
个性化咨询服务?
生成式AI能通过多样的数据分析,给你提供量身定制的财务建议,帮助你识别风险,甚至能实时监测市场动态!??
挑战也不少⚠️:
数据获取难度大?
金融行业的数据通常受到严格的隐私法规保护,如何获得高质量的训练数据,是生成式AI面临的一大挑战。?
微调困难?
通用的AI模型需要进行精细化调整才能更好地适应金融领域的特殊需求,比如金融术语和法规要求。?
计算速度和延迟问题⏳
金融行业对时效要求极高,而生成式AI的计算需求可能导致延迟,如何优化模型以确保快速响应,是一个重要挑战。?
风险控制和准确性⚖️
生成式AI生成的信息有时可能不准确,尤其是在决策过程中可能带来重大风险,因此确保AI的准确性和可解释性非常关键!⚠️
随着技术的不断进步,生成式AI将在金融行业发挥越来越大的作用,不仅提高工作效率,也能为个人和企业提供更个性化的服务!未来,生成式AI将成为金融领域不可或缺的重要力量!??
#quant #量化 #金融 #论文 #ai #大模型 #LLM #人工智能
