



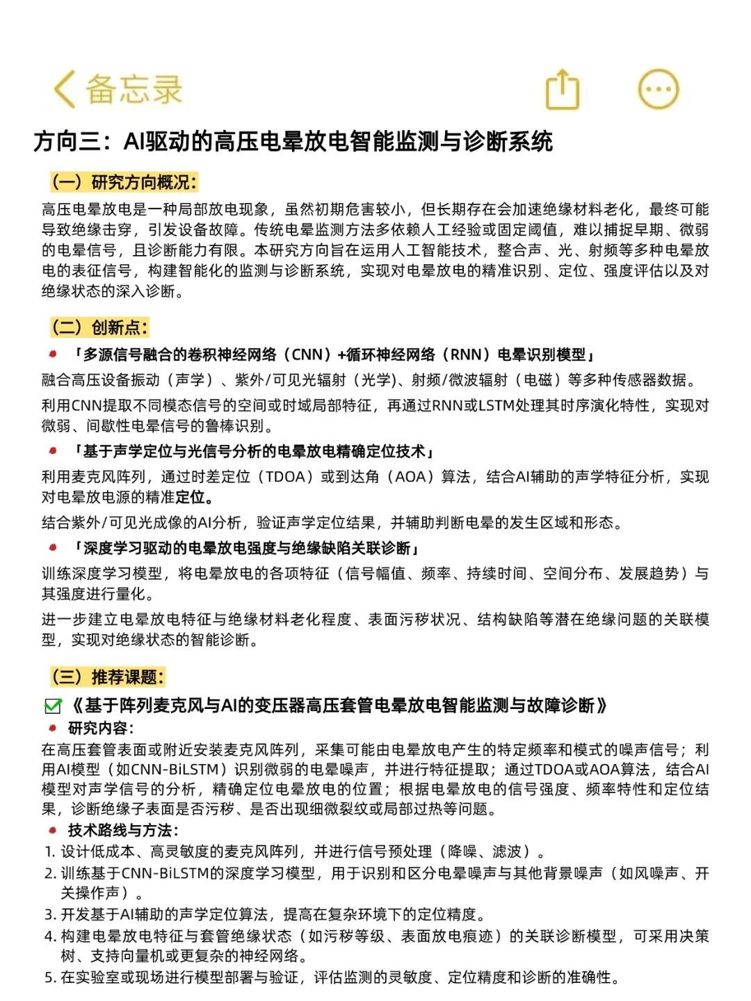
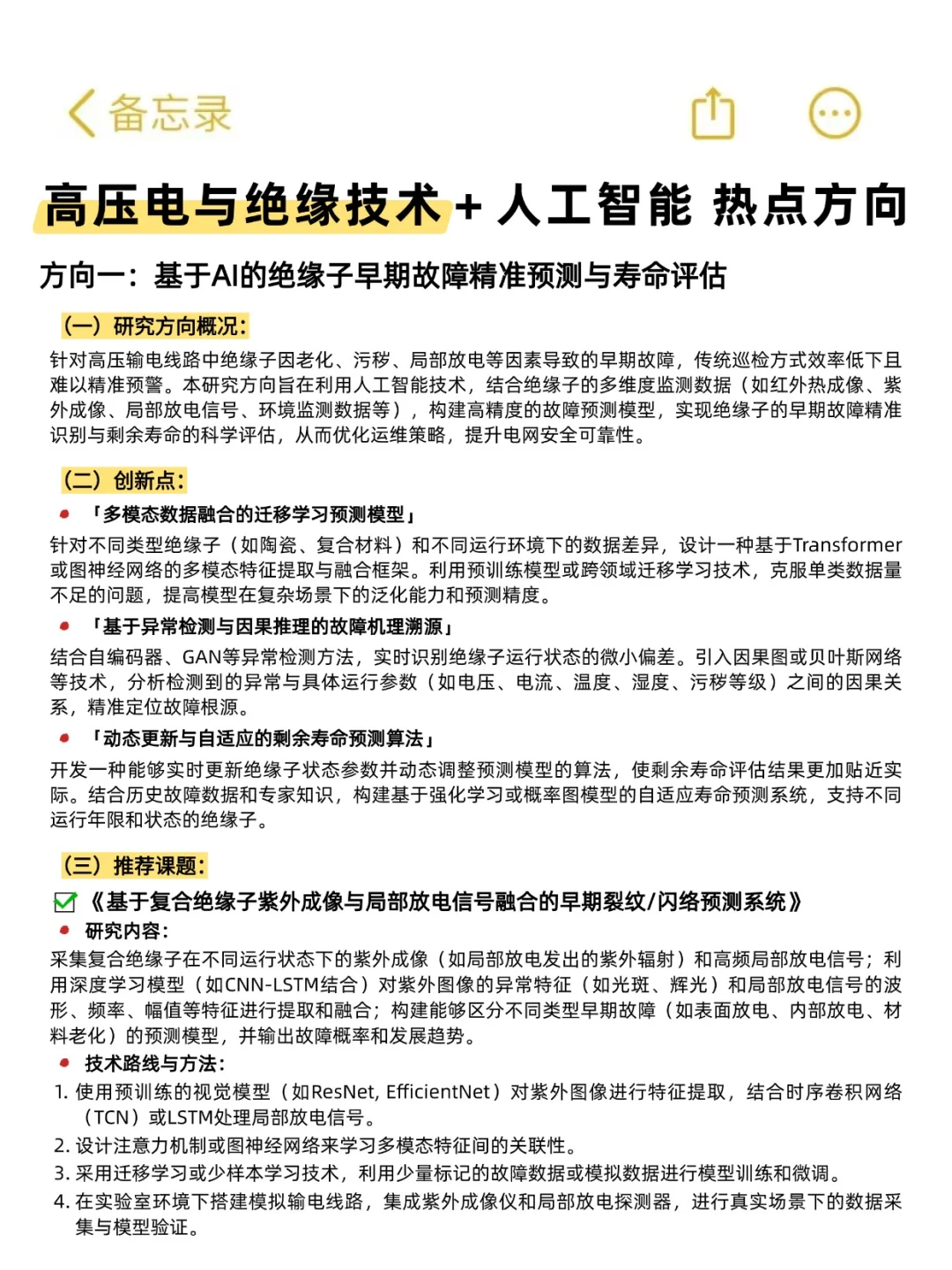
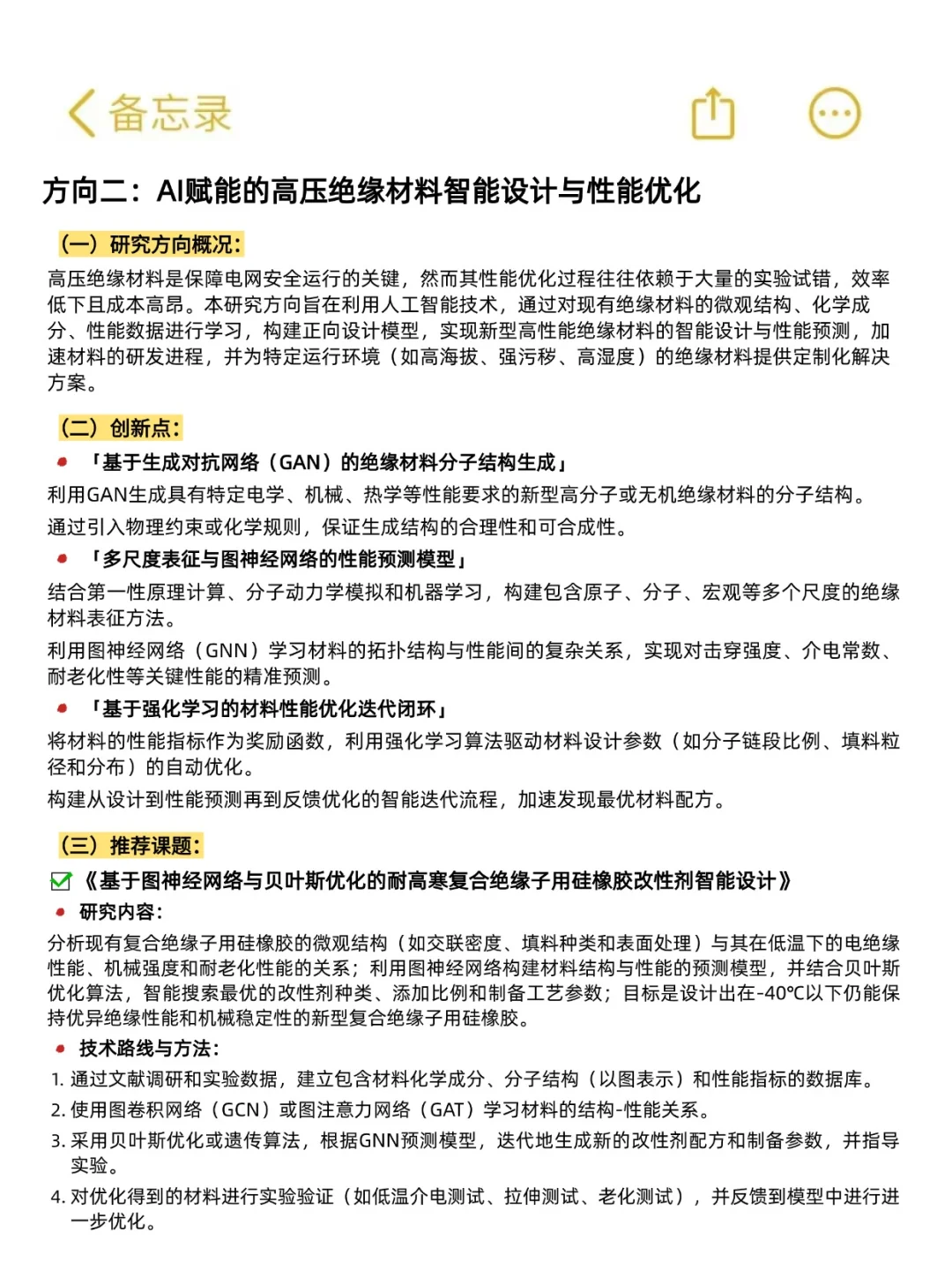
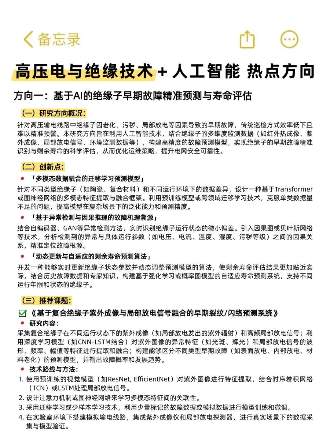
?能源高压电与绝缘技术结合人工智能科研领域,利用多源、高精度的实验数据(如高压电场测量数据、绝缘材料电性能检测、在线监控的绝缘状况图像、声学与红外热成像数据、绝缘材料微观结构三维成像、多点温度与电压传感器监测记录、绝缘缺陷声发射信号、故障历史数据库、仿真模拟数据以及实时监测的环境信息)形成了丰富的研究基础。
.
通过应用深度学习、计算机视觉、迁移学习、强化学习、图神经网络(GNN)以及可解释AI技术,能够实现大部分领域的科研突破,例如:
1️⃣《基于高压线路局部放电声学监测数据与LSTM网络的早期故障预警》
2️⃣《无人机多光谱与红外影像结合深度学习的输变电设备绝缘污秽度智能评估》
3️⃣《联邦学习框架下的分布式变电站设备绝缘状态协同诊断模型》
4️⃣《结合LiDAR与高光谱影像的绝缘子三维结构及老化程度分析》
5️⃣《边缘计算驱动的高压电缆故障实时定位与诊断系统设计》
6️⃣《区块链技术在输电线路绝缘材料寿命追溯与智能运维合约中的应用》
7️⃣《基于多源传感器数据融合的高压电缆绝缘劣化风险动态评估》
8️⃣《生成对抗网络增强的低样本绝缘子闪络模式识别方法》
9️⃣《时序绝缘状态监测数据与Transformer的输电线路故障概率预测》
?《可解释深度学习模型在变电站设备绝缘绝定策略中的应用》
.
?对“高压电与绝缘技术+人工智能”感兴趣的,可以dd~
#高压电 #高压电与绝缘技术 #电力 #高压电网 #人工智能 #深度学习与神经网络 #研究生 #电力自动化 #电气科研
.
通过应用深度学习、计算机视觉、迁移学习、强化学习、图神经网络(GNN)以及可解释AI技术,能够实现大部分领域的科研突破,例如:
1️⃣《基于高压线路局部放电声学监测数据与LSTM网络的早期故障预警》
2️⃣《无人机多光谱与红外影像结合深度学习的输变电设备绝缘污秽度智能评估》
3️⃣《联邦学习框架下的分布式变电站设备绝缘状态协同诊断模型》
4️⃣《结合LiDAR与高光谱影像的绝缘子三维结构及老化程度分析》
5️⃣《边缘计算驱动的高压电缆故障实时定位与诊断系统设计》
6️⃣《区块链技术在输电线路绝缘材料寿命追溯与智能运维合约中的应用》
7️⃣《基于多源传感器数据融合的高压电缆绝缘劣化风险动态评估》
8️⃣《生成对抗网络增强的低样本绝缘子闪络模式识别方法》
9️⃣《时序绝缘状态监测数据与Transformer的输电线路故障概率预测》
?《可解释深度学习模型在变电站设备绝缘绝定策略中的应用》
.
?对“高压电与绝缘技术+人工智能”感兴趣的,可以dd~
#高压电 #高压电与绝缘技术 #电力 #高压电网 #人工智能 #深度学习与神经网络 #研究生 #电力自动化 #电气科研
