发布信息
登陆/注册
搜索
搜索
导航
首页
产品供应
产品求购
企业库
酒业展会
行业资讯
认证会员
站内搜索
文化科技
当前位置:
首页
文化科技
正文
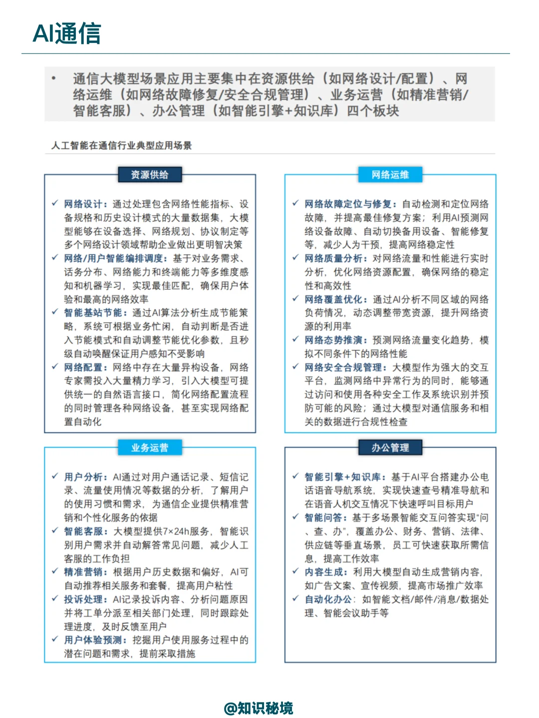
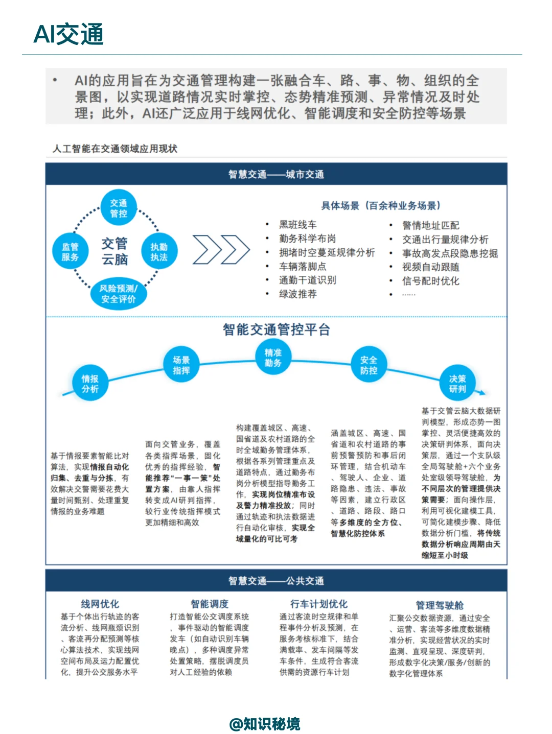
人工智能在能源通信交通泛娱乐领域的应用
作者:本站编辑
2025-11-11 03:18:23
2
人工智能在能源通信交通泛娱乐领域的应用
#AI能源
#AI通信
#AI交通
#AI娱乐
#人工智能
#人工智能发展
#智能化技术
下一篇:
中小学后勤教务老师,不需要教资!!!
上一篇:
2025中国(杭州)国际纺织服装供应链博览会
相关内容
查看全部
2030年全球最快增
2025-11-11 05:38
2025年度十大前沿
2025-11-11 05:37
ai音乐风口真的来
2025-11-11 05:36
中国AI标准体系:
2025-11-11 05:34
十五五风口已至!
2025-11-11 05:33
别卷错方向了❗AI
2025-11-11 05:32
目前AI最值得去的
2025-11-11 05:27
AIGC、AI人工智能
2025-11-11 05:26
吐血整理?2025年
2025-11-11 05:25
人工智能与知识工
2025-11-11 05:23