



✨电网优化与调度融合人工智能领域,海量多源的电力数据(如智能电表的海量用电行为数据、新能源发电预测数据、电网运行状态的实时监测数据、输配电线路的巡检数据、电网故障的报警数据、历史负荷的统计数据、电网物理拓扑结构数据、电价的实时波动数据)为我们构建了多维度的研究基础。
.
通过应用深度学习、强化学习、运筹优化、图神经网络(GNN)、联邦学习以及可解释AI等技术,能够实现众多领域的研究突破,例如:
1⃣️《基于图神经网络与强化学习的电网潮流动态优化调度》
2⃣️《深度强化学习在电网削峰填谷策略中的应用研究》
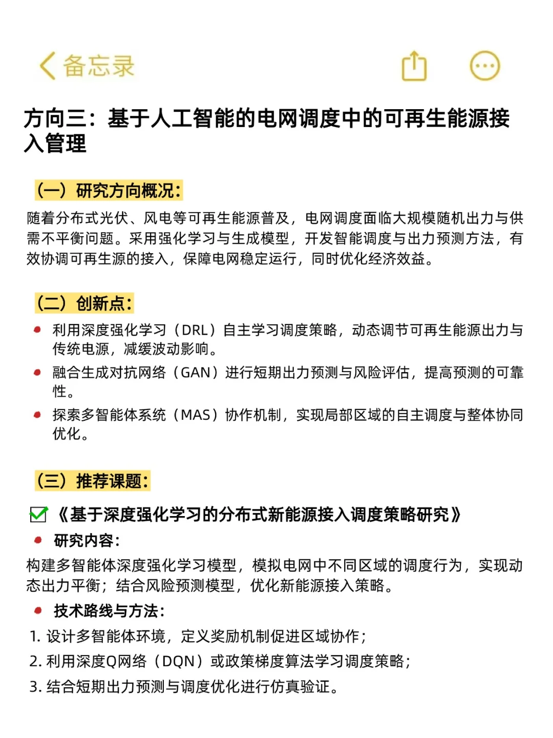
3⃣️《多智能体强化学习驱动的分布式新能源接入与消纳优化》
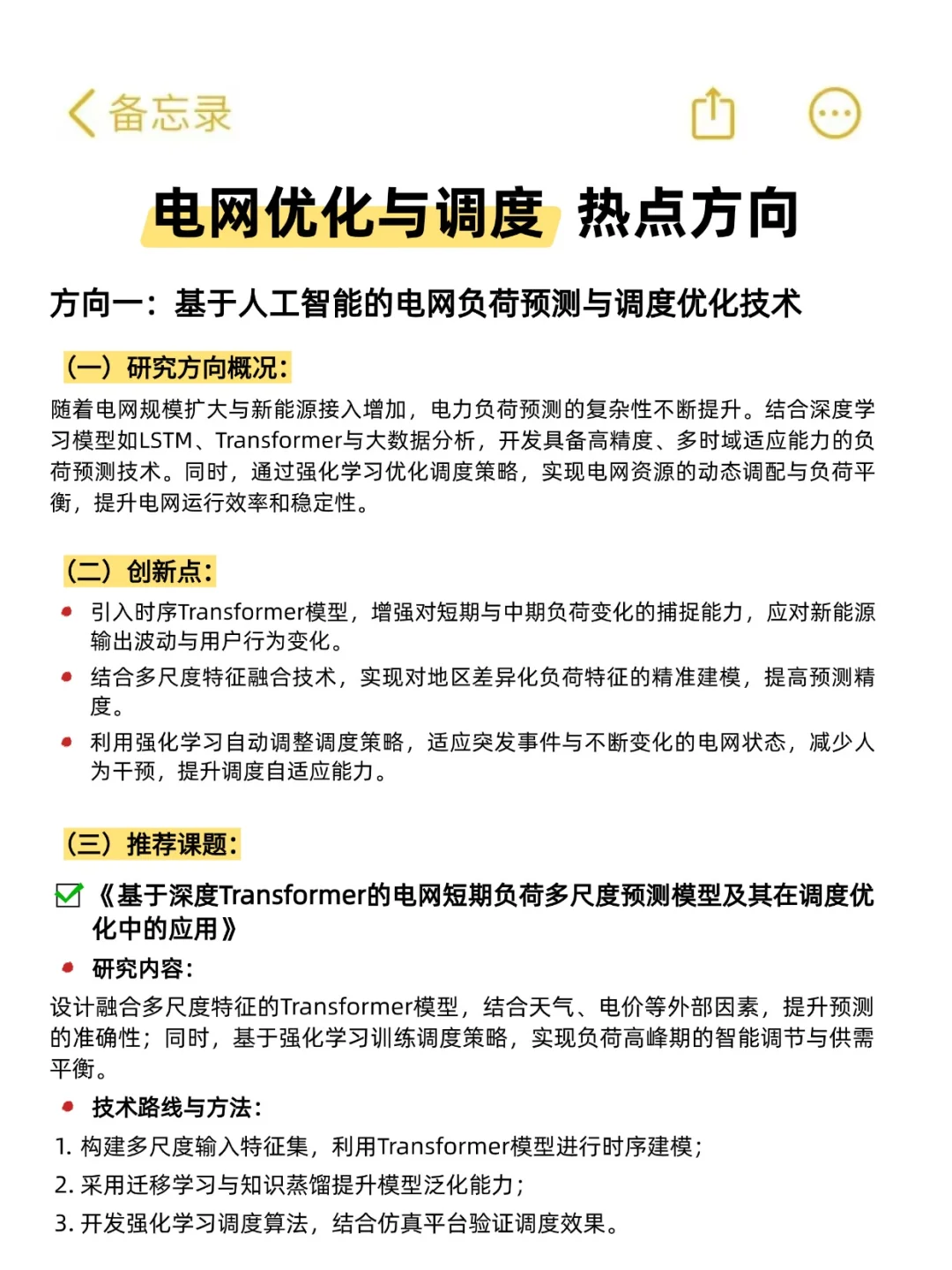
4⃣️《基于Transformer的电网负荷时空精准预测与不确定性量化》
5⃣️《联邦学习框架下的区域电网协同运行与经济调度模型》
6⃣️《可解释AI在电网故障诊断与决策支持中的应用》
7⃣️《基于时序图神经网络的电网风电功率预测与波动性管理》
8⃣️《深度学习与运筹优化结合的电网应急响应与恢复策略研究》
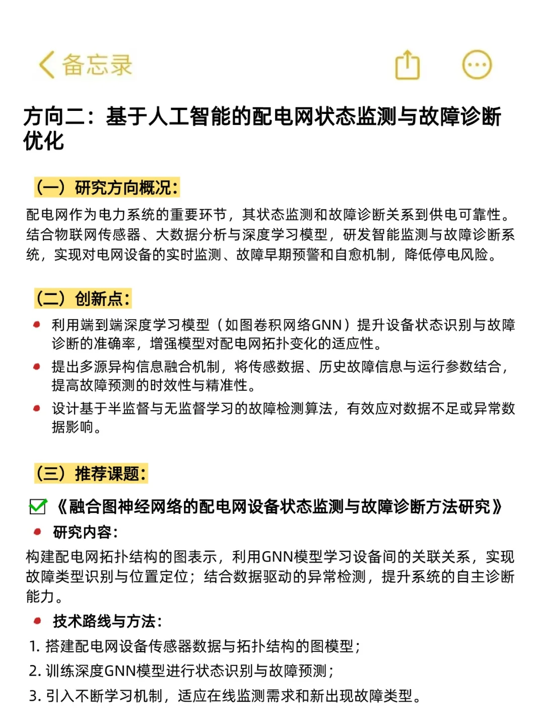
9⃣️《边缘计算支持下的配电网运行状态实时监测与智能重构》
?《区块链技术在电力交易与电网资产安全溯源中的应用》
#电力 #电网 #电网优化 #电气工程及其自动化 #人工智能 #深度学习 #科研 #电力工程师 #能源 #研究生 #微电网
.
通过应用深度学习、强化学习、运筹优化、图神经网络(GNN)、联邦学习以及可解释AI等技术,能够实现众多领域的研究突破,例如:
1⃣️《基于图神经网络与强化学习的电网潮流动态优化调度》
2⃣️《深度强化学习在电网削峰填谷策略中的应用研究》
3⃣️《多智能体强化学习驱动的分布式新能源接入与消纳优化》
4⃣️《基于Transformer的电网负荷时空精准预测与不确定性量化》
5⃣️《联邦学习框架下的区域电网协同运行与经济调度模型》
6⃣️《可解释AI在电网故障诊断与决策支持中的应用》
7⃣️《基于时序图神经网络的电网风电功率预测与波动性管理》
8⃣️《深度学习与运筹优化结合的电网应急响应与恢复策略研究》
9⃣️《边缘计算支持下的配电网运行状态实时监测与智能重构》
?《区块链技术在电力交易与电网资产安全溯源中的应用》
#电力 #电网 #电网优化 #电气工程及其自动化 #人工智能 #深度学习 #科研 #电力工程师 #能源 #研究生 #微电网
