发布信息
登陆/注册
搜索
搜索
导航
首页
产品供应
产品求购
企业库
酒业展会
行业资讯
认证会员
站内搜索
行业企业
当前位置:
首页
行业企业
正文
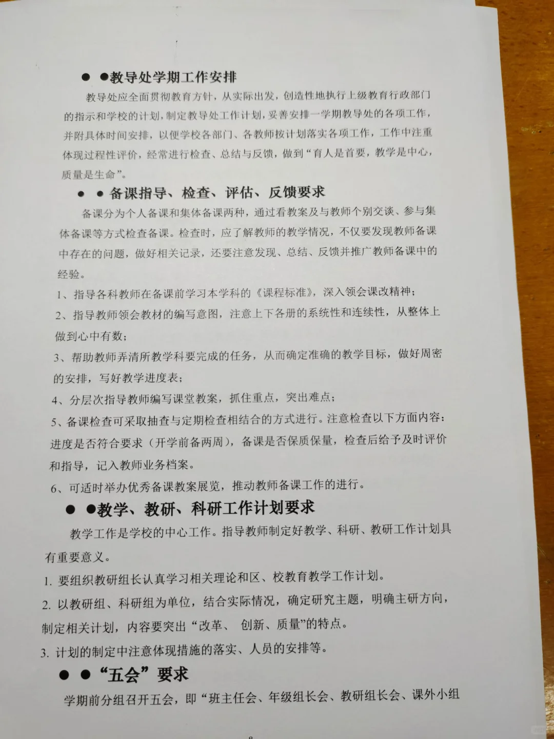
教务主任必备⭐的工作手册
作者:本站编辑
2025-11-11 01:13:47
4
教务主任必备⭐的工作手册
教务工作手册
#教务处
#教务老师
#教务主任
#教务工作
#教务工作流程
#教务工作管理
#教务处工作总结
#教务工作日常
#教务工作安排表
下一篇:
重庆朝天门帽子实体批发30年?宝藏帽铺?
上一篇:
给大家推荐两家卖帽子的店铺(1688)
相关内容
查看全部
林业局面试题目逐
2025-12-12 13:18
2025年长沙市林业
2025-12-12 13:17
西南林业大学往年
2025-12-12 13:12
冲南京林业大学的
2025-12-12 13:11
东北林业大学阳光
2025-12-12 13:10
中国林业物资有限
2025-12-12 13:08
南京林业大学考研
2025-12-12 13:07
南京林业大学2026
2025-12-12 13:03
2026大兴安岭韩家
2025-12-12 13:01
漠河市图强林业局
2025-12-12 13:00