




报告主要从以下内容阐述:
智能机器人行业发展综述;
智能机器人应用场景与需求分析;
智能机器人技术分析;
智能机器人产业分析;
智能机器人细分领域发展趋势;
促进智能机器人技术产业发展的相关建议
-
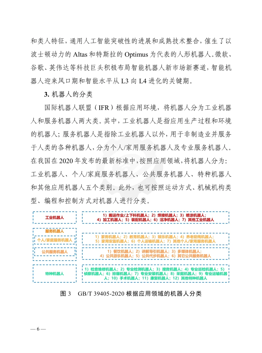
机器人的分类:
工业机器人;
个人/家用服务机器人;
公共服务机器人;
特种机器人
-
智能机器人的政策布局:
推动机器人与 AI 等技术融合提升智能水平;
扶持机器人产业发展打造基础设施;
推动工业、服务、医疗等领域机器人研究
-
智能机器人应用场景与需求分析:
智能机器人环境复杂度分析;
智能机器人自主性分析;
智能机器人技术分析
-
总体趋势:
趋势一:深度智能驱动;
趋势二:高效以虚驭实;
趋势三:泛在敏捷操作;
趋势四:多元感知交互
………………
相关报告
智能机器人技术产业发展白皮书(2023)-中国信通院&工业互联网产业联盟-2023.12-82页
#行业报告 #行业研究报告 #2024 #研究报告 #机器人 #ai #智能 #智能机器人
智能机器人行业发展综述;
智能机器人应用场景与需求分析;
智能机器人技术分析;
智能机器人产业分析;
智能机器人细分领域发展趋势;
促进智能机器人技术产业发展的相关建议
-
机器人的分类:
工业机器人;
个人/家用服务机器人;
公共服务机器人;
特种机器人
-
智能机器人的政策布局:
推动机器人与 AI 等技术融合提升智能水平;
扶持机器人产业发展打造基础设施;
推动工业、服务、医疗等领域机器人研究
-
智能机器人应用场景与需求分析:
智能机器人环境复杂度分析;
智能机器人自主性分析;
智能机器人技术分析
-
总体趋势:
趋势一:深度智能驱动;
趋势二:高效以虚驭实;
趋势三:泛在敏捷操作;
趋势四:多元感知交互
………………
相关报告
智能机器人技术产业发展白皮书(2023)-中国信通院&工业互联网产业联盟-2023.12-82页
#行业报告 #行业研究报告 #2024 #研究报告 #机器人 #ai #智能 #智能机器人
