发布信息
登陆/注册
搜索
搜索
导航
首页
产品供应
产品求购
企业库
酒业展会
行业资讯
认证会员
站内搜索
文化科技
当前位置:
首页
文化科技
正文
AI自动驾驶的宝子看过来 |创新点直接拉满!
作者:本站编辑
2025-11-08 06:08:12
2
AI自动驾驶的宝子看过来 |创新点直接拉满!
? 核心思想
3DGS能够利用少量图片快速生成高质量、高真实感且支持实时渲染的3D场景模型。
应用场景
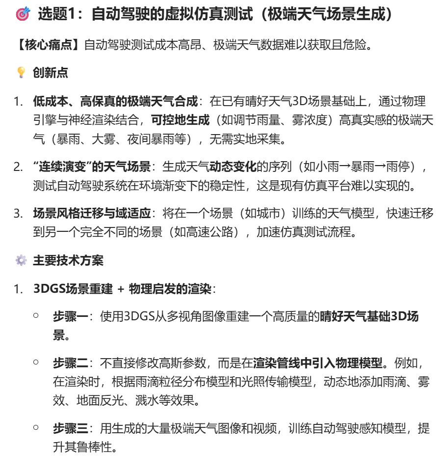
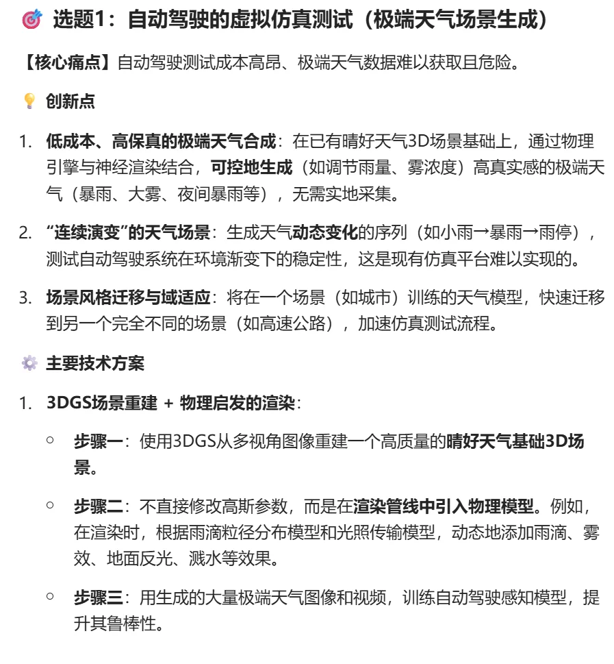
自动驾驶的虚拟仿真测试(如极端天气场景生成)
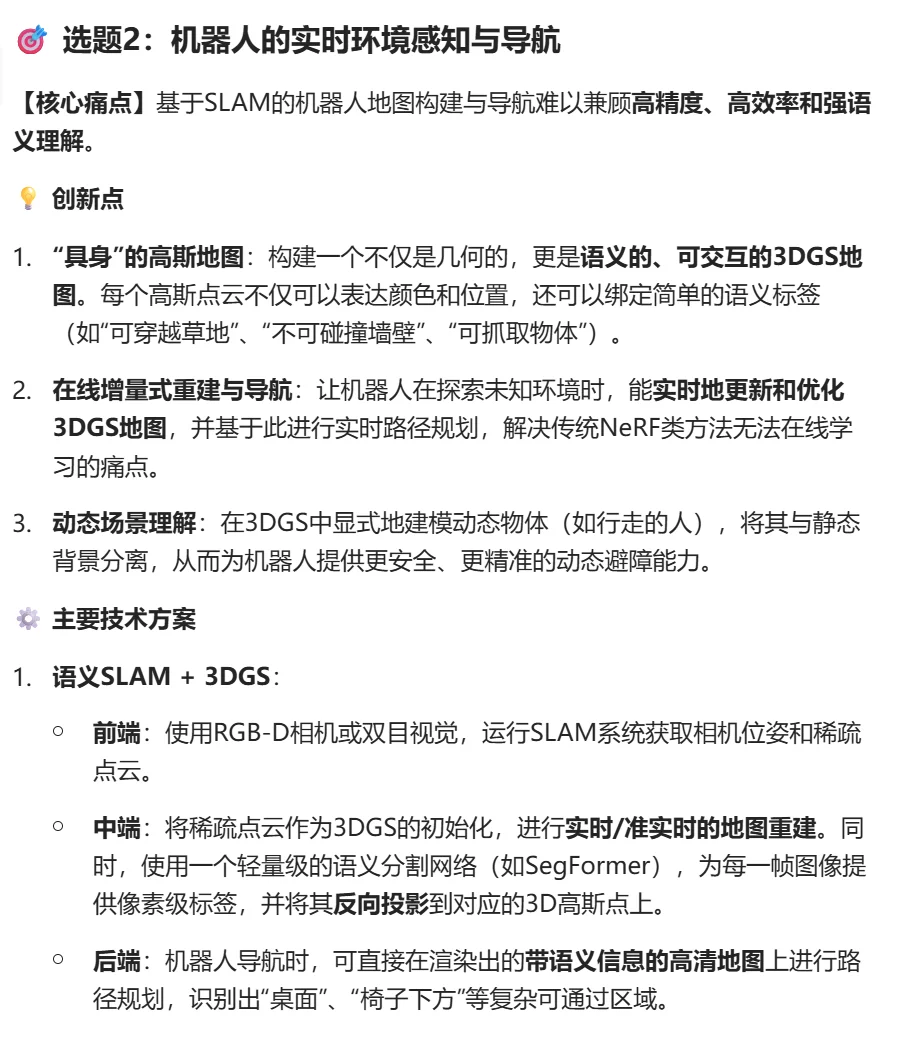
机器人的实时环境感知与导航
虚拟/增强现实的沉浸式内容快速创建
医疗影像的精细器官结构重建
⚡核心优势:
超快训练:不用大量时间炼丹就能完成。
实时渲染:在普通电脑上也能达到100+ FPS。
超高画质:效果媲美甚至超越之前最好的技术。
#小红书科技AMA
#虚拟现实技术
#增强现实技术
#深度学习
#创新解决方案
研究方向#科研选题建议
#自动驾驶
下一篇:
商场里面的高科技
上一篇:
元宇宙Block City区块城市
相关内容
查看全部
做的跨文化主题 P
2025-11-19 05:06
国际文化交流使者
2025-11-19 05:04
第十七届世界文化
2025-11-19 05:02
2025“环球少年”
2025-11-19 04:59
大好事~~泰国大
2025-11-19 04:56
活动回顾 | 以茶
2025-11-19 04:54
中南国际文化节,
2025-11-19 04:50
中南国际文化节
2025-11-19 04:48
法国人如何在广州
2025-11-19 04:44
国际视野大师课—
2025-11-19 04:41