
Ai的尽头是电力!AI革命,需要大量的电力,这是条机构线,很容易走成主线!
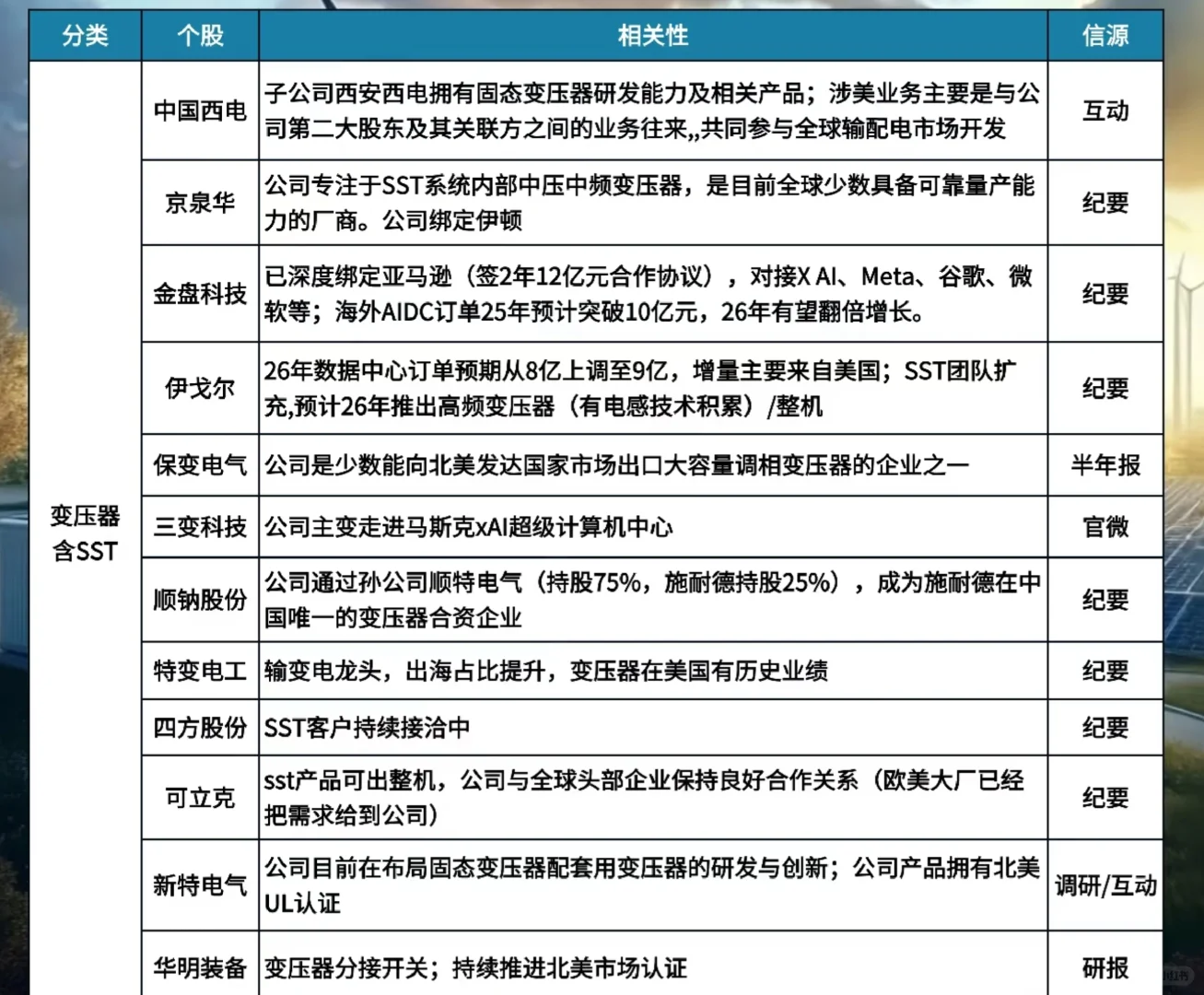
1.主板:特变电工京泉华伊戈尔;
2.创业板:中能电气双杰电气众智科技沪宁股份和顺电气新特电气;
3.科创板:阿特斯金冠电气金盘科技;
4.北交所:灿能电力亿能电力雅达股份派诺科技许昌智能科达自控科润智控。
1.主板:特变电工京泉华伊戈尔;
2.创业板:中能电气双杰电气众智科技沪宁股份和顺电气新特电气;
3.科创板:阿特斯金冠电气金盘科技;
4.北交所:灿能电力亿能电力雅达股份派诺科技许昌智能科达自控科润智控。
