












? 行业拐点:从传统供电到生态化标准
• 技术驱动:算力需求指数增长倒逼电源架构升级
• 路径革新:从设备商主导转向英伟达标准化生态
• 核心方案:800V HVDC突破兆瓦级机柜供电瓶颈
? 核心价值:三维度突破物理极限
能效跃迁
• 电压提升至800V,电流降至48V方案的1/16
• 电阻损耗理论降低至原1/256,实际应用显著降耗
• 全链路效率从90%提升至95%+
空间优化
• 铜材用量削减45%+,单机架节省200kg铜材
• 设备体积缩减30%,释放宝贵机柜空间
• BOM成本与CAPEX双降
架构简化
• 转换环节从4次压缩至2次
• 采用SiC器件保障高压转换效率
• 端到端供电系统效率提升3-5个百分点
?️ 技术演进:三阶段发展路径
2025-2026:平滑升级阶段
• 保留现有UPS,增设电源机架(Power Sidecar)
• 低成本改造,规避业务中断风险
2026-2030:标准化规模部署
• 取消传统UPS,构建BBU+BESS双层储能
• 简化架构,提升可靠性
2030+:终极方案落地
• 固态变压器(SST)成为核心
• 功率密度达3-6MVA,体积仅为传统1/5
• 中压直转800V直流,实现极致效率
? 产业链全景:价值分布与竞争格局
上游半导体
• SiC为核心材料,三安光电6英寸产能1.6万片/月
• 晶盛机电突破8-12英寸工艺,瞻芯电子实现IDM全链
中游设备商
• 海外:Vertiv、Eaton、Schneider三强主导
• 国内:中恒电气市占率超60%,麦格米特进入英伟达供应链
下游应用
• 谷歌、微软、Meta等云巨头主导需求
• 2025 Q2四大厂Capex增速达66%
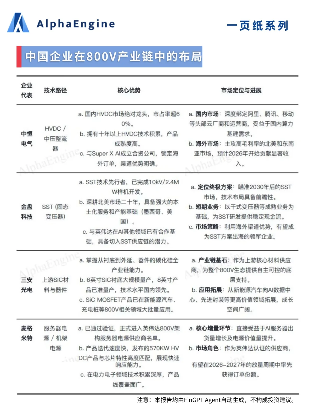
?中国优势:高压直流领域的领先布局
HVDC环节
• 中恒电气凭借60%市占率和技术成本优势拓展海外
• 新能源汽车充电桩等应用经验丰富
SST领域
• 金盘科技、四方股份样机试点与海外同步
• 电网及风光储项目经验提供技术基础
SiC材料
• 三安光电实现衬底-器件全链突破
• 产能释放保障产业链自主可控
详细数据图表请登录AlphaEngine查看原报告。
#alphaengine #投研 #行研 #产业链 #产业链分析 #一页纸 #800V高压 #电 #FinGPT
• 技术驱动:算力需求指数增长倒逼电源架构升级
• 路径革新:从设备商主导转向英伟达标准化生态
• 核心方案:800V HVDC突破兆瓦级机柜供电瓶颈
? 核心价值:三维度突破物理极限
能效跃迁
• 电压提升至800V,电流降至48V方案的1/16
• 电阻损耗理论降低至原1/256,实际应用显著降耗
• 全链路效率从90%提升至95%+
空间优化
• 铜材用量削减45%+,单机架节省200kg铜材
• 设备体积缩减30%,释放宝贵机柜空间
• BOM成本与CAPEX双降
架构简化
• 转换环节从4次压缩至2次
• 采用SiC器件保障高压转换效率
• 端到端供电系统效率提升3-5个百分点
?️ 技术演进:三阶段发展路径
2025-2026:平滑升级阶段
• 保留现有UPS,增设电源机架(Power Sidecar)
• 低成本改造,规避业务中断风险
2026-2030:标准化规模部署
• 取消传统UPS,构建BBU+BESS双层储能
• 简化架构,提升可靠性
2030+:终极方案落地
• 固态变压器(SST)成为核心
• 功率密度达3-6MVA,体积仅为传统1/5
• 中压直转800V直流,实现极致效率
? 产业链全景:价值分布与竞争格局
上游半导体
• SiC为核心材料,三安光电6英寸产能1.6万片/月
• 晶盛机电突破8-12英寸工艺,瞻芯电子实现IDM全链
中游设备商
• 海外:Vertiv、Eaton、Schneider三强主导
• 国内:中恒电气市占率超60%,麦格米特进入英伟达供应链
下游应用
• 谷歌、微软、Meta等云巨头主导需求
• 2025 Q2四大厂Capex增速达66%
?中国优势:高压直流领域的领先布局
HVDC环节
• 中恒电气凭借60%市占率和技术成本优势拓展海外
• 新能源汽车充电桩等应用经验丰富
SST领域
• 金盘科技、四方股份样机试点与海外同步
• 电网及风光储项目经验提供技术基础
SiC材料
• 三安光电实现衬底-器件全链突破
• 产能释放保障产业链自主可控
详细数据图表请登录AlphaEngine查看原报告。
#alphaengine #投研 #行研 #产业链 #产业链分析 #一页纸 #800V高压 #电 #FinGPT
