







✨【行业新风口】2025年,扫振电动牙刷成了口腔护理界的“新宠”!这种牙刷通过技术创新,完美模拟巴氏刷牙法,让科学刷牙变得超简单,简直是懒人的福音呀。而且,它还打破了传统电动牙刷的盈利模式,不再靠高价刷头赚钱,而是走“硬件微利 + 耗材普惠”的路线,性价比超高。
?【市场潜力大】电动牙刷市场这几年经历了不少波折,但扫振技术的出现让行业重新焕发活力。2024年,电动牙刷零售额达到64亿,预计到2028年能突破100亿大关,年复合增长率高达12.6%呢。这说明越来越多的人开始接受并喜欢上扫振电动牙刷啦。
?【品牌竞争激烈】市场上,国际大牌和本土品牌都在抢滩扫振电动牙刷的赛道。像徕芬这种新兴品牌,凭借自研伺服电机和创新技术,迅速崭露头角,市场份额不断攀升。它们不仅在技术上比拼,在价格和用户体验上也下足了功夫。
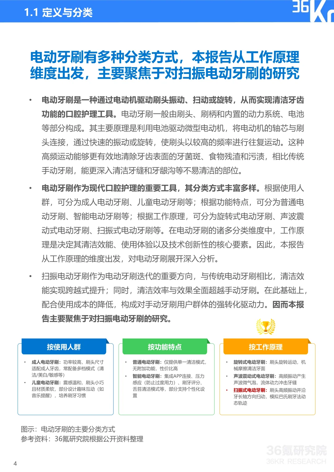
?【技术创新突破】扫振电动牙刷的核心优势在于它的“伺服电机 + 无限位 + 计算振动”技术,能让刷头实现大摆幅和高频振动,清洁效果杠杠的。而且,这种牙刷还能根据口腔环境自动调整工作模式,智能又贴心。
?【未来趋势向好】随着消费者对口腔健康的关注度不断提高,扫振电动牙刷的市场前景一片光明。未来,会有更多品牌涌入这个赛道,竞争也会更加激烈。不过,只要品牌们能持续创新、优化产品,扫振电动牙刷有望成为更多人的日常选择。
#电动牙刷 #友好市集营业日记 #牙刷 #行业分析 #研究报告 #口腔护理分享 #行业报告 #行业研究 #研报
?【市场潜力大】电动牙刷市场这几年经历了不少波折,但扫振技术的出现让行业重新焕发活力。2024年,电动牙刷零售额达到64亿,预计到2028年能突破100亿大关,年复合增长率高达12.6%呢。这说明越来越多的人开始接受并喜欢上扫振电动牙刷啦。
?【品牌竞争激烈】市场上,国际大牌和本土品牌都在抢滩扫振电动牙刷的赛道。像徕芬这种新兴品牌,凭借自研伺服电机和创新技术,迅速崭露头角,市场份额不断攀升。它们不仅在技术上比拼,在价格和用户体验上也下足了功夫。
?【技术创新突破】扫振电动牙刷的核心优势在于它的“伺服电机 + 无限位 + 计算振动”技术,能让刷头实现大摆幅和高频振动,清洁效果杠杠的。而且,这种牙刷还能根据口腔环境自动调整工作模式,智能又贴心。
?【未来趋势向好】随着消费者对口腔健康的关注度不断提高,扫振电动牙刷的市场前景一片光明。未来,会有更多品牌涌入这个赛道,竞争也会更加激烈。不过,只要品牌们能持续创新、优化产品,扫振电动牙刷有望成为更多人的日常选择。
#电动牙刷 #友好市集营业日记 #牙刷 #行业分析 #研究报告 #口腔护理分享 #行业报告 #行业研究 #研报
