







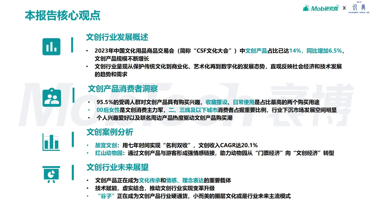
文创行业发展概述
2023年中国文化用品商品交易会(简称“CSF文化大会”)中文创产品占比已达14%,同比增加6.5%, 文创产品规模不断增长
文创行业呈现从保护传统文化到商业化、艺术化再到数字化的发展态势,直观反映社会经济和技术发展 的趋势和需求
文创产品消费者洞察
95.5%的受调人群对文创产品具有购买兴趣,收藏摆设、日常使用是占比最高的两个购买用途 ·00后女性是文创消费主力军,二、三线及以下城市消费者占据重要比例,行业下沉市场发展空间明显 ·个人兴趣爱好以及联名周边产品热度驱动文创产品购买潮
文创案例分析
故宫文创:用七年时间实现“名利双收”,文创收入CAGR达20.1%
红山动物园:通过文创产品与游客形成强情感链接,助力动物园从“门票经济”向“文创经济”转型
文创行业未来展望
文创产品正在成为文化传承和情感、理念表达的重要载体 ·技术赋能,虚实结合,推动文创行业实现变革升级 · “谷子”正在成为文创产品行业硬通货,小而美的圈层文化或是行业未来主流模式
感兴趣的小伙伴移步完整报告~
#行业报告 #大数跨境 #不懂就问有问必答 #文创市集 #传统文化 #研究报告 #国风插画 #国朝
2023年中国文化用品商品交易会(简称“CSF文化大会”)中文创产品占比已达14%,同比增加6.5%, 文创产品规模不断增长
文创行业呈现从保护传统文化到商业化、艺术化再到数字化的发展态势,直观反映社会经济和技术发展 的趋势和需求
文创产品消费者洞察
95.5%的受调人群对文创产品具有购买兴趣,收藏摆设、日常使用是占比最高的两个购买用途 ·00后女性是文创消费主力军,二、三线及以下城市消费者占据重要比例,行业下沉市场发展空间明显 ·个人兴趣爱好以及联名周边产品热度驱动文创产品购买潮
文创案例分析
故宫文创:用七年时间实现“名利双收”,文创收入CAGR达20.1%
红山动物园:通过文创产品与游客形成强情感链接,助力动物园从“门票经济”向“文创经济”转型
文创行业未来展望
文创产品正在成为文化传承和情感、理念表达的重要载体 ·技术赋能,虚实结合,推动文创行业实现变革升级 · “谷子”正在成为文创产品行业硬通货,小而美的圈层文化或是行业未来主流模式
感兴趣的小伙伴移步完整报告~
#行业报告 #大数跨境 #不懂就问有问必答 #文创市集 #传统文化 #研究报告 #国风插画 #国朝
