发布信息
登陆/注册
搜索
搜索
导航
首页
产品供应
产品求购
企业库
酒业展会
行业资讯
认证会员
站内搜索
文化科技
当前位置:
首页
文化科技
正文
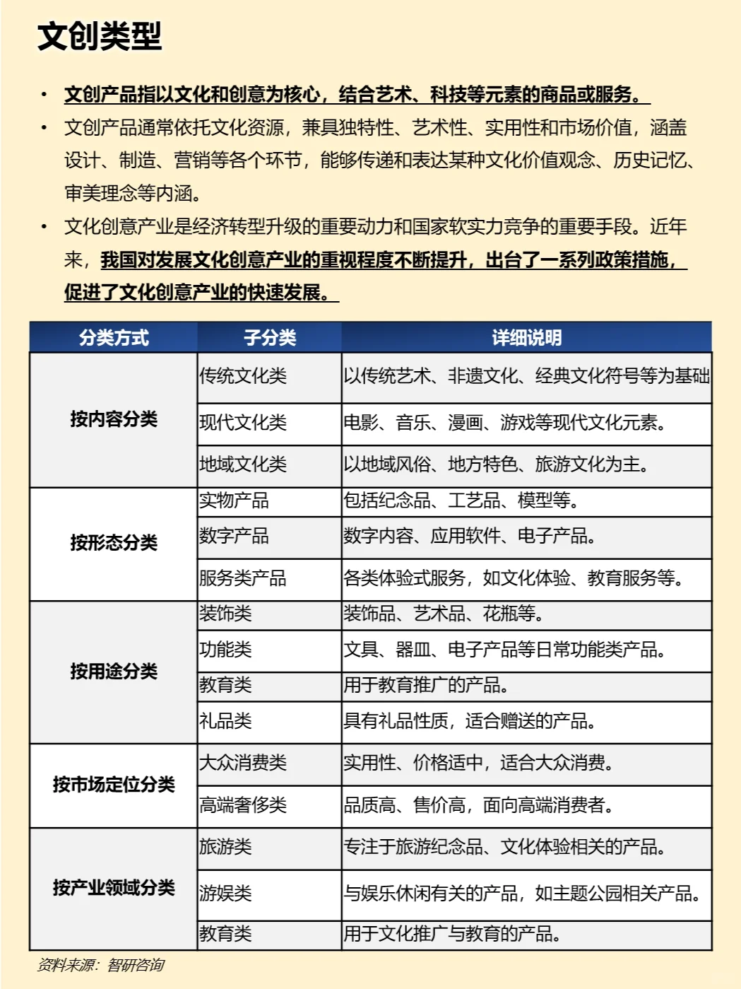
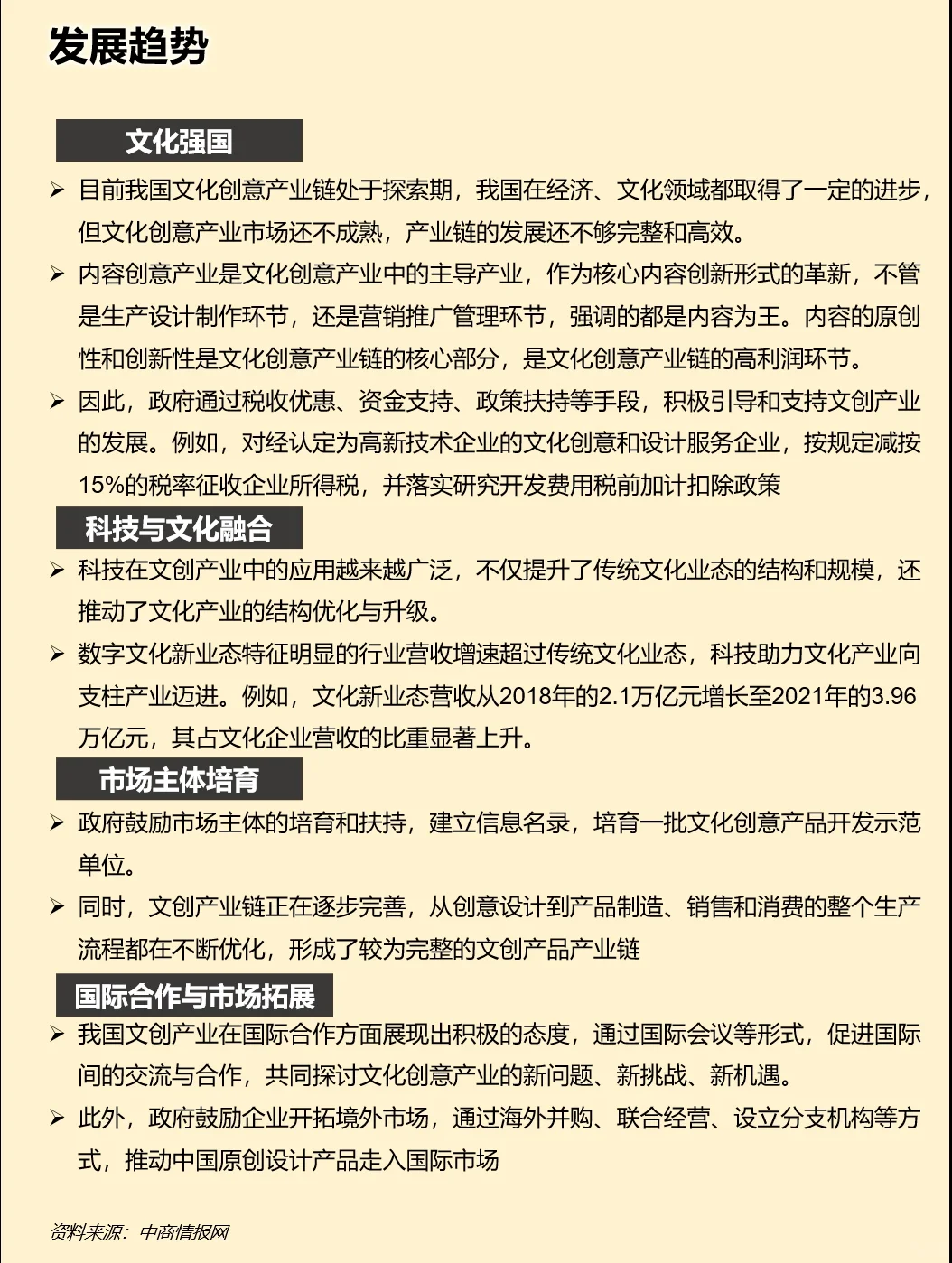
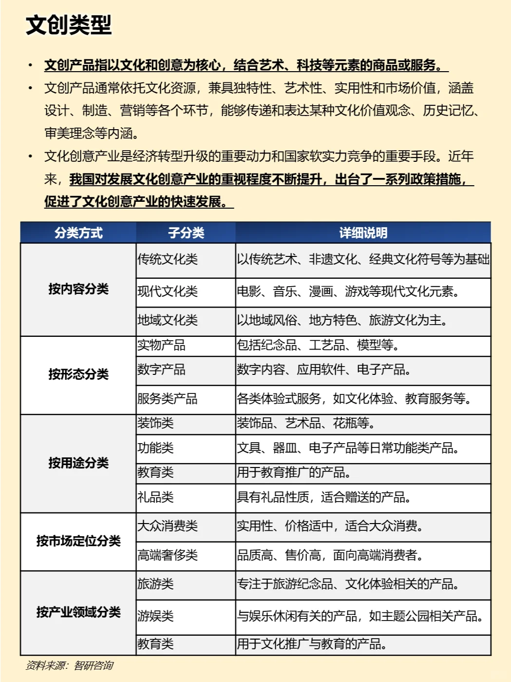
一天吃透一条产业链:文创
作者:本站编辑
2025-11-06 01:14:57
1
一天吃透一条产业链:文创
今天来看看文创产业链!
#财经知识
#商业模式
#金融
#文创
#文创产品
#无属性文创
#产业链
#财经知识
下一篇:
餐饮商家线上化经营:现状与未来趋势思考
上一篇:
武汉非遗共创计划|寻找城市文化守护者
相关内容
查看全部
大马之行:这场探
2025-11-06 03:47
《盛世天下》爆火
2025-11-06 03:46
?25秋人教版音乐
2025-11-06 03:45
拿去抄!26年中华
2025-11-06 03:43
?25秋人教版音乐
2025-11-06 03:42
CUHK跨文化研究:
2025-11-06 03:40
北京朝阳音乐节即
2025-11-06 03:39
清华大学—信息艺
2025-11-06 03:38
长安的荔枝|一骑
2025-11-06 03:37
传统与现代、文化
2025-11-06 03:35