




谁能想到,一碗桂林米粉能让高中思政课炸锅?! 学生们捧着熟悉的家乡味,吵着要当“文化解码员”——这堂《“舌尖里的多元一体”:米粉中的共同体密码》,直接把课本搬进了生活!
课程信息:
适合学段:高中思政
时长:12分钟
课堂怎么玩?
❶ 【味觉开局——秒入探索模式】
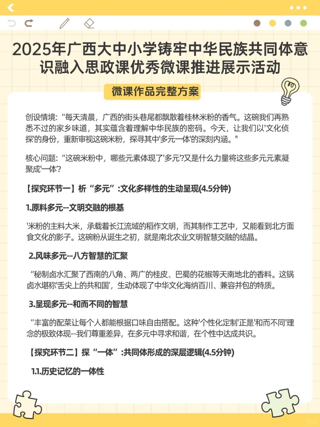
播放米粉制作Vlog+现场摆上香料原料,抛任务:“从这碗粉里,找‘多元一体’的文化线索”。
学生盯着卤水香,眼睛都直了:“我先来闻闻这桂皮!”✨
❷ 【跨界挖宝——把美食拆成文化】
✔ 原料里的融合:大米是稻作文明,制粉工艺藏北方面食智慧;
✔ 香料里的汇聚:八角、花椒,是八方物产的碰撞;
✔ 搭配里的智慧:配菜自由组合,对应“和而不同”的共同体底色;
✔ 历史里的脉络:从灵渠通水到如今物流网,串起民族交融的轨迹。
❸ 【情感落地——从味道到认同】
学生自主做《餐桌里的中华文化》手账:
“我家的米粉配料,是广西味也是中国味”
“奶奶的卤水配方,藏着南北食材的相遇”
❗最戳的不是知识点多顺
是学生拍桌争论:“这香料明明是全国智慧的混搭!”
是有人举着手喊:“我家的粉,就是共同体的味道!”
生活里的文化,才是最扎心的认同啊
设计巧思:
✅真生活切入:用日常美食破思政“枯燥感”
✅多视角拆解:美食→文化→历史→认同
✅实情感共鸣:在味觉里种文化种子
想复刻这种广西微课爆款思路?
左下角立即咨询,帮你轻松备战比赛!
#广西微课 #思政教学设计 #优质课 #教师比赛 #文化认同 #微课大赛 #教师参赛助攻
课程信息:
适合学段:高中思政
时长:12分钟
课堂怎么玩?
❶ 【味觉开局——秒入探索模式】
播放米粉制作Vlog+现场摆上香料原料,抛任务:“从这碗粉里,找‘多元一体’的文化线索”。
学生盯着卤水香,眼睛都直了:“我先来闻闻这桂皮!”✨
❷ 【跨界挖宝——把美食拆成文化】
✔ 原料里的融合:大米是稻作文明,制粉工艺藏北方面食智慧;
✔ 香料里的汇聚:八角、花椒,是八方物产的碰撞;
✔ 搭配里的智慧:配菜自由组合,对应“和而不同”的共同体底色;
✔ 历史里的脉络:从灵渠通水到如今物流网,串起民族交融的轨迹。
❸ 【情感落地——从味道到认同】
学生自主做《餐桌里的中华文化》手账:
“我家的米粉配料,是广西味也是中国味”
“奶奶的卤水配方,藏着南北食材的相遇”
❗最戳的不是知识点多顺
是学生拍桌争论:“这香料明明是全国智慧的混搭!”
是有人举着手喊:“我家的粉,就是共同体的味道!”
生活里的文化,才是最扎心的认同啊
设计巧思:
✅真生活切入:用日常美食破思政“枯燥感”
✅多视角拆解:美食→文化→历史→认同
✅实情感共鸣:在味觉里种文化种子
想复刻这种广西微课爆款思路?
左下角立即咨询,帮你轻松备战比赛!
#广西微课 #思政教学设计 #优质课 #教师比赛 #文化认同 #微课大赛 #教师参赛助攻
