发布信息
登陆/注册
搜索
搜索
导航
首页
产品供应
产品求购
企业库
酒业展会
行业资讯
认证会员
站内搜索
文化科技
当前位置:
首页
文化科技
正文
一天吃透一个行业:博物馆文创
作者:本站编辑
2025-11-06 00:07:33
0
一天吃透一个行业:博物馆文创
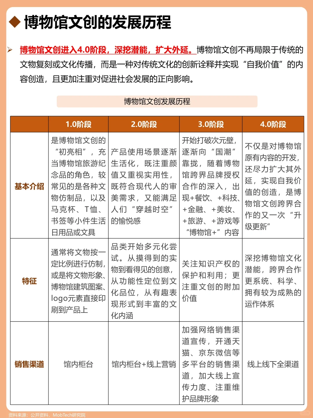
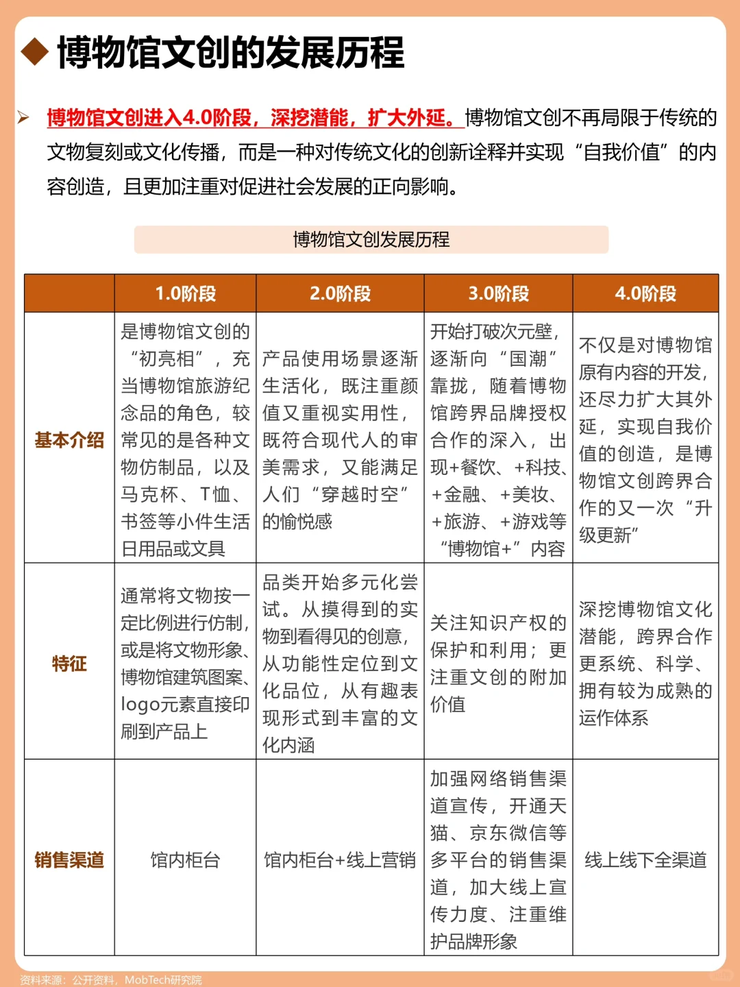
? 博物馆文创爆火!
? 产业链揭秘
上游:博物馆IP授权+数字化存档,让文物“活”起来!
中游:设计师脑洞大开,AR互动、智能文创玩转科技感~
下游:线上线下全渠道覆盖,比如小红书直播种草、博物馆商店剁手!
?? 消费趋势
00后、90后是主力军,女性占比61.6%!一线城市最爱买买买,年均消费100-500元最受欢迎~
#财经
#商业
#行业
#行业研究
#文创
#文创设计
#文创产品
#博物馆文创
#博物馆
#国家博物馆
下一篇:
西九年度大型舞蹈節✨「自由舞 2025」
上一篇:
一分钟看懂!未来餐饮发展的9个趋势‼️
相关内容
查看全部
干货分享丨普通人
2025-11-06 02:10
3.15省考申论预测
2025-11-06 02:10
推动文化融合塑造
2025-11-06 02:09
文创产品有哪些?
2025-11-06 02:09
文化传承与品牌创
2025-11-06 02:08
有文创产品的品牌
2025-11-06 02:07
省考面试热点:文
2025-11-06 02:07
干货❗ 200+文创
2025-11-06 02:05
让中国文化走出去
2025-11-06 02:04
做文创公司第十年
2025-11-06 02:03