





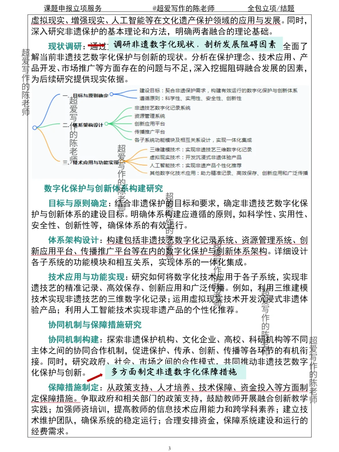
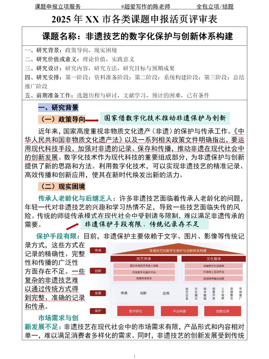
《非遗技艺的数字化保护与创新体系构建》
文化传承视角下非遗技艺的数字化保护与创新!文化传承视角下非遗技艺的数字化保护与创新从对非遗文化的数字化传承视角出发研究了当下国 家从政策方面引导和鼓励非遗的多样化保护,梳理了不同视角的非遗数字化保护的研究内容,提出非遗文化数字化保护的方法:
?非遗文化产品的数字化还原、建立非遗文化资源数据库和文化基 因图谱、建立非遗动态影像库;进而构建了基于数字化的非遗文化传承与创 新路径,倡导形成“非遗挖掘与保护-非遗整理与研究-非遗资源库建立-非遗创 新性发展”的数字化保护和创新发展新模式
课题写作指导 课题申报书、开题报告、中期报告、结题报告、研究成果论文 教师小课题、规划课题、一般课题、重点课题、区级课题、市级课题、省级课题、国家级课题等等 #非遗#非遗技艺#数字赋能#课题#教学成果#数字化#教育部课题 #大单元教学 #课题申报书 #课题立项 #创新中国传承 #文化强国与文化自信 #文化传承与创新 #课题结题 #创新与传统 #数字化教育 #教育数字化 #用科技的方式打开传统文化 #非遗里的中国年 #文化与科技 #智能化技术 #科技与传统 #实践探索创新 #传承传统文化建设科技强国 #科技与创新 #文化数字化 #课题设计 #数字媒体艺术 #创新创意创业 #工艺美术 #数字媒体技术 #中国传统技艺 #文化遗产传承 #数字化文旅 #传统与创新 #传统文化创新#浪漫生活的记录者
文化传承视角下非遗技艺的数字化保护与创新!文化传承视角下非遗技艺的数字化保护与创新从对非遗文化的数字化传承视角出发研究了当下国 家从政策方面引导和鼓励非遗的多样化保护,梳理了不同视角的非遗数字化保护的研究内容,提出非遗文化数字化保护的方法:
?非遗文化产品的数字化还原、建立非遗文化资源数据库和文化基 因图谱、建立非遗动态影像库;进而构建了基于数字化的非遗文化传承与创 新路径,倡导形成“非遗挖掘与保护-非遗整理与研究-非遗资源库建立-非遗创 新性发展”的数字化保护和创新发展新模式
课题写作指导 课题申报书、开题报告、中期报告、结题报告、研究成果论文 教师小课题、规划课题、一般课题、重点课题、区级课题、市级课题、省级课题、国家级课题等等 #非遗#非遗技艺#数字赋能#课题#教学成果#数字化#教育部课题 #大单元教学 #课题申报书 #课题立项 #创新中国传承 #文化强国与文化自信 #文化传承与创新 #课题结题 #创新与传统 #数字化教育 #教育数字化 #用科技的方式打开传统文化 #非遗里的中国年 #文化与科技 #智能化技术 #科技与传统 #实践探索创新 #传承传统文化建设科技强国 #科技与创新 #文化数字化 #课题设计 #数字媒体艺术 #创新创意创业 #工艺美术 #数字媒体技术 #中国传统技艺 #文化遗产传承 #数字化文旅 #传统与创新 #传统文化创新#浪漫生活的记录者
