







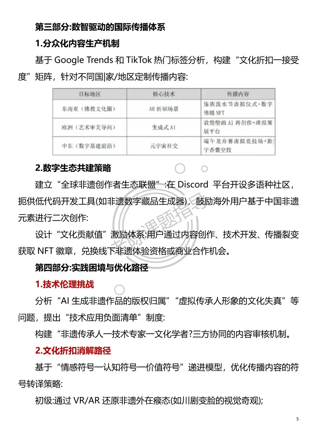
数智赋能非遗,这传承直接封神!在数字智能
数智赋能非遗,这传承直接封神!
在数字智能技术席卷全球的当下,非物质文化遗产的传承与国际传播正站在时代的十字路口!传统传播方式日渐式微,而数智技术恰似一把金钥匙,为非遗文化打开了全新的传承大门。今天,就带大家深入了解「数智赋能非遗文化传承与国际传播的创新路径研究」这一极具前瞻性的课题。
课题写作指导 课题申报书、开题报告、中期报告、结题报告、研究成果论文 教师小课题、规划课题、一般课题、重点课题、区级课题、市级课题、省级课题、国家级课题 #教育热点 #课题结题 #课题研究 #多学科融合 #课题设计 #创新驱动发展 #课题 #创新点实现 #今天课题有进展了吗 #传承传统文化建设科技强国 #两化融合体系 #文化与科技 #提供思路和创新点 #智能化技术 #创新与发展 #文化数字化 #产教融合方向 #创新与传统 #课程设计 #科技与传统 #创新型人才
数智赋能非遗,这传承直接封神!
在数字智能技术席卷全球的当下,非物质文化遗产的传承与国际传播正站在时代的十字路口!传统传播方式日渐式微,而数智技术恰似一把金钥匙,为非遗文化打开了全新的传承大门。今天,就带大家深入了解「数智赋能非遗文化传承与国际传播的创新路径研究」这一极具前瞻性的课题。
课题写作指导 课题申报书、开题报告、中期报告、结题报告、研究成果论文 教师小课题、规划课题、一般课题、重点课题、区级课题、市级课题、省级课题、国家级课题 #教育热点 #课题结题 #课题研究 #多学科融合 #课题设计 #创新驱动发展 #课题 #创新点实现 #今天课题有进展了吗 #传承传统文化建设科技强国 #两化融合体系 #文化与科技 #提供思路和创新点 #智能化技术 #创新与发展 #文化数字化 #产教融合方向 #创新与传统 #课程设计 #科技与传统 #创新型人才
