








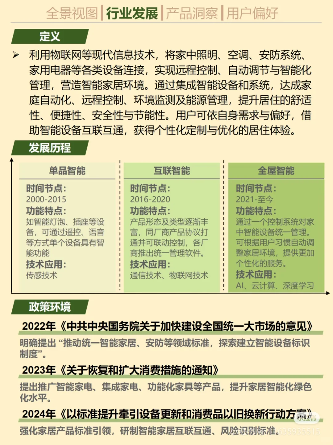
传统家装建材行业如何提升客单价和利润率是一个非常值得思考的问题,由于政策支撑以及日益提升的生活水平,当前的智能家居已进化到全屋智能的阶段。
市场规模持续增长,2023 年达 7558 亿元,未来更是潜力无限。
智能家居产品分类丰富,在众多日常的使用场景中,都让居民越来越便利。
代表性的几家智能家居品牌中,在产品策略上各有侧重,但均在消费者使用以及商业布局中找到了很好的平衡。
市场规模持续增长,2023 年达 7558 亿元,未来更是潜力无限。
智能家居产品分类丰富,在众多日常的使用场景中,都让居民越来越便利。
代表性的几家智能家居品牌中,在产品策略上各有侧重,但均在消费者使用以及商业布局中找到了很好的平衡。
