发布信息
登陆/注册
搜索
搜索
导航
首页
产品供应
产品求购
企业库
酒业展会
行业资讯
认证会员
站内搜索
文化科技
当前位置:
首页
文化科技
正文
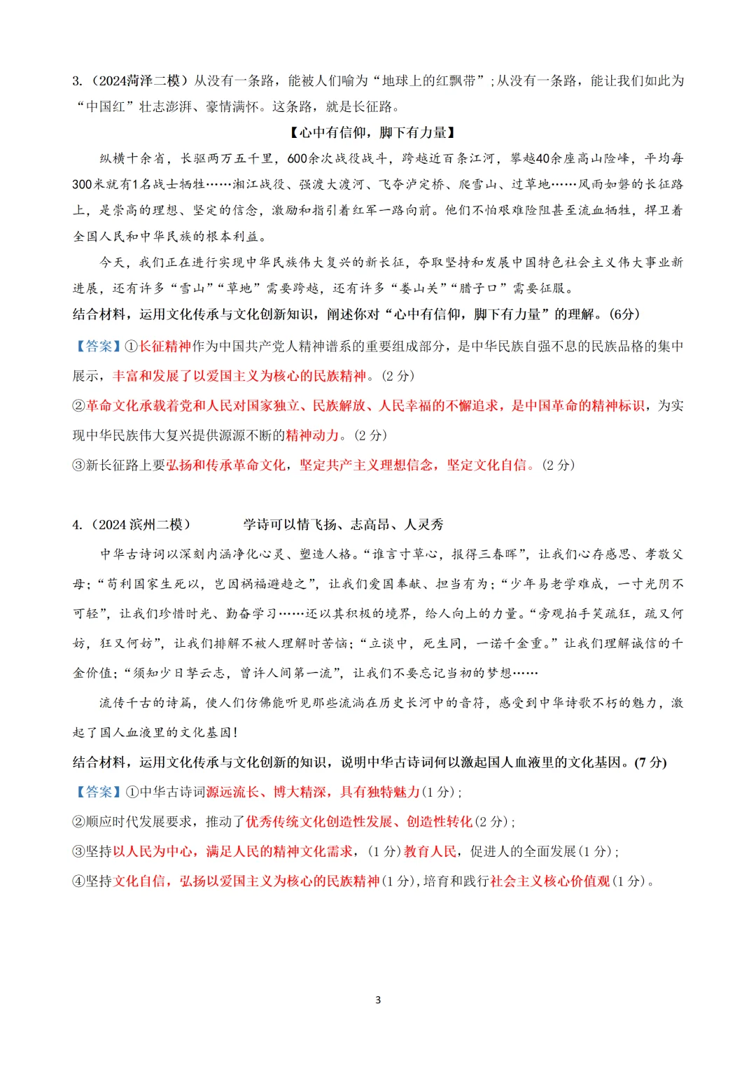
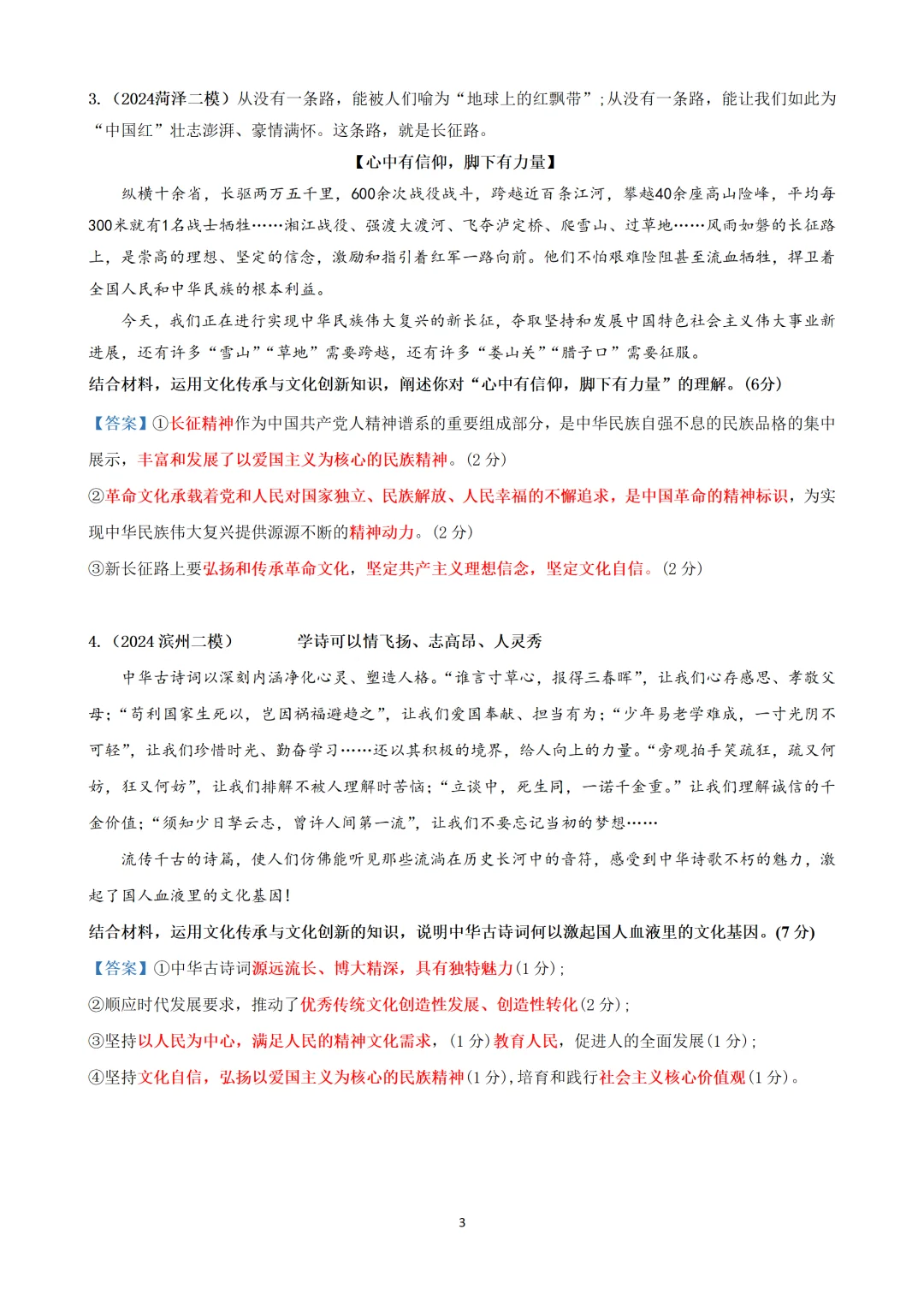
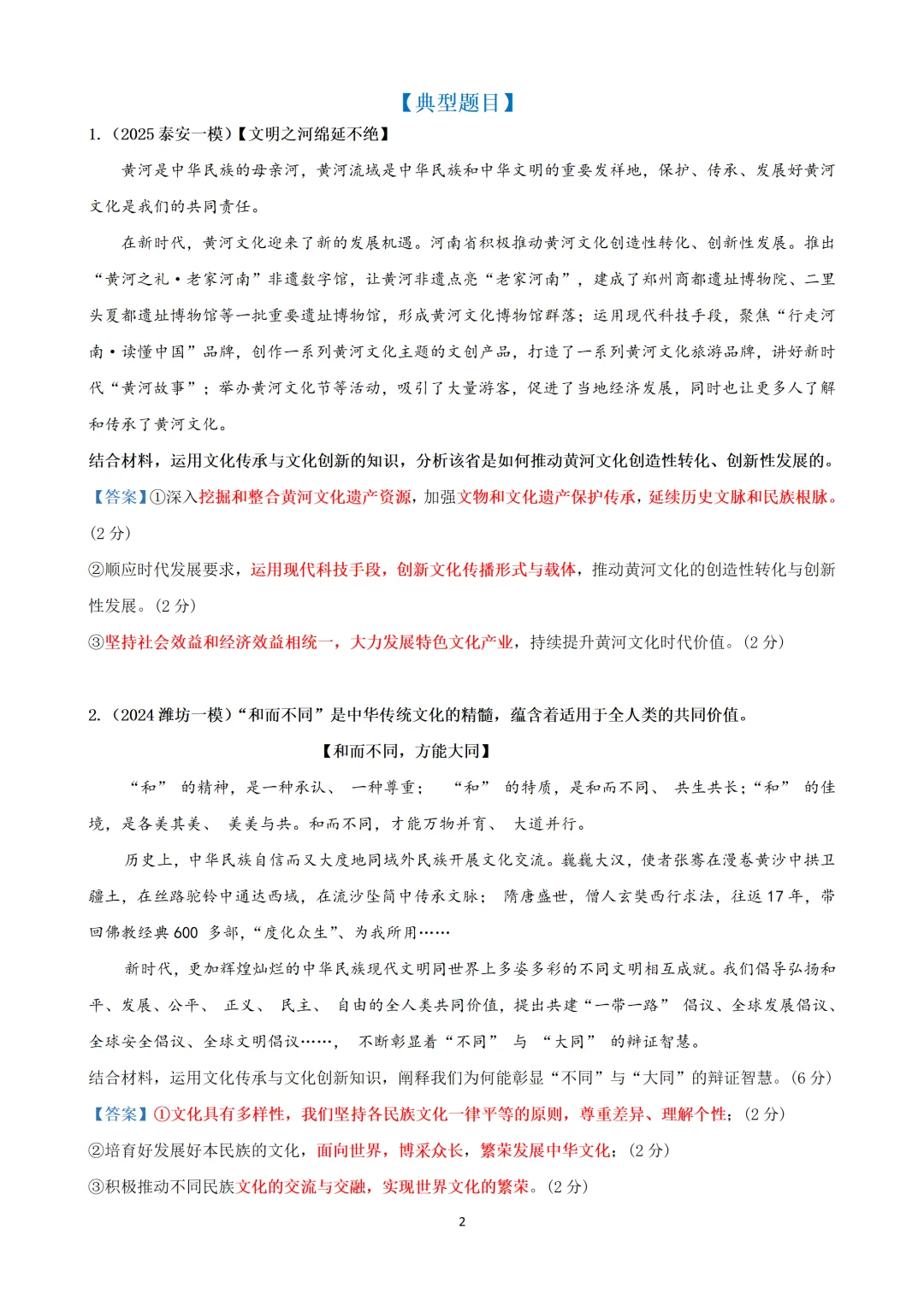
必修四 文化传承与创新
作者:本站编辑
2025-11-04 12:04:13
0
必修四 文化传承与创新
#政治笔记
#高考
#高中政治
下一篇:
2003年的五粮液
上一篇:
2002年八十年茅台 真正的天花板
相关内容
查看全部
新课改非遗传承考
2025-11-04 12:26
非遗保护不是终身
2025-11-04 12:25
面试热点:中华文
2025-11-04 12:23
非遗破局 | “传
2025-11-04 12:20
跟我练✍?|“保护
2025-11-04 12:19
非遗PPT课件非物
2025-11-04 12:17
文化遗产的“活态
2025-11-04 12:16
非遗科普,河北省
2025-11-04 12:15
8月15【申论晨读
2025-11-04 12:14
主题墙环创中国非
2025-11-04 12:13