发布信息
登陆/注册
搜索
搜索
导航
首页
产品供应
产品求购
企业库
酒业展会
行业资讯
认证会员
站内搜索
文化科技
当前位置:
首页
文化科技
正文
博物馆文物数字化笔试试卷
作者:本站编辑
2025-11-04 06:37:45
12
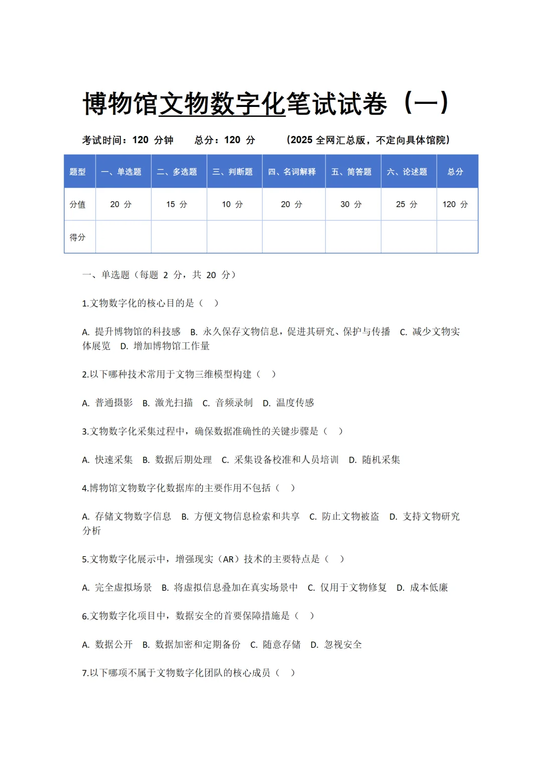
博物馆文物数字化笔试试卷
1.文物数字化的核心目的是( )
A. 提升博物馆的科技感 B. 永久保存文物信息,促进其研究、保护与传播 C. 减少文物实体展览 D. 增加博物馆工作量
#博物馆
#博物馆文物数字化
#文物数字化
#博物馆笔试
#博物馆招聘
#博物馆笔试备考
#博物馆笔试题
下一篇:
【SCI 快速录用】虚拟博物馆中的情感识别
上一篇:
客户开始在ChatGPT里找供应商了,但你还没
相关内容
查看全部
免签直飞,价格划
2025-11-25 01:23
国际教育行业群
2025-11-25 01:22
Boom! Chinese Ma
2025-11-25 01:21
花西子首家海外旗
2025-11-25 01:19
生命密码
2025-11-25 01:19
故宫大道之行儒家
2025-11-25 01:18
企业文化类论文已
2025-11-25 01:18
重庆留学合作交流
2025-11-25 01:17
我们玩儿的是时间
2025-11-25 01:16
导游证易错分享
2025-11-25 01:16