
 
 
 
 
刷到一篇超硬核的科研论文,天津大学团队居然把以前当废料烧掉的**木质素**,变成了能做生物塑料、3D打印材料的宝贝!这波“变废为宝”也太绝了,环保党狂喜~
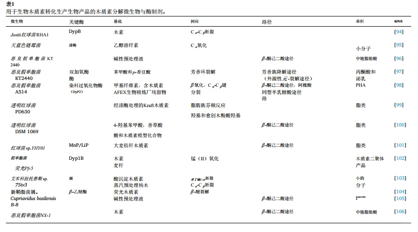
? ### 先搞懂:木质素是啥? 简单说就是植物细胞壁的“骨架”,每年全球能产生**超1亿吨**,以前大多被烧掉浪费,其实它是自然界最丰富的“天然芳香族宝库”!现在终于被科研大佬们盯上啦~ ### 核心黑科技:让木质素“听话”的秘诀 要用木质素,先得搞定它的“顽固脾气”(结构复杂难分解)。研究里的关键操作太牛了:
✅ **精准分馏**:用酸、碱、蒸汽爆破这些技术,像“拆积木”一样把木质素拆成能用的小分子,还能定制它的化学特性(比如增加羟基、调整单元比例);
✅ **协同生物精炼**:不浪费一点生物质!把木质素和碳水化合物一起利用,既不影响生物燃料生产,还能让木质素变身高附加值产品,效率直接拉满~ ### 木质素能变成啥?看完震惊! 以前觉得环保材料性能差?这篇研究直接打破偏见: 1. **可降解生物塑料(PHA)** 用微生物把木质素转化成PHA,熔点50℃、分解温度259℃,硬度和稳定性都在线!以后快递包装、一次性餐具说不定都是它做的,再也不怕“白色污染”~ 2. **万能纳米颗粒(LNPs)** 直径最小才104纳米!能用于伤口愈合、药物递送,甚至防晒涂层(自带抗紫外线属性),天然又安全,敏感肌狂喜~ 3. **绿色水凝胶** 吸水能力超强,还能吸附染料净化水,以后净水器、医用敷料都能用上,环保又实用; 4. **3D打印材料** 混进PLA里做打印材料,拉伸强度飙升,还能降低熔体粘度,打印出来的零件又硬又韧,关键是可降解! ### 最戳我的点:为碳中和发力 木质素是植物光合作用来的,用它做产品相当于“固碳”~研究里的协同精炼方案,能让生物炼厂碳排放大幅降低,甚至实现“零废弃”,这才是可持续发展的正确打开方式啊!
? **来源**: 天津大学刘志华团队等,《木质素的增值重塑了可持续生物质精炼》,发表于《可再生与可持续能源评论》211卷(2025年)
#环保黑科技 #可持续材料 #科研前沿 #低碳之选 #自然环境保护 #生态作为媒介 #生物塑料
? 互动话题:你最期待木质素做成什么?评论区~
          ? ### 先搞懂:木质素是啥? 简单说就是植物细胞壁的“骨架”,每年全球能产生**超1亿吨**,以前大多被烧掉浪费,其实它是自然界最丰富的“天然芳香族宝库”!现在终于被科研大佬们盯上啦~ ### 核心黑科技:让木质素“听话”的秘诀 要用木质素,先得搞定它的“顽固脾气”(结构复杂难分解)。研究里的关键操作太牛了:
✅ **精准分馏**:用酸、碱、蒸汽爆破这些技术,像“拆积木”一样把木质素拆成能用的小分子,还能定制它的化学特性(比如增加羟基、调整单元比例);
✅ **协同生物精炼**:不浪费一点生物质!把木质素和碳水化合物一起利用,既不影响生物燃料生产,还能让木质素变身高附加值产品,效率直接拉满~ ### 木质素能变成啥?看完震惊! 以前觉得环保材料性能差?这篇研究直接打破偏见: 1. **可降解生物塑料(PHA)** 用微生物把木质素转化成PHA,熔点50℃、分解温度259℃,硬度和稳定性都在线!以后快递包装、一次性餐具说不定都是它做的,再也不怕“白色污染”~ 2. **万能纳米颗粒(LNPs)** 直径最小才104纳米!能用于伤口愈合、药物递送,甚至防晒涂层(自带抗紫外线属性),天然又安全,敏感肌狂喜~ 3. **绿色水凝胶** 吸水能力超强,还能吸附染料净化水,以后净水器、医用敷料都能用上,环保又实用; 4. **3D打印材料** 混进PLA里做打印材料,拉伸强度飙升,还能降低熔体粘度,打印出来的零件又硬又韧,关键是可降解! ### 最戳我的点:为碳中和发力 木质素是植物光合作用来的,用它做产品相当于“固碳”~研究里的协同精炼方案,能让生物炼厂碳排放大幅降低,甚至实现“零废弃”,这才是可持续发展的正确打开方式啊!
? **来源**: 天津大学刘志华团队等,《木质素的增值重塑了可持续生物质精炼》,发表于《可再生与可持续能源评论》211卷(2025年)
#环保黑科技 #可持续材料 #科研前沿 #低碳之选 #自然环境保护 #生态作为媒介 #生物塑料
? 互动话题:你最期待木质素做成什么?评论区~
        