
 
 
 
 
 
 
 
 
 
 
?【AI× 文化遗产保护|当代码遇见千年文明,会擦出什么火花?】??
? 核心看点:AI 如何成为「数字文物医生」?
1. 古籍保护:让千年文字「活」过来!
✔️ 古籍电子化
✔️ 知识图谱
2. 文物修复与建档:AI 当「文物医生」的日常!
✔️ 文物数字档案
✔️ 破损检测与修复
✔️ 时代预测
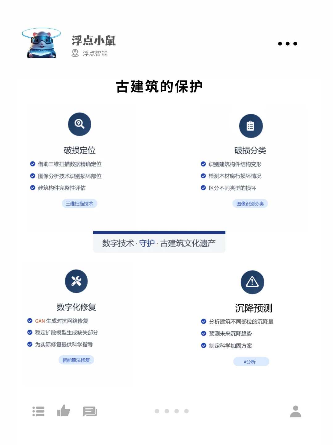
3. 古建筑保护:给老房子做「三维 CT」!?
✔️ 三维数字化
✔️ 档案数字化
✔️古建筑保护
✔️ VR 技术
原来文化遗产从未远离,只是以更智慧的方式,在数字时代延续着永恒的生命力✨
#浮点智能 #人工智能赋能文化开拓者 #文化遗产保护 #AI赋能
          ? 核心看点:AI 如何成为「数字文物医生」?
1. 古籍保护:让千年文字「活」过来!
✔️ 古籍电子化
✔️ 知识图谱
2. 文物修复与建档:AI 当「文物医生」的日常!
✔️ 文物数字档案
✔️ 破损检测与修复
✔️ 时代预测
3. 古建筑保护:给老房子做「三维 CT」!?
✔️ 三维数字化
✔️ 档案数字化
✔️古建筑保护
✔️ VR 技术
原来文化遗产从未远离,只是以更智慧的方式,在数字时代延续着永恒的生命力✨
#浮点智能 #人工智能赋能文化开拓者 #文化遗产保护 #AI赋能
        