发布信息
登陆/注册
搜索
搜索
导航
首页
产品供应
产品求购
企业库
酒业展会
行业资讯
认证会员
站内搜索
文化科技
当前位置:
首页
文化科技
正文
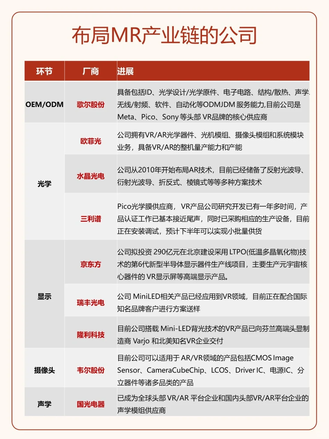
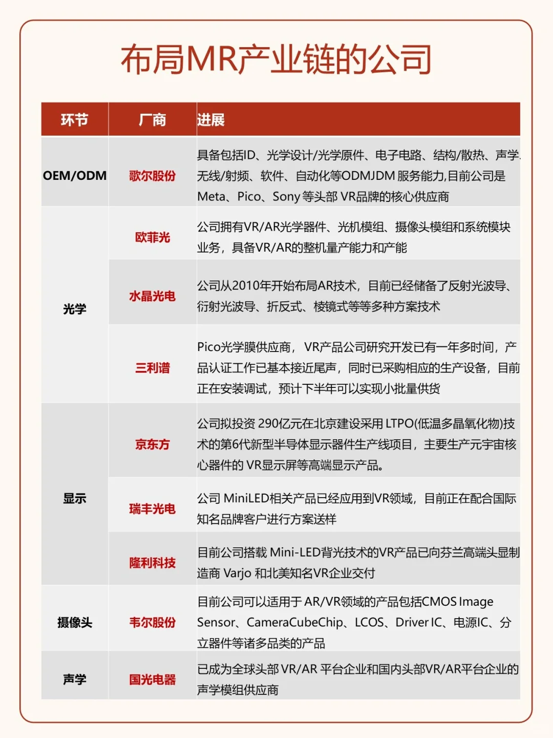
一天了解一条产业链:No.3 混合实现MR
作者:本站编辑
2025-11-03 19:35:09
0
一天了解一条产业链:No.3 混合实现MR
苹果MR头显Vision Pro预计在2024年3月发售,预计将成为空间计算时代开启的标志性产品。也将颠覆性创新激活产业链,行业进入新一轮上升周期。
#产业链
#财经
#苹果公司
#MR混合现实
#混合实现技术VR
#AR
#VR
#产业链分析
#混合实现技术MR
下一篇:
2025年外贸必看攻略?,这些建议助你乘风
上一篇:
MR混合现实技术在未来将继续得到发展和应用
相关内容
查看全部
图灵花园笔记!
2025-11-03 19:40
Sora?️人工智能
2025-11-03 19:39
MR混合现实
2025-11-03 19:38
交互必备知识点|
2025-11-03 19:36
MR混合现实技术在
2025-11-03 19:33
罗技的混合现实笔
2025-11-03 19:32
什么!还不知道VR
2025-11-03 19:31
【MR产业】产业链
2025-11-03 19:30
一图读懂|PICO 4
2025-11-03 19:29
什么是MR眼镜?它
2025-11-03 19:27