发布信息
登陆/注册
搜索
搜索
导航
首页
产品供应
产品求购
企业库
酒业展会
行业资讯
认证会员
站内搜索
文化科技
当前位置:
首页
文化科技
正文
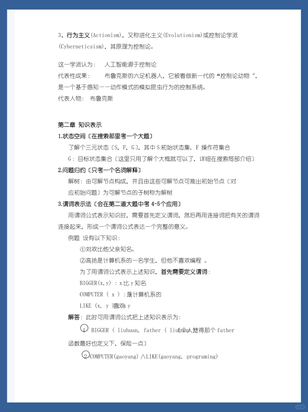
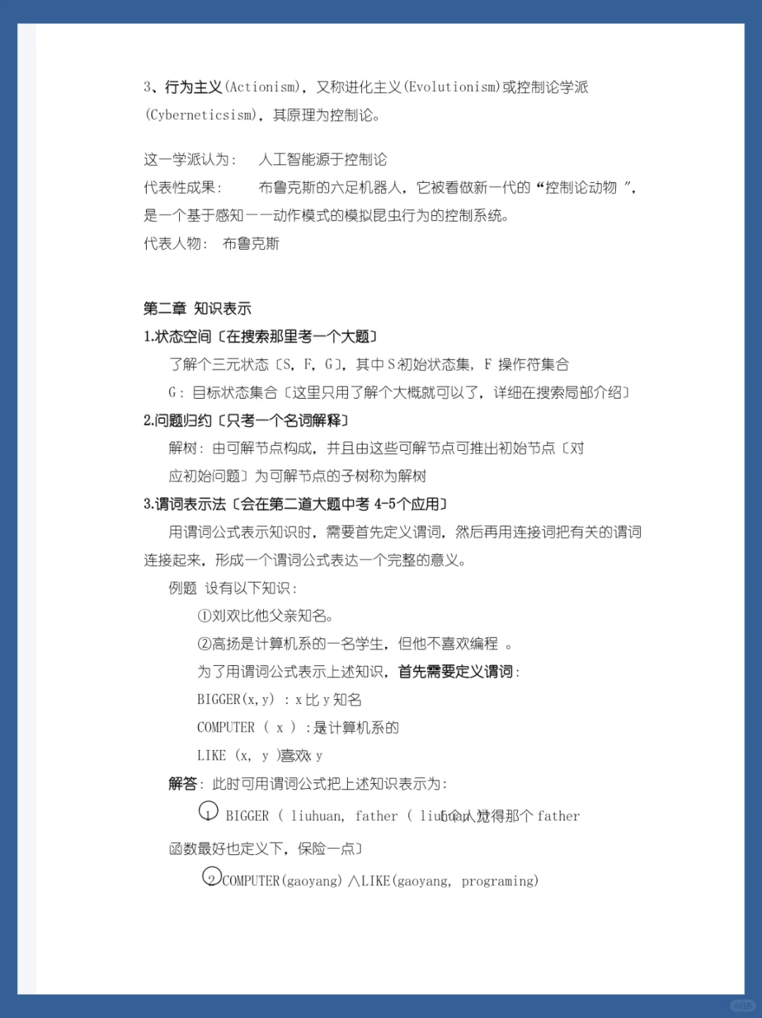
人工智能重点干货总结?期末轻松90➕
作者:本站编辑
2025-11-03 13:12:43
10
人工智能重点干货总结?期末轻松90➕
#人工智能
#人工智能导论
#人工智能期末考重点笔记分享
#人工智能期末复习资料
#人工智能笔记
#人工智能期末考重点笔记分享
#大学生
#大学生期末复习
#学习资料
#学习资料分享
下一篇:
企业发展历程文化墙案例
上一篇:
能源企业展厅文化墙怎么设计?直接看这里
相关内容
查看全部
免签直飞,价格划
2025-11-25 01:23
国际教育行业群
2025-11-25 01:22
Boom! Chinese Ma
2025-11-25 01:21
花西子首家海外旗
2025-11-25 01:19
生命密码
2025-11-25 01:19
故宫大道之行儒家
2025-11-25 01:18
企业文化类论文已
2025-11-25 01:18
重庆留学合作交流
2025-11-25 01:17
我们玩儿的是时间
2025-11-25 01:16
导游证易错分享
2025-11-25 01:16