发布信息
登陆/注册
搜索
搜索
导航
首页
产品供应
产品求购
企业库
酒业展会
行业资讯
认证会员
站内搜索
文化科技
当前位置:
首页
文化科技
正文
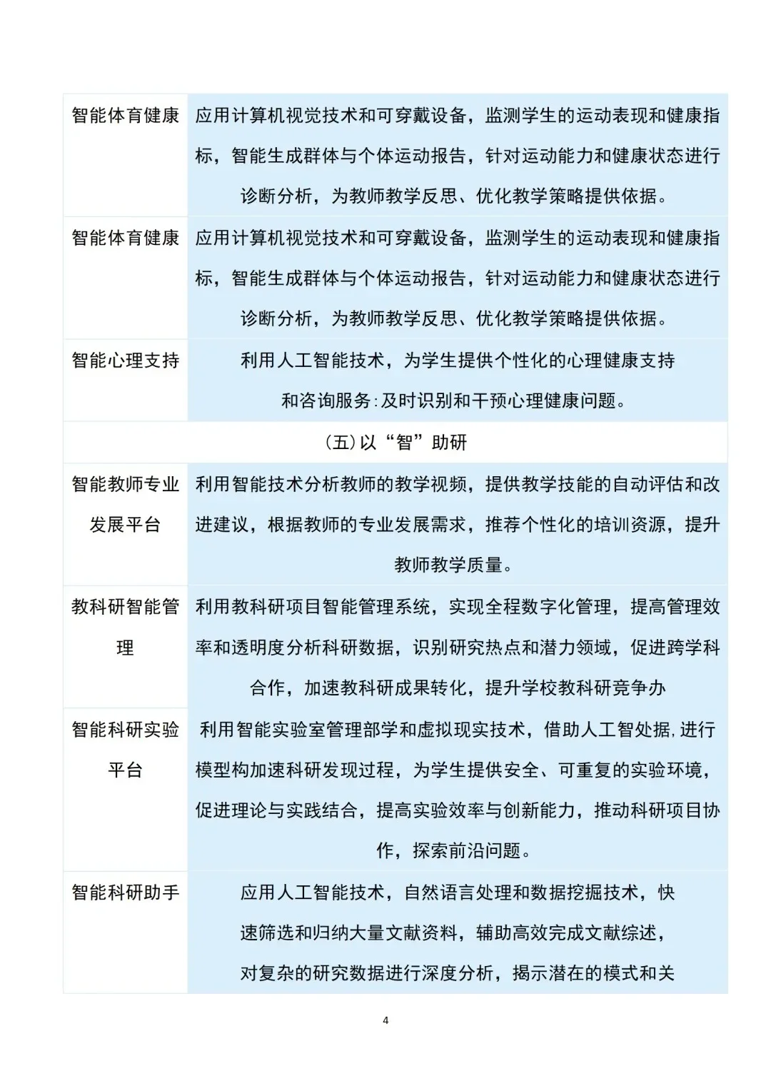
人工智能+教育:6大领域29大应用场景!
作者:本站编辑
2025-11-03 12:27:35
0
人工智能+教育:6大领域29大应用场景!
#记录吧就现在
#课题研究
#课题指导
#课题结题
#科技与教育
#人工智能发展
#科技改变教育
#人工智能就业
#多学科融合
#教育数字化
@小红书创作助手
@小红书REDesign
@小红书成长笔记
@小红书创作学院 creator academy
下一篇:
走进惠州劲家庄!!
上一篇:
✅2025五大行业社媒矩阵营销策略洞察
相关内容
查看全部
MR混合现实技术在
2025-11-03 19:33
罗技的混合现实笔
2025-11-03 19:32
什么!还不知道VR
2025-11-03 19:31
【MR产业】产业链
2025-11-03 19:30
一图读懂|PICO 4
2025-11-03 19:29
什么是MR眼镜?它
2025-11-03 19:27
上新辣上新辣!!
2025-11-03 19:26
虚拟宠物陪伴?混
2025-11-03 19:25
?啊?在北京VR都
2025-11-03 19:24
混合现实MR和增强
2025-11-03 19:23