
 
 
 
 
摘要
	
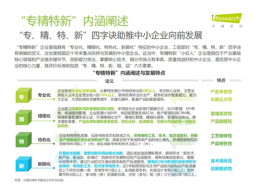
1⃣️概念阐述:“专精特新”企业是指具有“专业化、精细化、特色化、新颖化”特征的中小企业,是我国近十年来重点发展与扶持的中小型企业。我国中小企业规模庞大效益明显,连接千行百业,联系千家万户,成为推动创新、促进就业、改善民生的重要力量。在当下国际环境日趋复杂的背景下,培育“专精特新”企业成为提升中国在全球产业链地位的重要路径。
	
2⃣️培育情况:截至目前,工信部公示了9279家专精特新“小巨人”企业,已接近达成2025年培育1万家专精特新“小巨人”企业的目标,其中医疗企业 共514家,这些企业有如下特点:
• 产业分布:集中分布于医药研发与生产、医疗器械两大领域,占总数超过90%;
• 上市情况:上市企业主要分布在科创板和创业板,主板上市公司数量相对较少;
• 区域特征:多分布于资源丰富的东部沿海地区,前四省市数量占整体超三分之一;
• 企业特点:凭借差异化优势领跑细分赛道,具有小而强的特点。
3⃣️培育生态:政府培育措施上,自“专精特新”培育体系提出以来,政府从顶层目标、资金奖励、税收优惠、资本支持、产业链联动等多方面为企业发展提供支持。区域培育效果上,上海城市总体引领,深圳区域定向培育,长春医药园区建设推动,市、区、园区三级生态培育成效显著,助力中小企业发展。
	
4⃣️发展路径:企业侧发展路径上,承借政府系统化专精特新培育的东风,广大中小企业应顺势而上,趁势而起。在明确专、精、特、新发展目标的基础上,贴合国家培育方向,坚定自身市场战略,持续加强创新能力,增强数字化转型内力,以求实现“强链补链”,促进企业高效发展。
5⃣️赛道展望:投资侧“专精特新”医疗培育侧重点方面,短期内制造业的国产替代将持续发力,同时科技创新将长期赋能医疗服务行业发展。高价值赛道方面,结合专精特新“小巨人”医疗企业特点,医药研发与生产领域创新药、CXO市场发展的确定性较高,医疗器械领域上国产替代仍将是一段时间以内的主旋律,医疗服务中互联网医疗、医疗信息化、消费医疗领域值得市场关注。@XBP和煦园
#不懂就问有问必答 #杭州写字楼租赁 #研究报告 #医药 #医药企业 #专精特新 #行业研究报告 #行业报告 #医疗 #医药产业园 #生物医药 #医药企业
          1⃣️概念阐述:“专精特新”企业是指具有“专业化、精细化、特色化、新颖化”特征的中小企业,是我国近十年来重点发展与扶持的中小型企业。我国中小企业规模庞大效益明显,连接千行百业,联系千家万户,成为推动创新、促进就业、改善民生的重要力量。在当下国际环境日趋复杂的背景下,培育“专精特新”企业成为提升中国在全球产业链地位的重要路径。
2⃣️培育情况:截至目前,工信部公示了9279家专精特新“小巨人”企业,已接近达成2025年培育1万家专精特新“小巨人”企业的目标,其中医疗企业 共514家,这些企业有如下特点:
• 产业分布:集中分布于医药研发与生产、医疗器械两大领域,占总数超过90%;
• 上市情况:上市企业主要分布在科创板和创业板,主板上市公司数量相对较少;
• 区域特征:多分布于资源丰富的东部沿海地区,前四省市数量占整体超三分之一;
• 企业特点:凭借差异化优势领跑细分赛道,具有小而强的特点。
3⃣️培育生态:政府培育措施上,自“专精特新”培育体系提出以来,政府从顶层目标、资金奖励、税收优惠、资本支持、产业链联动等多方面为企业发展提供支持。区域培育效果上,上海城市总体引领,深圳区域定向培育,长春医药园区建设推动,市、区、园区三级生态培育成效显著,助力中小企业发展。
4⃣️发展路径:企业侧发展路径上,承借政府系统化专精特新培育的东风,广大中小企业应顺势而上,趁势而起。在明确专、精、特、新发展目标的基础上,贴合国家培育方向,坚定自身市场战略,持续加强创新能力,增强数字化转型内力,以求实现“强链补链”,促进企业高效发展。
5⃣️赛道展望:投资侧“专精特新”医疗培育侧重点方面,短期内制造业的国产替代将持续发力,同时科技创新将长期赋能医疗服务行业发展。高价值赛道方面,结合专精特新“小巨人”医疗企业特点,医药研发与生产领域创新药、CXO市场发展的确定性较高,医疗器械领域上国产替代仍将是一段时间以内的主旋律,医疗服务中互联网医疗、医疗信息化、消费医疗领域值得市场关注。@XBP和煦园
#不懂就问有问必答 #杭州写字楼租赁 #研究报告 #医药 #医药企业 #专精特新 #行业研究报告 #行业报告 #医疗 #医药产业园 #生物医药 #医药企业
        