上市公司财报解读 | 第8期 : 平潭发展          
          
            
              
            
              作者:本站编辑                
            
              
            
            2025-11-03 11:18:30    
            
              
            
            0          
   
          
            上市公司财报解读 | 第8期 : 平潭发展
 
 
 
 
 
 
 
 
 
 
 
 
 
 
上市公司财报解读 | 第8期 : 平潭发展
全称:中福海峡(平潭)发展股份有限公司
注册地:福建省平潭综合实验区北厝镇金井湾大道中福广场
上市日期:1996 年 3 月 27 日在深圳证券交易所上市(000592)
组织形式:自然人投资或控股(民营企业)
实际控制人:刘平山(0.2%)
审计机构:致同会计师事务所(特殊普通合伙)
注册资金:19.3168亿元(¥)
总市值:136.77亿元(中盘股)
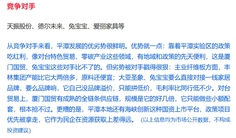
#企业发展战略 #行业研究 #财务报表 #行业报告 #可行性研究报告