
 
 
 
 
 
 
 
今天为大家介绍的是《2023年中国文旅产业发展趋势报告》,疫情后,在政策支持和需求恢复下,文旅产业扛起经济复苏大旗
作为旅行新势力的Z世代有哪些出游偏好?经历了疫情的归零步入快速迭代重整期的文旅产业将会迎来怎样的发展机遇?
	
文旅融合的下一个风口在哪儿?Mob研究院联动马蜂窝、文殊坊等行业先行者,从产业发展、消费人群与业态以及运营管理三个角度切入,探寻中国文旅产业发展新动向。
	
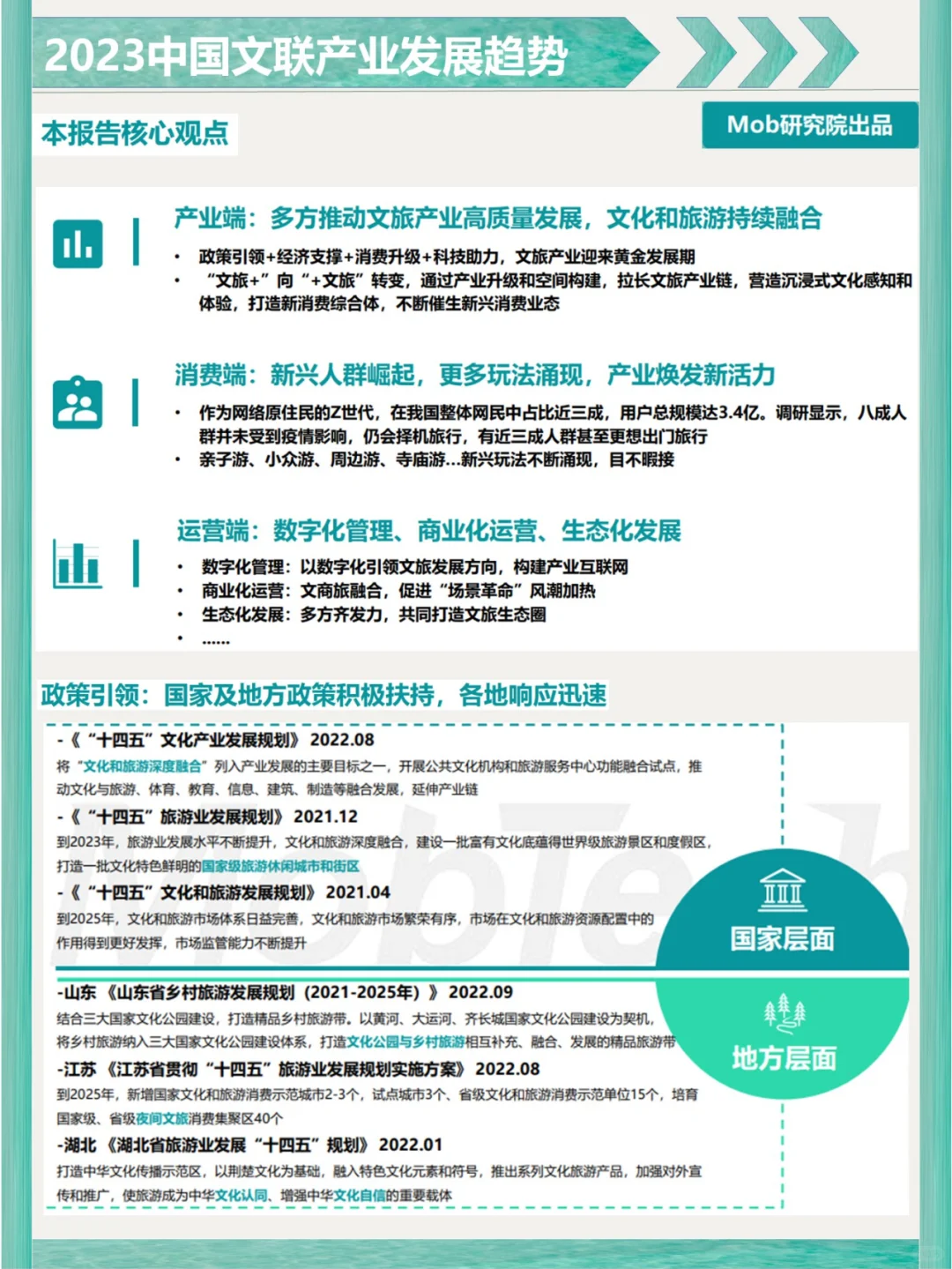
报告显示,在产业端方面,政策引领、经济支撑、消费升级和科技助力推动文化和旅游持续融合,文旅产业迎来高质量发展期。通过产业升级和空间构建,拉长文旅产业链、打造新消费综合体以及营造沉浸式文化感知和体验不断催生新兴消费业态,文旅+向+文旅转变。
	
在消费端方面,网络原住民Z世代崛起,用户总规模达到3.4亿虽然受大背景影响,仍会选择出行。近三成人群更多地选择新兴旅游方式,如亲子游、小众游、周边游、寺庙游等,不断涌现的新玩法带来了文旅产业的新活力。
	
在运营端方面,数字化管理、商业化运营和生态化发展成为主要趋势。数字化管理以数字化引领文旅发展方向,构建产业互联网;商业化运营实现文商旅融合,促进“场景革命”风潮加热;
	
生态化发展需要各方共同打造文旅生态圈,实现良性循环,推动产业的高质量发展。因篇幅有限,本文只做大概介绍,欢迎查看完整详细报告。 #文旅 #旅游 #假期去哪玩 #消费 #Z世代潮流 #行研报告 #行业研究 #马蜂窝
          作为旅行新势力的Z世代有哪些出游偏好?经历了疫情的归零步入快速迭代重整期的文旅产业将会迎来怎样的发展机遇?
文旅融合的下一个风口在哪儿?Mob研究院联动马蜂窝、文殊坊等行业先行者,从产业发展、消费人群与业态以及运营管理三个角度切入,探寻中国文旅产业发展新动向。
报告显示,在产业端方面,政策引领、经济支撑、消费升级和科技助力推动文化和旅游持续融合,文旅产业迎来高质量发展期。通过产业升级和空间构建,拉长文旅产业链、打造新消费综合体以及营造沉浸式文化感知和体验不断催生新兴消费业态,文旅+向+文旅转变。
在消费端方面,网络原住民Z世代崛起,用户总规模达到3.4亿虽然受大背景影响,仍会选择出行。近三成人群更多地选择新兴旅游方式,如亲子游、小众游、周边游、寺庙游等,不断涌现的新玩法带来了文旅产业的新活力。
在运营端方面,数字化管理、商业化运营和生态化发展成为主要趋势。数字化管理以数字化引领文旅发展方向,构建产业互联网;商业化运营实现文商旅融合,促进“场景革命”风潮加热;
生态化发展需要各方共同打造文旅生态圈,实现良性循环,推动产业的高质量发展。因篇幅有限,本文只做大概介绍,欢迎查看完整详细报告。 #文旅 #旅游 #假期去哪玩 #消费 #Z世代潮流 #行研报告 #行业研究 #马蜂窝
        