















获取完整报告(PDF格式):笔记左下角
Mob研究院发布的《2024中国文旅产业发展趋势报告》深入剖析了文旅产业的现状与趋势,从产业端、消费端和运营端三个维度展开,为行业从业者提供清晰的战略指引。
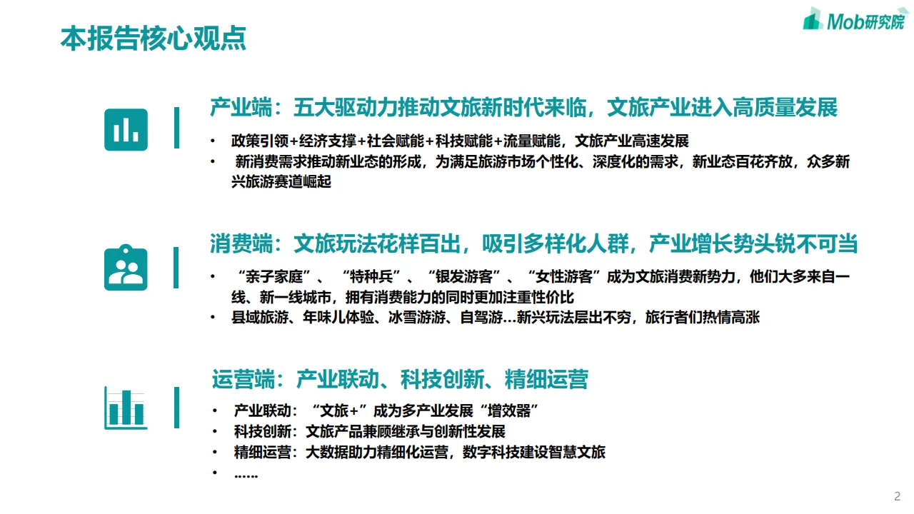
产业端:五大驱动力引领高质量发展 ?
1️⃣ 政策引领:国家扶持政策持续加码,为文旅产业发展奠定基础。
2️⃣ 经济支撑:文旅经济规模快速扩张,成为拉动内需的重要力量。
3️⃣ 社会赋能:文化认同感增强,传统文化融入旅游新玩法。
4️⃣ 科技赋能:数字化技术加速智慧文旅建设,提升游客体验。
5️⃣ 流量赋能:新媒体与短视频平台助力目的地流量爆发,实现精准引流。
消费端:新兴旅游群体与多样化玩法 ???????
1️⃣ 新兴旅游人群:
亲子家庭:关注教育性与互动体验的结合;
特种兵游客:热衷高强度、短周期的快节奏玩法;
银发游客:注重舒适、安全和文化内涵;
女性游客:偏爱个性化、小众化和治愈型旅行。
2️⃣ 多样化旅游玩法:
县域旅游:深度挖掘乡村资源,结合非遗文化和自然景观;
年味体验:节庆类产品受追捧,带动传统文化焕新发展。
运营端:联动与精细化成关键 ⚙️
1️⃣ 产业联动:
“文旅+”模式兴起,跨界融合(如“文旅+教育”“文旅+健康”)带来新增长点。
2️⃣ 科技创新:
数字科技(如AR/VR、数字博物馆)提升文旅体验;
大数据赋能智慧管理,实现游客行为预测与服务优化。
3️⃣ 精细化运营:
根据人群画像优化产品设计;
实现资源整合、精准营销,提升市场竞争力。
核心观点 ?
发展势头强劲:文旅产业步入高质量发展阶段,政策、经济和科技共同驱动行业升级。
需求多元化:新兴人群崛起,推动个性化和深度体验产品的创新。
科技助力转型:数字化与智慧化手段将成为提升竞争力的关键路径。
总结
《2024中国文旅产业发展趋势报告》以数据为基础,从政策到科技深入解析,指明了未来文旅产业的发展方向。报告强调,满足多样化消费需求与强化科技赋能将是推动文旅产业创新和升级的核心动力。
笔记购买同款获取报告 #消费趋势 #行业报告#营销方案#用户画像 #行业发展现状与趋势 #文旅产业发展趋势报告 #文旅发展趋势 #文旅行业 #旅游升级
Mob研究院发布的《2024中国文旅产业发展趋势报告》深入剖析了文旅产业的现状与趋势,从产业端、消费端和运营端三个维度展开,为行业从业者提供清晰的战略指引。
产业端:五大驱动力引领高质量发展 ?
1️⃣ 政策引领:国家扶持政策持续加码,为文旅产业发展奠定基础。
2️⃣ 经济支撑:文旅经济规模快速扩张,成为拉动内需的重要力量。
3️⃣ 社会赋能:文化认同感增强,传统文化融入旅游新玩法。
4️⃣ 科技赋能:数字化技术加速智慧文旅建设,提升游客体验。
5️⃣ 流量赋能:新媒体与短视频平台助力目的地流量爆发,实现精准引流。
消费端:新兴旅游群体与多样化玩法 ???????
1️⃣ 新兴旅游人群:
亲子家庭:关注教育性与互动体验的结合;
特种兵游客:热衷高强度、短周期的快节奏玩法;
银发游客:注重舒适、安全和文化内涵;
女性游客:偏爱个性化、小众化和治愈型旅行。
2️⃣ 多样化旅游玩法:
县域旅游:深度挖掘乡村资源,结合非遗文化和自然景观;
年味体验:节庆类产品受追捧,带动传统文化焕新发展。
运营端:联动与精细化成关键 ⚙️
1️⃣ 产业联动:
“文旅+”模式兴起,跨界融合(如“文旅+教育”“文旅+健康”)带来新增长点。
2️⃣ 科技创新:
数字科技(如AR/VR、数字博物馆)提升文旅体验;
大数据赋能智慧管理,实现游客行为预测与服务优化。
3️⃣ 精细化运营:
根据人群画像优化产品设计;
实现资源整合、精准营销,提升市场竞争力。
核心观点 ?
发展势头强劲:文旅产业步入高质量发展阶段,政策、经济和科技共同驱动行业升级。
需求多元化:新兴人群崛起,推动个性化和深度体验产品的创新。
科技助力转型:数字化与智慧化手段将成为提升竞争力的关键路径。
总结
《2024中国文旅产业发展趋势报告》以数据为基础,从政策到科技深入解析,指明了未来文旅产业的发展方向。报告强调,满足多样化消费需求与强化科技赋能将是推动文旅产业创新和升级的核心动力。
笔记购买同款获取报告 #消费趋势 #行业报告#营销方案#用户画像 #行业发展现状与趋势 #文旅产业发展趋势报告 #文旅发展趋势 #文旅行业 #旅游升级
