发布信息
登陆/注册
搜索
搜索
导航
首页
产品供应
产品求购
企业库
酒业展会
行业资讯
认证会员
站内搜索
文化科技
当前位置:
首页
文化科技
正文
每日读报23|加快文化产业数字化布局
作者:本站编辑
2025-11-03 10:12:55
11
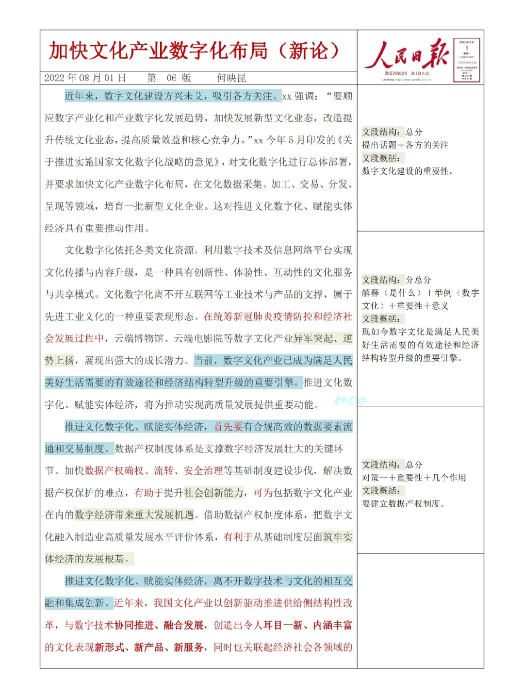
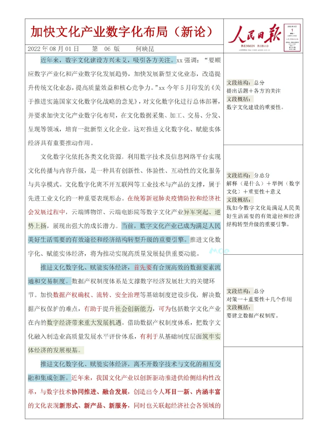
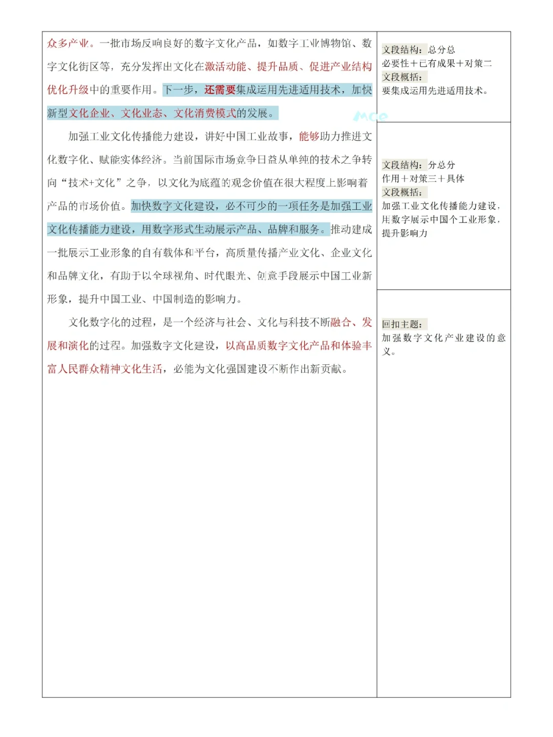
每日读报23|加快文化产业数字化布局
又是热点积累
结构+表达
#申论素材
#人民日报精读打卡
#公务员省考
下一篇:
喝了一次整个都爱上这个粉色果汁?了
上一篇:
日常饮料分享—茶小开茉莉飘雪
相关内容
查看全部
免签直飞,价格划
2025-11-25 01:23
国际教育行业群
2025-11-25 01:22
Boom! Chinese Ma
2025-11-25 01:21
花西子首家海外旗
2025-11-25 01:19
生命密码
2025-11-25 01:19
故宫大道之行儒家
2025-11-25 01:18
企业文化类论文已
2025-11-25 01:18
重庆留学合作交流
2025-11-25 01:17
我们玩儿的是时间
2025-11-25 01:16
导游证易错分享
2025-11-25 01:16