发布信息
登陆/注册
搜索
搜索
导航
首页
产品供应
产品求购
企业库
酒业展会
行业资讯
认证会员
站内搜索
文化科技
当前位置:
首页
文化科技
正文
申论联考范文:让文化产业为乡村振兴赋能
作者:本站编辑
2025-11-03 10:12:52
1
申论联考范文:让文化产业为乡村振兴赋能
申论联考范文:让文化产业为乡村振兴赋能续航
【申论热点话题】乡村振兴;文化振兴;文化产业;人才振兴;精神建设
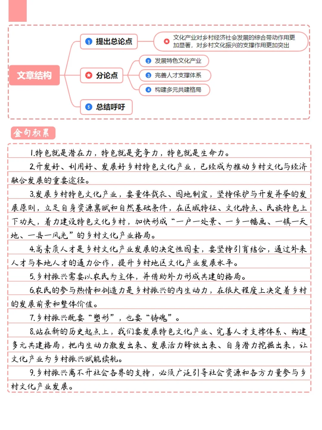
【总论点】到2025年,文化产业赋能乡村振兴的有效机制基本建立,优秀传统乡土文化得到有效激活,乡村文化业态丰富发展,乡村一、二、三产业有机融合,文化产业对乡村经济社会发展的综合带动作用更加显著,对乡村文化振兴的支撑作用更加突出。
【分论点】
1.发展特色文化产业。
2.完善人才支撑体系。
3.构建多元共建格局。
#公务员考试
#人民日报精读打卡
#公务员省考
#乡村振兴
#申论
#申论素材
#事业单位考试
#事业编
#省考
#公考
#国考省考公务员考试
#金句
#本日金句
下一篇:
求好喝的菠萝味饮料推荐!
上一篇:
都去冲东方树叶
相关内容
查看全部
江苏A类大作文押
2025-11-20 11:52
华策大视听产业学
2025-11-20 11:51
河南:刘宁调研洛
2025-11-20 11:50
反复回撤是有点磨
2025-11-20 11:49
短评∣文化之光照
2025-11-20 11:45
私人订购展 · 探
2025-11-20 11:43
26四川省考县乡卷
2025-11-20 11:42
创·承·兴——设
2025-11-20 11:41
XX县文化旅游投资
2025-11-20 11:39
赴 XX 考察学习全
2025-11-20 11:38